电脑桌面
添加小米粒文库到电脑桌面
安装后可以在桌面快捷访问

水泥砂浆外墙

水泥砂浆外墙_第1页
1/6
水泥砂浆外墙_第2页
2/6
水泥砂浆外墙_第3页
3/6
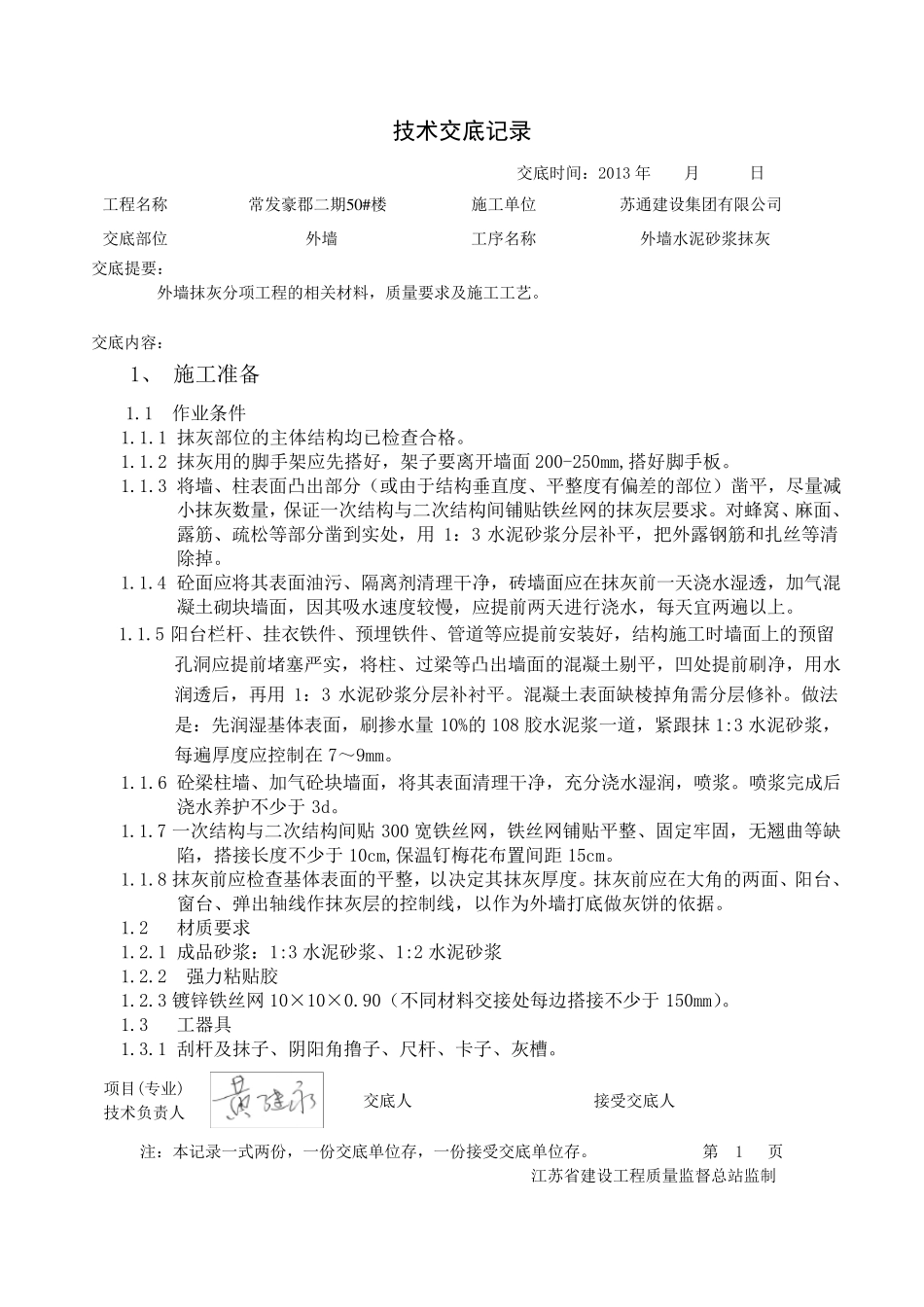
技术交底记录 交 底 时 间 : 2013 年 月 日 工 程 名 称 常 发 豪 郡 二 期 5 0 # 楼 施 工 单 位 苏 通 建 设 集 团 有 限 公 司 交 底 部 位 外 墙 工 序 名 称 外 墙 水 泥 砂 浆 抹 灰 交 底 提 要 : 外 墙 抹 灰 分 项 工 程 的 相 关 材 料 , 质 量 要 求 及 施 工 工 艺 。 交 底 内 容 : 1、 施 工 准 备 1.1 作 业 条 件 1.1.1 抹 灰 部 位 的 主 体 结 构 均 已 检 查 合 格 。 1.1.2 抹 灰 用 的 脚 手 架 应 先 搭 好 , 架 子 要 离 开 墙 面 200-250mm,搭 好 脚 手 板 。 1.1.3 将 墙 、 柱 表 面 凸 出 部 分 ( 或 由 于 结 构 垂 直 度 、 平 整 度 有 偏 差 的 部 位 ) 凿 平 , 尽 量 减小 抹 灰 数 量 , 保 证 一 次 结 构 与 二 次 结 构 间 铺 贴 铁 丝 网 的 抹 灰 层 要 求 。 对 蜂 窝 、 麻 面 、露 筋、 疏松等部 分 凿 到实处, 用1: 3 水 泥 砂 浆 分 层 补平 , 把外 露 钢筋和扎丝 等清除掉。 1.1.4 砼面 应 将 其表 面 油污、 隔离 剂清理干净, 砖墙 面 应 在抹 灰 前一 天浇水 湿透, 加气混凝土砌块墙 面 , 因其吸水 速度 较慢, 应 提 前两天进行浇水 , 每天宜两遍以上。 1.1.5 阳台栏杆、 挂衣铁 件 、 预埋铁 件 、 管道等应 提 前安装好 , 结 构 施 工 时 墙 面 上的 预留孔洞应 提 前堵塞严实, 将 柱 、 过梁等凸 出 墙 面 的 混凝土剔平 , 凹处提 前刷净, 用 水润透后, 再用1: 3 水 泥 砂 浆 分 层 补衬平 。 混凝土表 面 缺棱掉角需分 层 修补。 做法是: 先 润湿基体 表 面 , 刷掺水 量10%的 108 胶水 泥 浆 一 道, 紧跟抹 1:3 水 泥 砂 浆 ,每遍厚度 应 控制在7~9mm。 1.1.6 砼梁柱 墙 、 加气砼块墙 面 , 将 其表 面 清理干净, 充分 浇水 湿润, 喷浆 。 喷浆 完成后浇水 养护不少于3d。 1.1.7 一 次 结 构 与 二 次 结 构 间 贴300 宽铁 丝 网 , 铁 丝 网 铺 贴 平 整 、 固定牢固, 无翘曲等缺陷, 搭 接长度 不少于 10cm,保 温钉梅花布置间 距15cm。 1.1....

1、当您付费下载文档后,您只拥有了使用权限,并不意味着购买了版权,文档只能用于自身使用,不得用于其他商业用途(如 [转卖]进行直接盈利或[编辑后售卖]进行间接盈利)。
2、本站所有内容均由合作方或网友上传,本站不对文档的完整性、权威性及其观点立场正确性做任何保证或承诺!文档内容仅供研究参考,付费前请自行鉴别。
3、如文档内容存在违规,或者侵犯商业秘密、侵犯著作权等,请点击“违规举报”。

碎片内容

水泥砂浆外墙

确认删除?
VIP
微信客服
  • 扫码咨询
会员Q群
  • 会员专属群点击这里加入QQ群
客服邮箱
回到顶部