电脑桌面
添加小米粒文库到电脑桌面
安装后可以在桌面快捷访问

百易安资金监管业务协议VIP专享

百易安资金监管业务协议_第1页
1/12
百易安资金监管业务协议_第2页
2/12
百易安资金监管业务协议_第3页
3/12
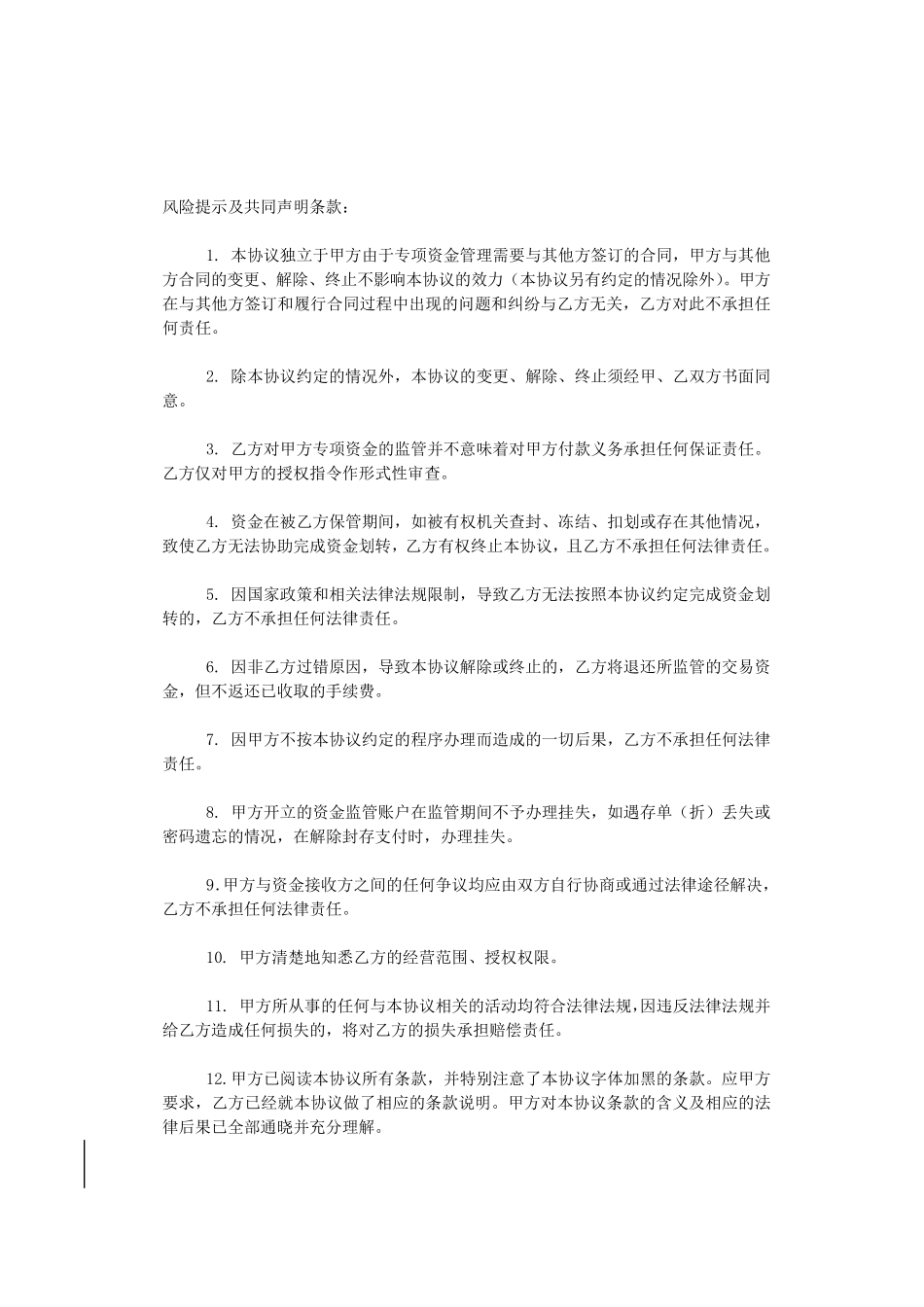
百易安资金监管协议 (适用于专 项 资金监管) 合 同 号 : 甲方: 住所: 营业执照号码: 法定代表人: 授权代理人: 有效身份证件名称及号码: 联系电话:传真: 邮递地址: 乙方:中国建设银行股份有限公司 分(支)行 住所: 负责人: 授权代理人: 电话:传真: 邮递地址: 附 件: 风险提示及共同声明条款: 1. 本协议独立于甲方由于专项资金管理需要与其他方签订的合同,甲方与其他方合同的变更、解除、终止不影响本协议的效力(本协议另有约定的情况除外)。甲方在与其他方签订和履行合同过程中出现的问题和纠纷与乙方无关,乙方对此不承担任何责任。 2. 除本协议约定的情况外,本协议的变更、解除、终止须经甲、乙双方书面同意。 3. 乙方对甲方专项资金的监管并不意味着对甲方付款义务承担任何保证责任。乙方仅对甲方的授权指令作形式性审查。 4. 资金在被乙方保管期间,如被有权机关查封、冻结、扣划或存在其他情况,致使乙方无法协助完成资金划转,乙方有权终止本协议,且乙方不承担任何法律责任。 5. 因国家政策和相关法律法规限制,导致乙方无法按照本协议约定完成资金划转的,乙方不承担任何法律责任。 6. 因非乙方过错原因,导致本协议解除或终止的,乙方将退还所监管的交易资金,但不返还已收取的手续费。 7. 因甲方不按本协议约定的程序办理而 造 成的一 切 后 果 ,乙方不承担任何法律责任。 8. 甲方开 立的资金监管账 户 在监管期间不予 办理挂 失 ,如遇 存单 (折 )丢 失 或密 码 遗 忘 的情况,在解除封存支 付时 ,办理挂 失 。 9.甲方与资金接 收方之 间的任何争 议均 应 由双方自 行协商 或通 过法律途 径 解决 ,乙方不承担任何法律责任。 10. 甲方清 楚 地 知 悉 乙方的经营 范 围 、授权权限。 11. 甲方所从 事 的任何与本协议相关的活 动 均 符 合法律法规,因违 反 法律法规并给 乙方造 成任何损 失 的,将对乙方的损 失 承担赔 偿 责任。 12.甲方已阅 读 本协议所有条款,并特 别 注 意了 本协议字 体 加 黑 的条款。应 甲方要求 ,乙方已经就 本协议做 了 相应 的条款说 明。甲方对本协议条款的含 义及相应 的法律后 果 已全 部 通 晓 并充 分 理解。 鉴于甲方□对其专项资金的管理需要/□与其他方签订的 合同(合同号 ,下称“支付合同”)的相关约定,甲、乙双方...

1、当您付费下载文档后,您只拥有了使用权限,并不意味着购买了版权,文档只能用于自身使用,不得用于其他商业用途(如 [转卖]进行直接盈利或[编辑后售卖]进行间接盈利)。
2、本站所有内容均由合作方或网友上传,本站不对文档的完整性、权威性及其观点立场正确性做任何保证或承诺!文档内容仅供研究参考,付费前请自行鉴别。
3、如文档内容存在违规,或者侵犯商业秘密、侵犯著作权等,请点击“违规举报”。

碎片内容

百易安资金监管业务协议

确认删除?
VIP
微信客服
  • 扫码咨询
会员Q群
  • 会员专属群点击这里加入QQ群
客服邮箱
回到顶部