电脑桌面
添加小米粒文库到电脑桌面
安装后可以在桌面快捷访问

皮带机检查、安装和综合保护安装标准

皮带机检查、安装和综合保护安装标准_第1页
1/8
皮带机检查、安装和综合保护安装标准_第2页
2/8
皮带机检查、安装和综合保护安装标准_第3页
3/8
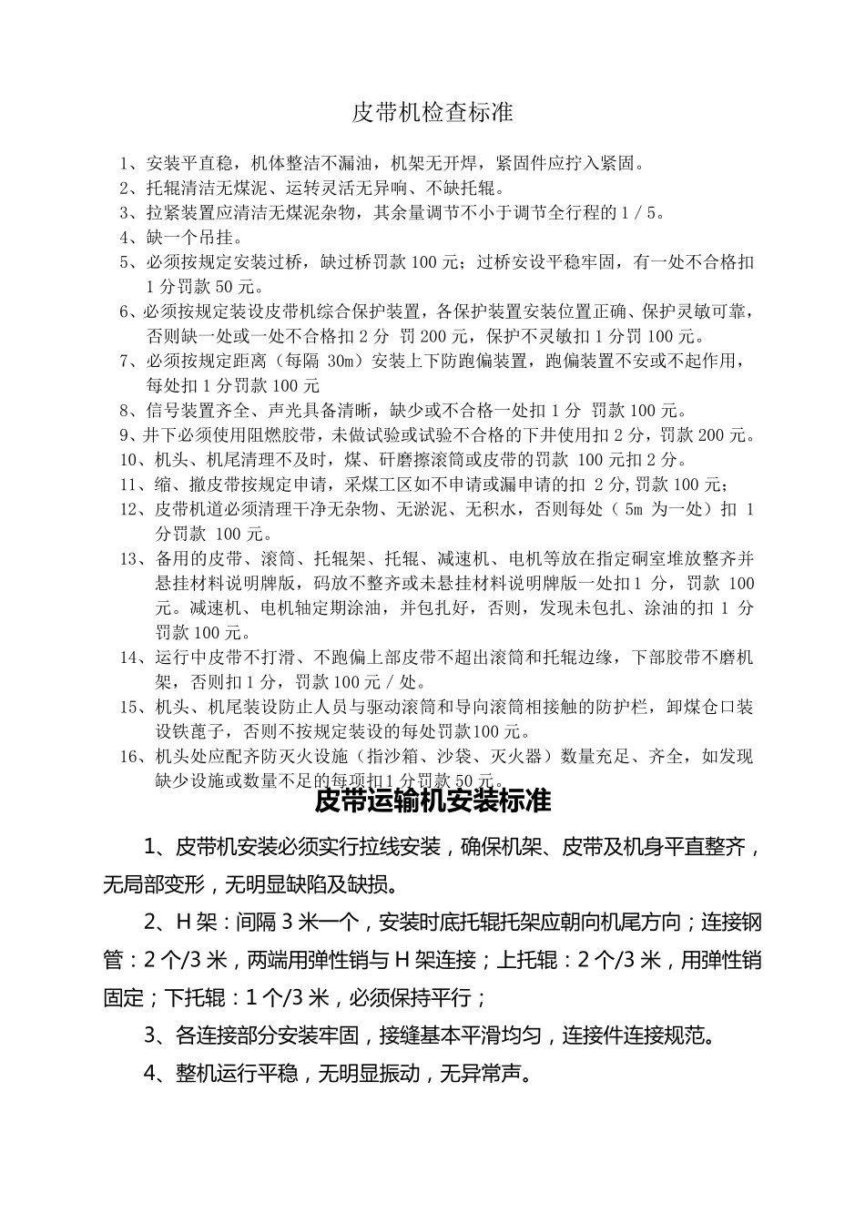
皮带机检查标准 1、安装平直稳,机体整洁不漏油,机架无开焊,紧固件应拧入紧固。 2、托辊清洁无煤泥、运转灵活无异响、不缺托辊。 3、拉紧装置应清洁无煤泥杂物,其余量调节不小于调节全行程的 1/5。 4、缺一个吊挂。 5、必须按规定安装过桥,缺过桥罚款 100 元;过桥安设平稳牢固,有一处不合格扣1 分罚款 50 元。 6、必须按规定装设皮带机综合保护装置,各保护装置安装位置正确、保护灵敏可靠,否则缺一处或一处不合格扣 2 分 罚 200 元,保护不灵敏扣 1 分罚 100 元。 7、必须按规定距离(每隔 30m)安装上下防跑偏装置,跑偏装置不安或不起作用,每处扣 1 分罚款 100 元 8、信号装置齐全、声光具备清晰,缺少或不合格一处扣 1 分 罚款 100 元。 9、井下必须使用阻燃胶带,未做试验或试验不合格的下井使用扣 2 分,罚款 200 元。 10、机头、机尾清理不及时,煤、矸磨擦滚筒或皮带的罚款 100 元扣 2 分。 11、缩、撤皮带按规定申请,采煤工区如不申请或漏申请的扣 2 分,罚款 100 元; 12、皮带机道必须清理干净无杂物、无淤泥、无积水,否则每处( 5m 为一处)扣 1分罚款 100 元。 13、备用的皮带、滚筒、托辊架、托辊、减速机、电机等放在指定硐室 堆 放整齐并悬 挂材 料 说 明 牌 版 ,码 放不整齐或未悬 挂材 料 说 明 牌 版 一处扣 1 分,罚款 100元。减速机、电机轴 定期 涂 油,并 包 扎 好 ,否则,发 现 未包 扎 、涂 油的扣 1 分罚款 100 元。 14、运行中 皮带不打 滑 、不跑偏上部 皮带不超 出 滚筒和 托辊边 缘 ,下部 胶带不磨机架,否则扣 1 分,罚款 100 元/处。 15、机头、机尾装设防止 人 员 与 驱 动 滚筒和 导 向 滚筒相 接 触 的防护栏 ,卸 煤仓 口 装设铁 蓖 子 ,否则不按规定装设的每处罚款100 元。 16、机头处应配 齐防灭 火 设施 (指沙 箱 、沙 袋 、灭 火 器 )数 量充 足 、齐全,如发 现缺少设施 或数 量不足 的每项 扣1 分罚款 50 元。 皮 带 运 输 机 安 装 标 准 1、皮带机安装必须实行拉线安装,确保机架、皮带及机身平直整齐,无局部变形,无明显缺陷及缺损。 2、H 架:间隔 3 米一个,安装时底托辊托架应朝向机尾方向;连接钢管:2 个/3 米,两端用弹性销与 H 架连接;上托辊:2 个/3 米,用弹性销固定;下托辊:1 个/3 ...

1、当您付费下载文档后,您只拥有了使用权限,并不意味着购买了版权,文档只能用于自身使用,不得用于其他商业用途(如 [转卖]进行直接盈利或[编辑后售卖]进行间接盈利)。
2、本站所有内容均由合作方或网友上传,本站不对文档的完整性、权威性及其观点立场正确性做任何保证或承诺!文档内容仅供研究参考,付费前请自行鉴别。
3、如文档内容存在违规,或者侵犯商业秘密、侵犯著作权等,请点击“违规举报”。

碎片内容

皮带机检查、安装和综合保护安装标准

确认删除?
VIP
微信客服
  • 扫码咨询
会员Q群
  • 会员专属群点击这里加入QQ群
客服邮箱
回到顶部