电脑桌面
添加小米粒文库到电脑桌面
安装后可以在桌面快捷访问

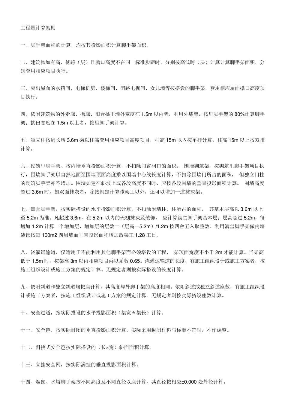
脚手架计算规则..

脚手架计算规则.._第1页
1/12
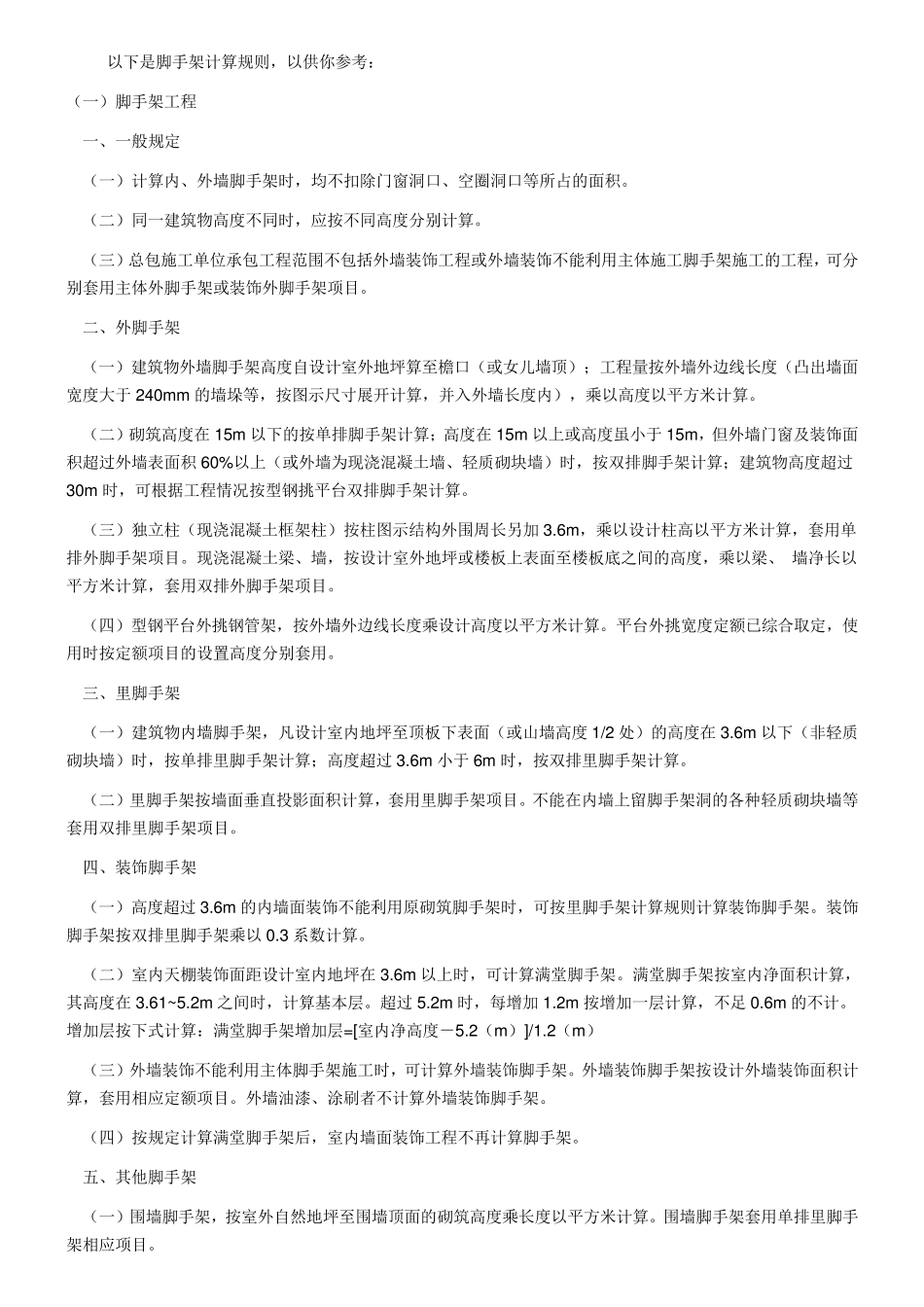
脚手架计算规则.._第2页
2/12
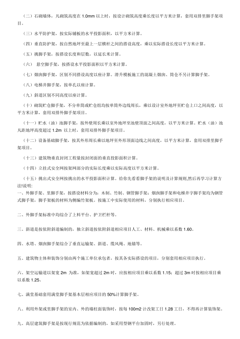
脚手架计算规则.._第3页
3/12
以下是脚手架计算规则,以供你参考: (一)脚手架工程 一、一般规定 (一)计算内、外墙脚手架时,均不扣除门窗洞口、空圈洞口等所占的面积。 (二)同一建筑物高度不同时,应按不同高度分别计算。 (三)总包施工单位承包工程范围不包括外墙装饰工程或外墙装饰不能利用主体施工脚手架施工的工程,可分别套用主体外脚手架或装饰外脚手架项目。 二、外脚手架 (一)建筑物外墙脚手架高度自设计室外地坪算至檐口(或女儿墙顶);工程量按外墙外边线长度(凸出墙面宽度大于 240mm 的墙垛等,按图示尺寸展开计算,并入外墙长度内),乘以高度以平方米计算。 (二)砌筑高度在 15m 以下的按单排脚手架计算;高度在 15m 以上或高度虽小于 15m,但外墙门窗及装饰面积超过外墙表面积 60%以上(或外墙为现浇混凝土墙、轻质砌块墙)时,按双排脚手架计算;建筑物高度超过30m 时,可根据工程情况按型钢挑平台双排脚手架计算。 (三)独立柱(现浇混凝土框架柱)按柱图示结构外围周长另加 3.6m,乘以设计柱高以平方米计算,套用单排外脚手架项目。现浇混凝土梁、墙,按设计室外地坪或楼板上表面至楼板底之间的高度,乘以梁、 墙净长以平方米计算,套用双排外脚手架项目。 (四)型钢平台外挑钢管架,按外墙外边线长度乘设计高度以平方米计算。平台外挑宽度定额已综合取定,使用时按定额项目的设置高度分别套用。 三、里脚手架 (一)建筑物内墙脚手架,凡设计室内地坪至顶板下表面(或山墙高度 1/2 处)的高度在 3.6m 以下(非轻质砌块墙)时,按单排里脚手架计算;高度超过 3.6m 小于 6m 时,按双排里脚手架计算。 (二)里脚手架按墙面垂直投影面积计算,套用里脚手架项目。不能在内墙上留脚手架洞的各种轻质砌块墙等套用双排里脚手架项目。 四、装饰脚手架 (一)高度超过 3.6m 的内墙面装饰不能利用原砌筑脚手架时,可按里脚手架计算规则计算装饰脚手架。装饰脚手架按双排里脚手架乘以0.3 系数计算。 (二)室内天棚装饰面距设计室内地坪在 3.6m 以上时,可计算满堂脚手架。满堂脚手架按室内净面积计算,其高度在 3.61~5.2m 之间时,计算基本层。超过 5.2m 时,每增加 1.2m 按增加一层计算,不足 0.6m 的不计。增加层按下式计算:满堂脚手架增加层=[室内净高度-5.2(m)]/1.2(m) (三)外墙装饰不能利用主体脚手架施工时,可计算外墙装饰脚手架。外墙装饰脚手架按设计外墙装饰面积计算,套用相应定额...

1、当您付费下载文档后,您只拥有了使用权限,并不意味着购买了版权,文档只能用于自身使用,不得用于其他商业用途(如 [转卖]进行直接盈利或[编辑后售卖]进行间接盈利)。
2、本站所有内容均由合作方或网友上传,本站不对文档的完整性、权威性及其观点立场正确性做任何保证或承诺!文档内容仅供研究参考,付费前请自行鉴别。
3、如文档内容存在违规,或者侵犯商业秘密、侵犯著作权等,请点击“违规举报”。

碎片内容

脚手架计算规则..

您可能关注的文档

小辰2+ 关注
实名认证
内容提供者

出售各种资料和文档

确认删除?
VIP
微信客服
  • 扫码咨询
会员Q群
  • 会员专属群点击这里加入QQ群
客服邮箱
回到顶部