电脑桌面
添加小米粒文库到电脑桌面
安装后可以在桌面快捷访问

保安管理奖惩办法及考核细则

保安管理奖惩办法及考核细则_第1页
1/4
保安管理奖惩办法及考核细则_第2页
2/4
保安管理奖惩办法及考核细则_第3页
3/4
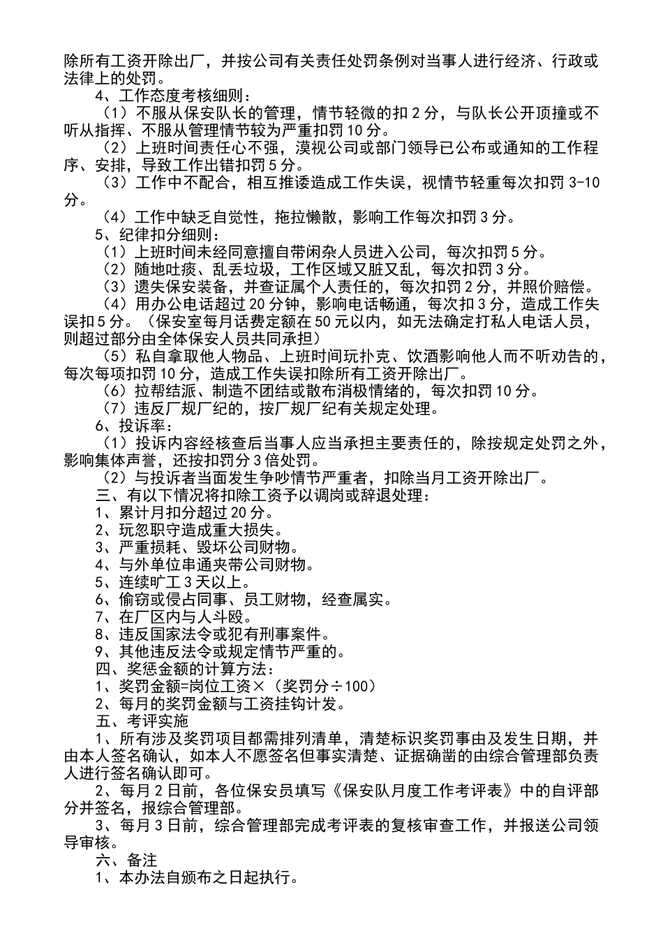
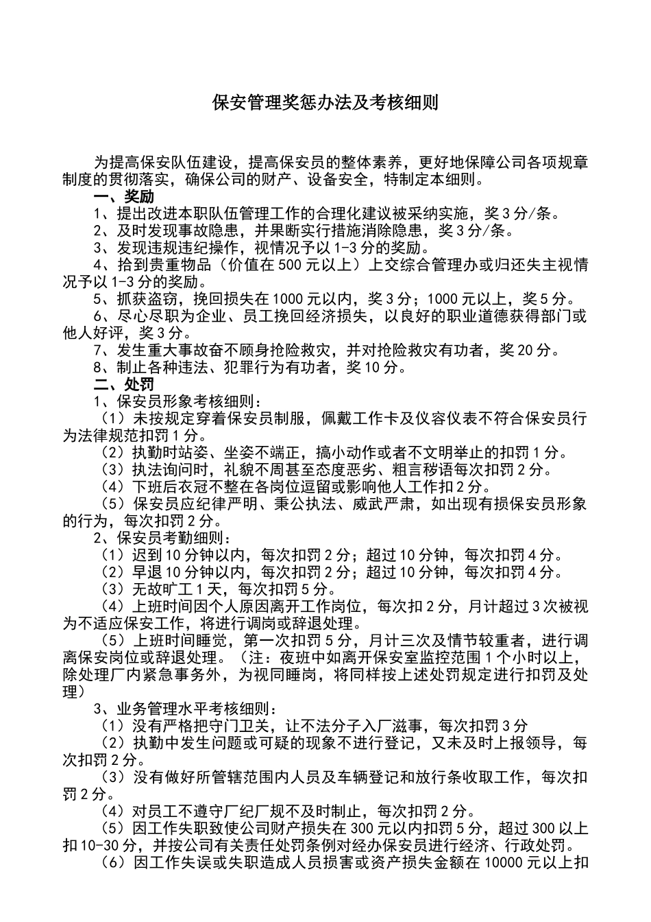
保安管理奖惩办法及考核细则为提高保安队伍建设,提高保安员的整体素养,更好地保障公司各项规章制度的贯彻落实,确保公司的财产、设备安全,特制定本细则。一、奖励1、提出改进本职队伍管理工作的合理化建议被采纳实施,奖 3 分/条。2、及时发现事故隐患,并果断实行措施消除隐患,奖 3 分/条。3、发现违规违纪操作,视情况予以 1-3 分的奖励。4、拾到贵重物品(价值在 500 元以上)上交综合管理办或归还失主视情况予以 1-3 分的奖励。5、抓获盗窃,挽回损失在 1000 元以内,奖 3 分;1000 元以上,奖 5 分。6、尽心尽职为企业、员工挽回经济损失,以良好的职业道德获得部门或他人好评,奖 3 分。7、发生重大事故奋不顾身抢险救灾,并对抢险救灾有功者,奖 20 分。8、制止各种违法、犯罪行为有功者,奖 10 分。二、处罚1、保安员形象考核细则:(1)未按规定穿着保安员制服,佩戴工作卡及仪容仪表不符合保安员行为法律规范扣罚 1 分。(2)执勤时站姿、坐姿不端正,搞小动作或者不文明举止的扣罚 1 分。(3)执法询问时,礼貌不周甚至态度恶劣、粗言秽语每次扣罚 2 分。(4)下班后衣冠不整在各岗位逗留或影响他人工作扣 2 分。(5)保安员应纪律严明、秉公执法、威武严肃,如出现有损保安员形象的行为,每次扣罚 2 分。2、保安员考勤细则:(1)迟到 10 分钟以内,每次扣罚 2 分;超过 10 分钟,每次扣罚 4 分。(2)早退 10 分钟以内,每次扣罚 2 分;超过 10 分钟,每次扣罚 4 分。(3)无故旷工 1 天,每次扣罚 5 分。(4)上班时间因个人原因离开工作岗位,每次扣 2 分,月计超过 3 次被视为不适应保安工作,将进行调岗或辞退处理。(5)上班时间睡觉,第一次扣罚 5 分,月计三次及情节较重者,进行调离保安岗位或辞退处理。(注:夜班中如离开保安室监控范围 1 个小时以上,除处理厂内紧急事务外,为视同睡岗,将同样按上述处罚规定进行扣罚及处理)3、业务管理水平考核细则:(1)没有严格把守门卫关,让不法分子入厂滋事,每次扣罚 3 分(2)执勤中发生问题或可疑的现象不进行登记,又未及时上报领导,每次扣罚 2 分。(3)没有做好所管辖范围内人员及车辆登记和放行条收取工作,每次扣罚 2 分。(4)对员工不遵守厂纪厂规不及时制止,每次扣罚 2 分。(5)因工作失职致使公司财产损失在 300 元以内扣罚 5 分,超过 300 以上扣 10-30 分,并按公司有关责任...

1、当您付费下载文档后,您只拥有了使用权限,并不意味着购买了版权,文档只能用于自身使用,不得用于其他商业用途(如 [转卖]进行直接盈利或[编辑后售卖]进行间接盈利)。
2、本站所有内容均由合作方或网友上传,本站不对文档的完整性、权威性及其观点立场正确性做任何保证或承诺!文档内容仅供研究参考,付费前请自行鉴别。
3、如文档内容存在违规,或者侵犯商业秘密、侵犯著作权等,请点击“违规举报”。

碎片内容

保安管理奖惩办法及考核细则

不二商店+ 关注
实名认证
内容提供者

我是你的不二选择

确认删除?
VIP
微信客服
  • 扫码咨询
会员Q群
  • 会员专属群点击这里加入QQ群
客服邮箱
回到顶部