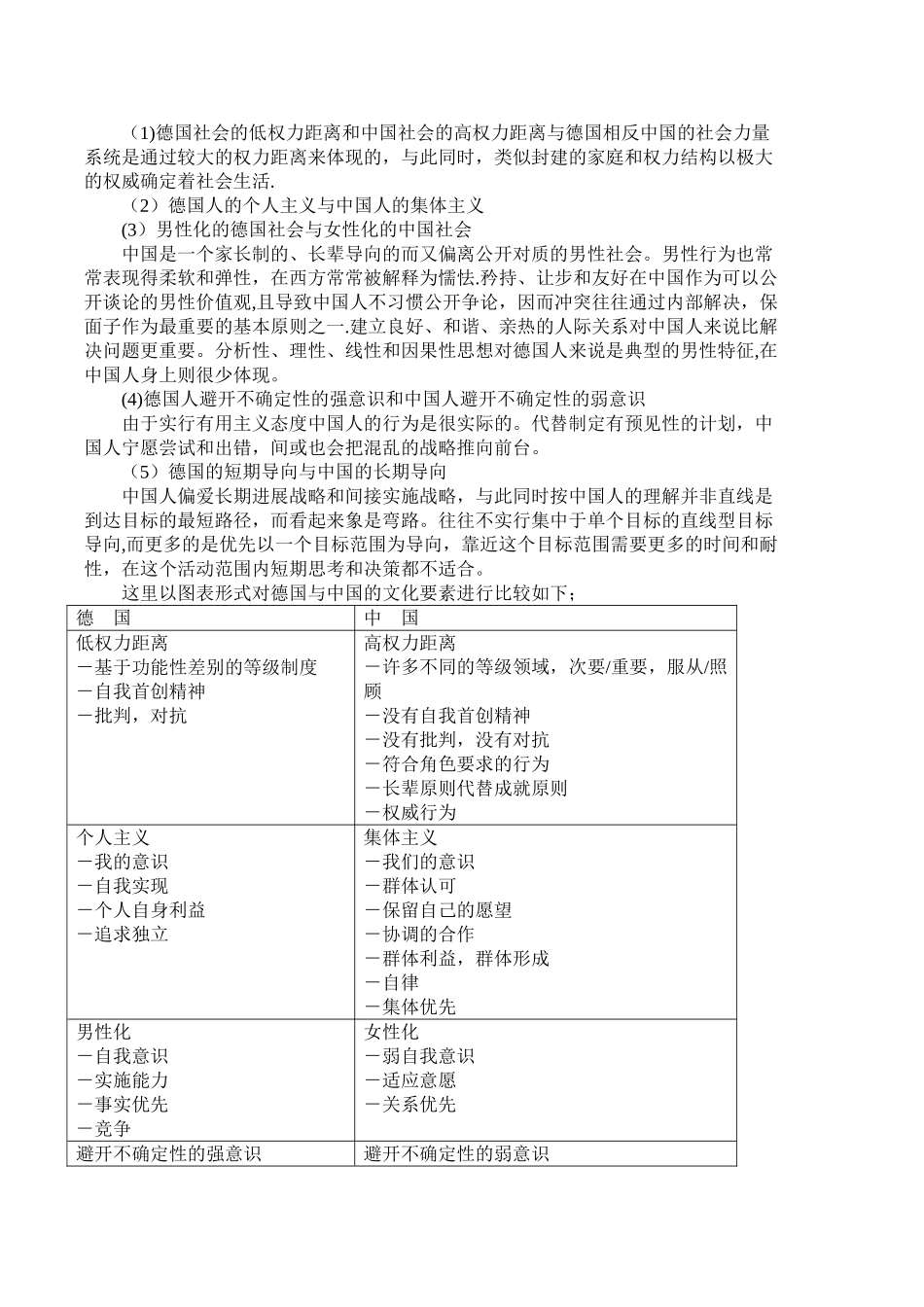
电脑桌面
添加小米粒文库到电脑桌面
安装后可以在桌面快捷访问

中德企业管理模式的比较.精讲

中德企业管理模式的比较.精讲_第1页
1/5
中德企业管理模式的比较.精讲_第2页
2/5
中德企业管理模式的比较.精讲_第3页
3/5
中德企业管理模式比较一、制度比较1、德国股份公司的“资合性"与中国股份公司的“人合性”股份公司诞生于以市场经济作为基本经济制度的资本主义国家,股份公司充分体现了资本主义制度所提倡的“自由、平等、博爱”的精神.资本主义国家的股份公司有一个显著特点即“资合性”,德国股份公司也不例外。由于实行一股一票制,股东的决策权完全取决于其投资份额的多少,与其社会地位、头衔或者资历等均无关系。但中国脱胎于等级森严、强调家族血缘关系的农业宗法社会,“权利来自资历、关系和社会地位”是中国文化的一个重要特征.因而中国的股份公司具有一种“人合性",即决策权往往集中在那些具有相当资历、一定社会关系和较高社会地位的人手中。德国已经完成了工业化,德国企业在工业化过程中已经塑造出合作精神。中国数千年处于以宗族为导向的农业社会之中,中国的工业化进程刚刚起步。由于传统的宗族、家庭思想在中国人身上打下了极深的烙印,大多数中国人还不习惯水平协调,对中国人来说责任仅局限于小团体中.由此宗派、团体利益在中国企业中往往得到突出和保护。德国企业所体现的合作精神与中国企业所保护的宗派利益也形成鲜亮的对比。德国是典型的法治国家,而中国是典型的人治国家,由于不同的社会制度背景,德国股份公司和中国股份公司法人治理结构的运行方式也不相同.德国股份公司根据标准图式运行,即按德国股份公司法运作。中国股份公司则不完全根据标准图式运行,尽管中国也有股份公司法,但是在更大程度上受到企业领导人的个性、气质、领导风格及非正式群体、非正式规则等因素的影响.股份制诞生并成功运行于西方文化之中,与典型的东方文化—-中国文化的融合需要一个长期的过程。2、法人治理结构运行机制的差别从产权界定上来看,在德国私人产权界定清楚,责任明确;在中国目前国有资产仍占全部社会资产的 50%以上,政府是私有产权最大的集体承担者。两国企业在同样的内部人体系背景下,法人治理结构运行机制却不相同.法人治理结构有两种基本类型;以美国股份公司为代表的局外人体系和以德国股份公司为代表的内部人体系.中国股份公司的法人治理结构也属于内部人体系。尽管中国股份公司和德国股份公司具有相同的内部人体系这种背景,但在法人治理结构的运行机制上存在着差别。德国股份公司的管理控制是由于银行强大的地位及其在监事会中的代表来保证,而中国股份公司的管理控制是通过国有资产管理机构的强大地位及其在董事会中的代表来保证。并且,...

1、当您付费下载文档后,您只拥有了使用权限,并不意味着购买了版权,文档只能用于自身使用,不得用于其他商业用途(如 [转卖]进行直接盈利或[编辑后售卖]进行间接盈利)。
2、本站所有内容均由合作方或网友上传,本站不对文档的完整性、权威性及其观点立场正确性做任何保证或承诺!文档内容仅供研究参考,付费前请自行鉴别。
3、如文档内容存在违规,或者侵犯商业秘密、侵犯著作权等,请点击“违规举报”。

碎片内容

中德企业管理模式的比较.精讲

范哲铺+ 关注
实名认证
内容提供者

想你所想,急你所急,你需要的都在店铺里可以找到。

确认删除?
VIP
微信客服
  • 扫码咨询
会员Q群
  • 会员专属群点击这里加入QQ群
客服邮箱
回到顶部