电脑桌面
添加小米粒文库到电脑桌面
安装后可以在桌面快捷访问

安装工程概预算

安装工程概预算_第1页
1/8
安装工程概预算_第2页
2/8
安装工程概预算_第3页
3/8
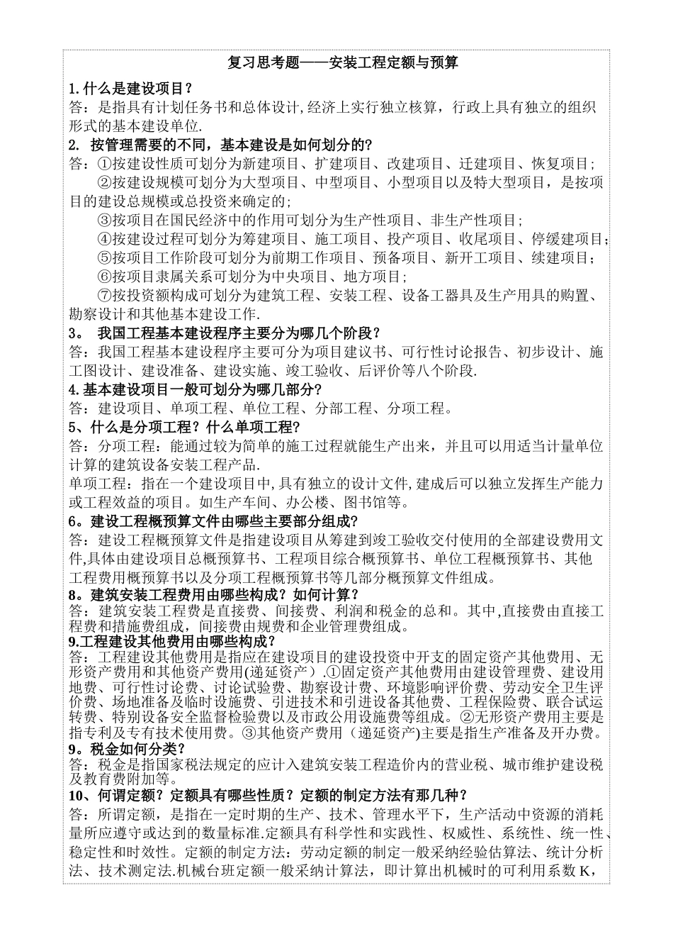
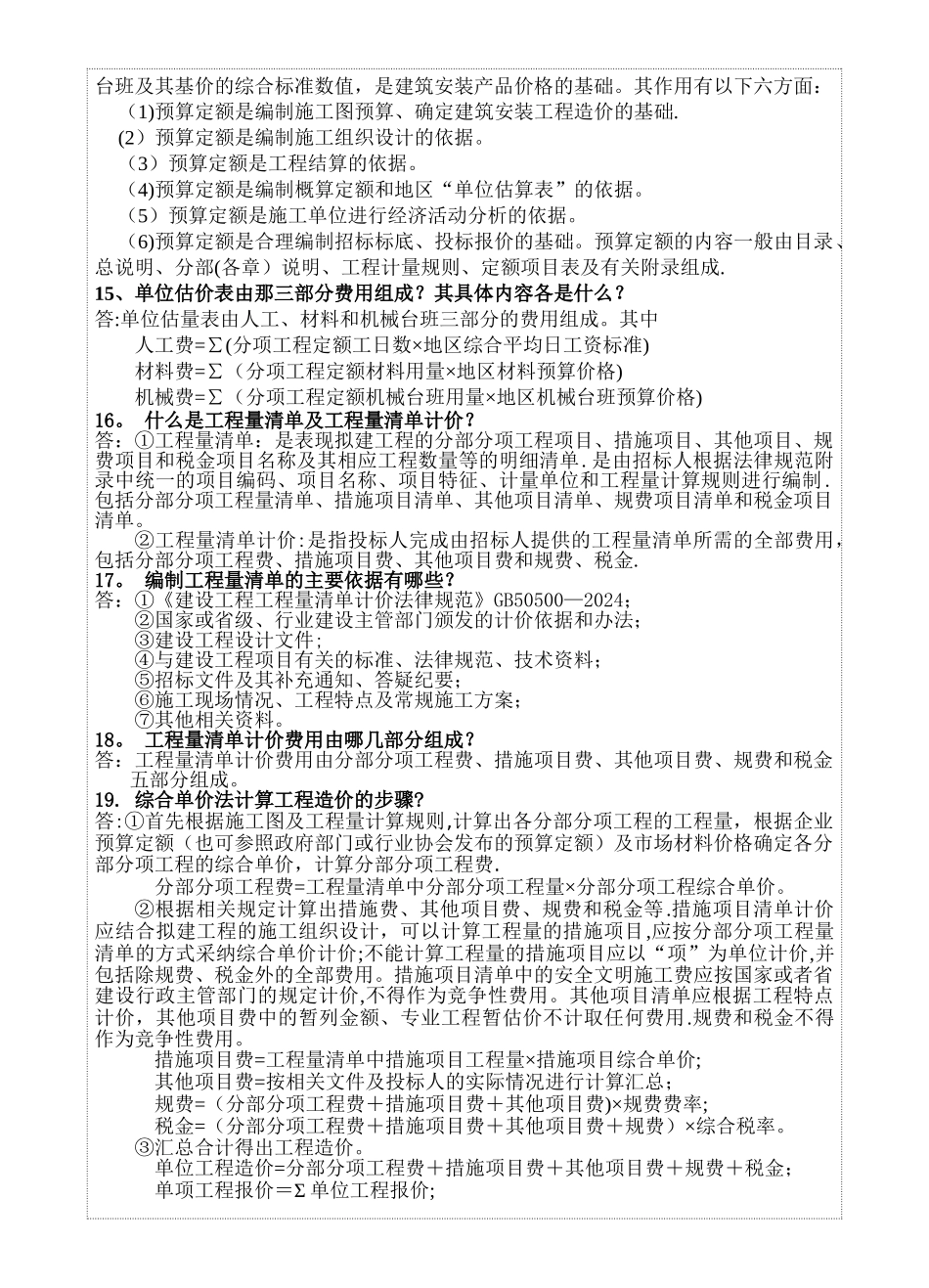
复习思考题——安装工程定额与预算1.什么是建设项目?答:是指具有计划任务书和总体设计,经济上实行独立核算,行政上具有独立的组织形式的基本建设单位.2. 按管理需要的不同,基本建设是如何划分的?答:①按建设性质可划分为新建项目、扩建项目、改建项目、迁建项目、恢复项目;②按建设规模可划分为大型项目、中型项目、小型项目以及特大型项目,是按项目的建设总规模或总投资来确定的;③按项目在国民经济中的作用可划分为生产性项目、非生产性项目;④按建设过程可划分为筹建项目、施工项目、投产项目、收尾项目、停缓建项目;⑤按项目工作阶段可划分为前期工作项目、预备项目、新开工项目、续建项目;⑥按项目隶属关系可划分为中央项目、地方项目;⑦按投资额构成可划分为建筑工程、安装工程、设备工器具及生产用具的购置、勘察设计和其他基本建设工作.3。 我国工程基本建设程序主要分为哪几个阶段?答:我国工程基本建设程序主要可分为项目建议书、可行性讨论报告、初步设计、施工图设计、建设准备、建设实施、竣工验收、后评价等八个阶段.4.基本建设项目一般可划分为哪几部分?答:建设项目、单项工程、单位工程、分部工程、分项工程。5、什么是分项工程?什么单项工程?答:分项工程:能通过较为简单的施工过程就能生产出来,并且可以用适当计量单位计算的建筑设备安装工程产品.单项工程:指在一个建设项目中,具有独立的设计文件,建成后可以独立发挥生产能力或工程效益的项目。如生产车间、办公楼、图书馆等。6。建设工程概预算文件由哪些主要部分组成?答:建设工程概预算文件是指建设项目从筹建到竣工验收交付使用的全部建设费用文件,具体由建设项目总概预算书、工程项目综合概预算书、单位工程概预算书、其他工程费用概预算书以及分项工程概预算书等几部分概预算文件组成。8。建筑安装工程费用由哪些构成?如何计算?答:建筑安装工程费是直接费、间接费、利润和税金的总和。其中,直接费由直接工程费和措施费组成,间接费由规费和企业管理费组成。9.工程建设其他费用由哪些构成?答:工程建设其他费用是指应在建设项目的建设投资中开支的固定资产其他费用、无形资产费用和其他资产费用(递延资产).①固定资产其他费用由建设管理费、建设用地费、可行性讨论费、讨论试验费、勘察设计费、环境影响评价费、劳动安全卫生评价费、场地准备及临时设施费、引进技术和引进设备其他费、工程保险费、联合试运转费、特别设备安全监督检验费以及市政公用设...

1、当您付费下载文档后,您只拥有了使用权限,并不意味着购买了版权,文档只能用于自身使用,不得用于其他商业用途(如 [转卖]进行直接盈利或[编辑后售卖]进行间接盈利)。
2、本站所有内容均由合作方或网友上传,本站不对文档的完整性、权威性及其观点立场正确性做任何保证或承诺!文档内容仅供研究参考,付费前请自行鉴别。
3、如文档内容存在违规,或者侵犯商业秘密、侵犯著作权等,请点击“违规举报”。

碎片内容

安装工程概预算

确认删除?
VIP
微信客服
  • 扫码咨询
会员Q群
  • 会员专属群点击这里加入QQ群
客服邮箱
回到顶部