电脑桌面
添加小米粒文库到电脑桌面
安装后可以在桌面快捷访问

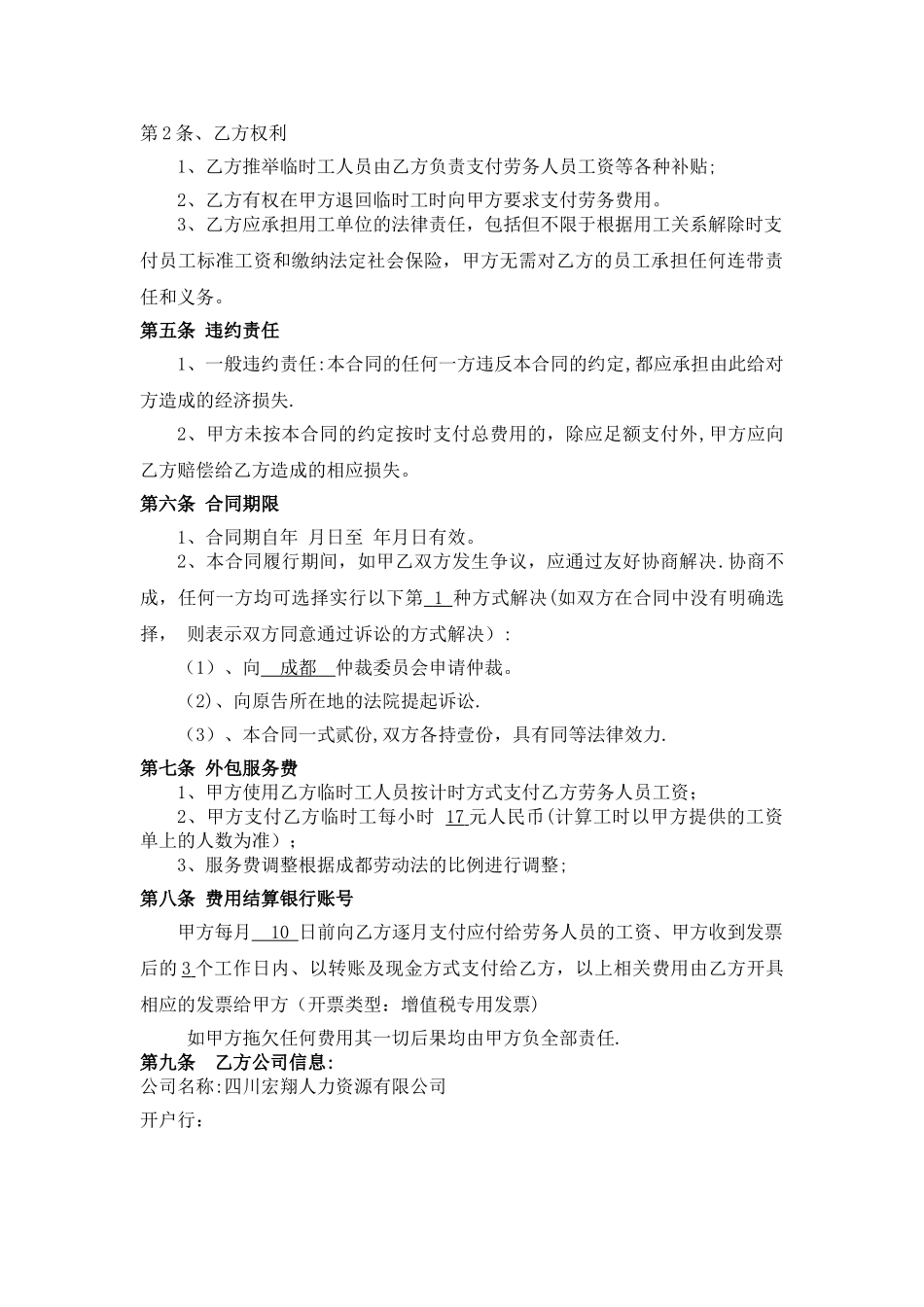
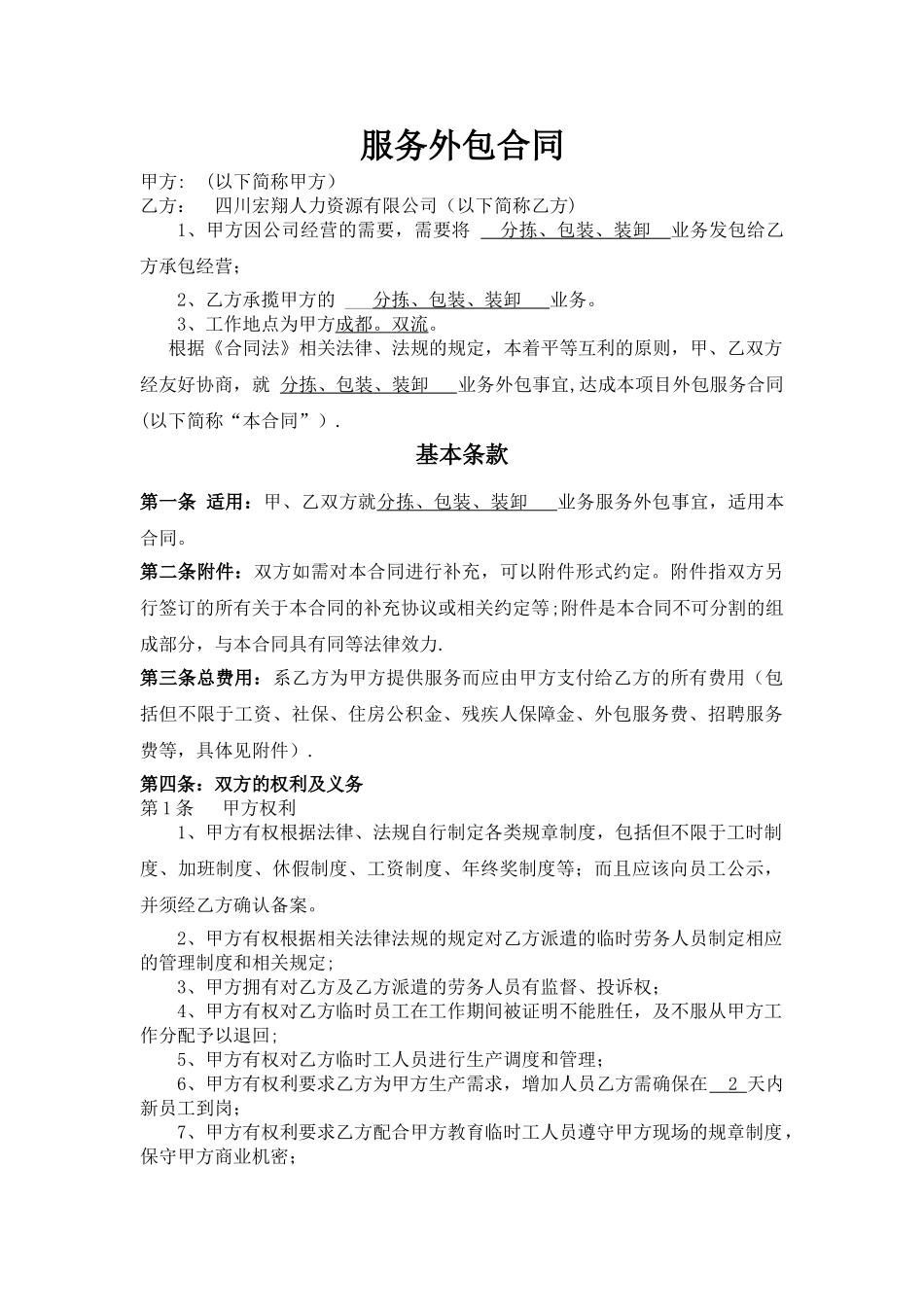
小时工外包合同范本

小时工外包合同范本_第1页
1/3
小时工外包合同范本_第2页
2/3
小时工外包合同范本_第3页
3/3
服务外包合同甲方: (以下简称甲方)乙方: 四川宏翔人力资源有限公司(以下简称乙方)1、甲方因公司经营的需要,需要将 分拣、包装、装卸 业务发包给乙方承包经营;2、乙方承揽甲方的 ___分拣、包装、装卸 业务。3、工作地点为甲方成都 。双流 。 根据《合同法》相关法律、法规的规定,本着平等互利的原则,甲、乙双方经友好协商,就 分拣、包装、装卸 业务外包事宜,达成本项目外包服务合同(以下简称“本合同”).基本条款第一条 适用:甲、乙双方就分拣、包装、装卸 业务服务外包事宜,适用本合同。第二条附件:双方如需对本合同进行补充,可以附件形式约定。附件指双方另行签订的所有关于本合同的补充协议或相关约定等;附件是本合同不可分割的组成部分,与本合同具有同等法律效力.第三条总费用:系乙方为甲方提供服务而应由甲方支付给乙方的所有费用(包括但不限于工资、社保、住房公积金、残疾人保障金、外包服务费、招聘服务费等,具体见附件).第四条:双方的权利及义务第 1 条 甲方权利1、甲方有权根据法律、法规自行制定各类规章制度,包括但不限于工时制度、加班制度、休假制度、工资制度、年终奖制度等;而且应该向员工公示,并须经乙方确认备案。2、甲方有权根据相关法律法规的规定对乙方派遣的临时劳务人员制定相应的管理制度和相关规定;3、甲方拥有对乙方及乙方派遣的劳务人员有监督、投诉权;4、甲方有权对乙方临时员工在工作期间被证明不能胜任,及不服从甲方工作分配予以退回;5、甲方有权对乙方临时工人员进行生产调度和管理;6、甲方有权利要求乙方为甲方生产需求,增加人员乙方需确保在 2 天内新员工到岗;7、甲方有权利要求乙方配合甲方教育临时工人员遵守甲方现场的规章制度,保守甲方商业机密;第 2 条、乙方权利1、乙方推举临时工人员由乙方负责支付劳务人员工资等各种补贴;2、乙方有权在甲方退回临时工时向甲方要求支付劳务费用。3、乙方应承担用工单位的法律责任,包括但不限于根据用工关系解除时支付员工标准工资和缴纳法定社会保险,甲方无需对乙方的员工承担任何连带责任和义务。第五条 违约责任1、一般违约责任:本合同的任何一方违反本合同的约定,都应承担由此给对方造成的经济损失.2、甲方未按本合同的约定按时支付总费用的,除应足额支付外,甲方应向乙方赔偿给乙方造成的相应损失。第六条 合同期限1、合同期自年 月日至 年月日有效。2、本合同履行期间,如甲乙双方发生争议,应通过友好协商解...

1、当您付费下载文档后,您只拥有了使用权限,并不意味着购买了版权,文档只能用于自身使用,不得用于其他商业用途(如 [转卖]进行直接盈利或[编辑后售卖]进行间接盈利)。
2、本站所有内容均由合作方或网友上传,本站不对文档的完整性、权威性及其观点立场正确性做任何保证或承诺!文档内容仅供研究参考,付费前请自行鉴别。
3、如文档内容存在违规,或者侵犯商业秘密、侵犯著作权等,请点击“违规举报”。

碎片内容

小时工外包合同范本

您可能关注的文档

确认删除?
VIP
微信客服
  • 扫码咨询
会员Q群
  • 会员专属群点击这里加入QQ群
客服邮箱
回到顶部