电脑桌面
添加小米粒文库到电脑桌面
安装后可以在桌面快捷访问

工程项目工程款支付程序及管理办法VIP专享

工程项目工程款支付程序及管理办法_第1页
1/4
工程项目工程款支付程序及管理办法_第2页
2/4
工程项目工程款支付程序及管理办法_第3页
3/4
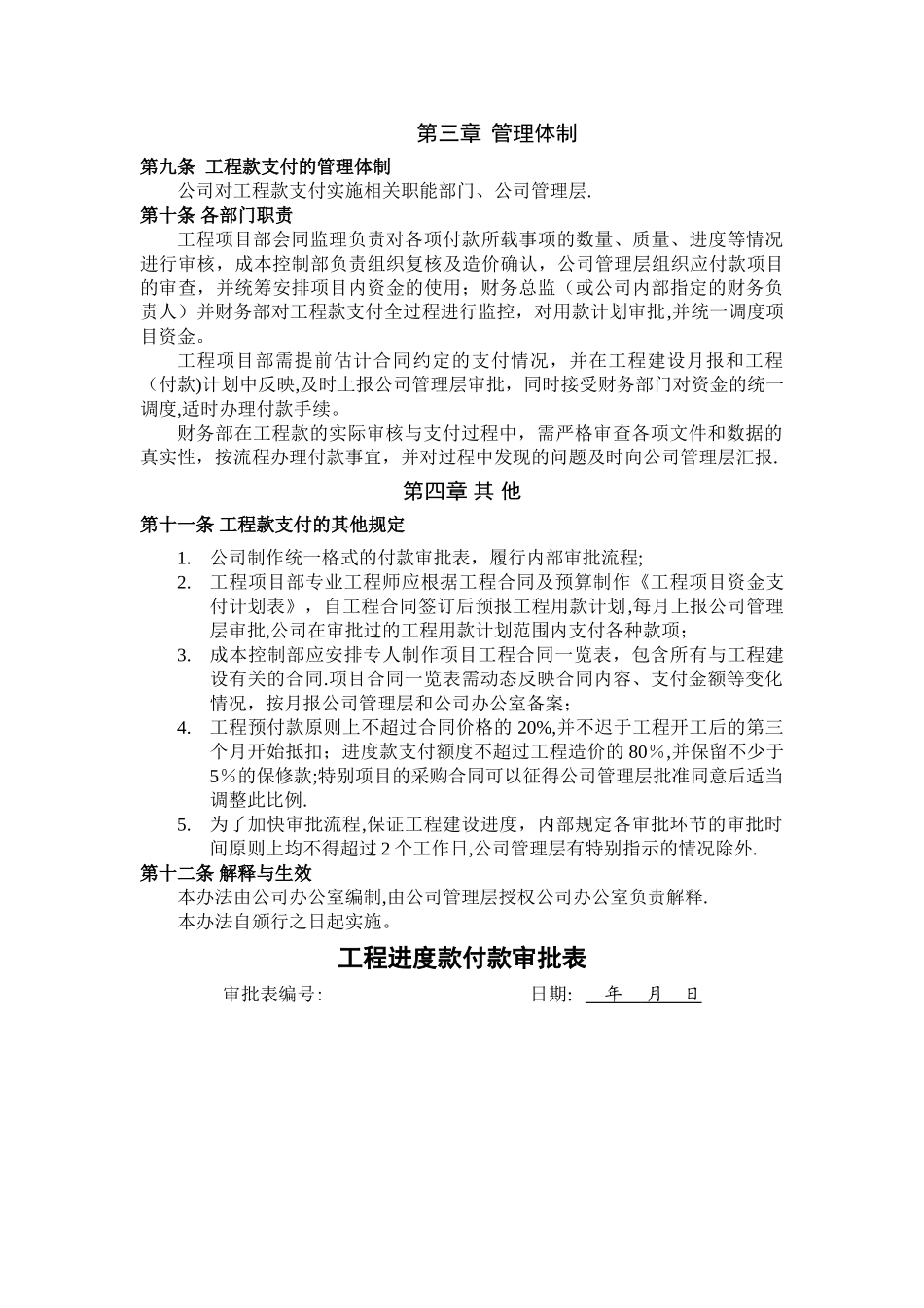
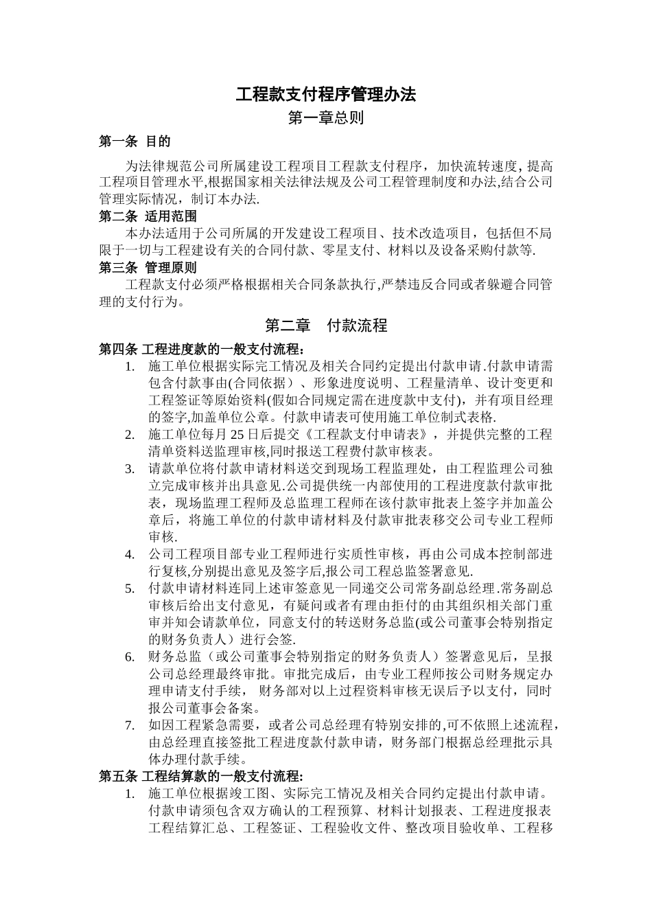
工程款支付程序管理办法第一章总则第一条 目的为法律规范公司所属建设工程项目工程款支付程序,加快流转速度,提高工程项目管理水平,根据国家相关法律法规及公司工程管理制度和办法,结合公司管理实际情况,制订本办法.第二条 适用范围本办法适用于公司所属的开发建设工程项目、技术改造项目,包括但不局限于一切与工程建设有关的合同付款、零星支付、材料以及设备采购付款等.第三条 管理原则工程款支付必须严格根据相关合同条款执行,严禁违反合同或者躲避合同管理的支付行为。第二章付款流程第四条 工程进度款的一般支付流程:1.施工单位根据实际完工情况及相关合同约定提出付款申请.付款申请需包含付款事由(合同依据)、形象进度说明、工程量清单、设计变更和工程签证等原始资料(假如合同规定需在进度款中支付),并有项目经理的签字,加盖单位公章。付款申请表可使用施工单位制式表格.2.施工单位每月 25 日后提交《工程款支付申请表》,并提供完整的工程清单资料送监理审核,同时报送工程费付款审核表。3.请款单位将付款申请材料送交到现场工程监理处,由工程监理公司独立完成审核并出具意见.公司提供统一内部使用的工程进度款付款审批表,现场监理工程师及总监理工程师在该付款审批表上签字并加盖公章后,将施工单位的付款申请材料及付款审批表移交公司专业工程师审核.4.公司工程项目部专业工程师进行实质性审核,再由公司成本控制部进行复核,分别提出意见及签字后,报公司工程总监签署意见.5.付款申请材料连同上述审签意见一同递交公司常务副总经理.常务副总审核后给出支付意见,有疑问或者有理由拒付的由其组织相关部门重审并知会请款单位,同意支付的转送财务总监(或公司董事会特别指定的财务负责人)进行会签.6.财务总监(或公司董事会特别指定的财务负责人)签署意见后,呈报公司总经理最终审批。审批完成后,由专业工程师按公司财务规定办理申请支付手续, 财务部对以上过程资料审核无误后予以支付,同时报公司董事会备案。7.如因工程紧急需要,或者公司总经理有特别安排的,可不依照上述流程,由总经理直接签批工程进度款付款申请,财务部门根据总经理批示具体办理付款手续。第五条 工程结算款的一般支付流程:1.施工单位根据竣工图、实际完工情况及相关合同约定提出付款申请。付款申请须包含双方确认的工程预算、材料计划报表、工程进度报表工程结算汇总、工程签证、工程验收文件、整改项目验收单、工程移交单等,假如是工程保修款还需...

1、当您付费下载文档后,您只拥有了使用权限,并不意味着购买了版权,文档只能用于自身使用,不得用于其他商业用途(如 [转卖]进行直接盈利或[编辑后售卖]进行间接盈利)。
2、本站所有内容均由合作方或网友上传,本站不对文档的完整性、权威性及其观点立场正确性做任何保证或承诺!文档内容仅供研究参考,付费前请自行鉴别。
3、如文档内容存在违规,或者侵犯商业秘密、侵犯著作权等,请点击“违规举报”。

碎片内容

工程项目工程款支付程序及管理办法

确认删除?
VIP
微信客服
  • 扫码咨询
会员Q群
  • 会员专属群点击这里加入QQ群
客服邮箱
回到顶部