电脑桌面
添加小米粒文库到电脑桌面
安装后可以在桌面快捷访问

幼儿园后勤工作人员考核细则VIP专享

幼儿园后勤工作人员考核细则_第1页
1/5
幼儿园后勤工作人员考核细则_第2页
2/5
幼儿园后勤工作人员考核细则_第3页
3/5
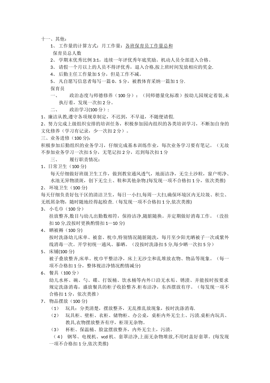
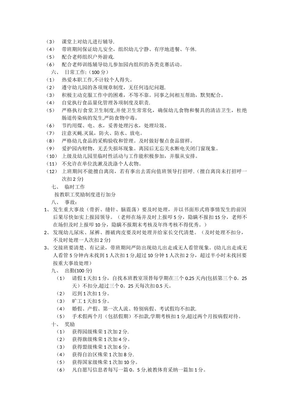
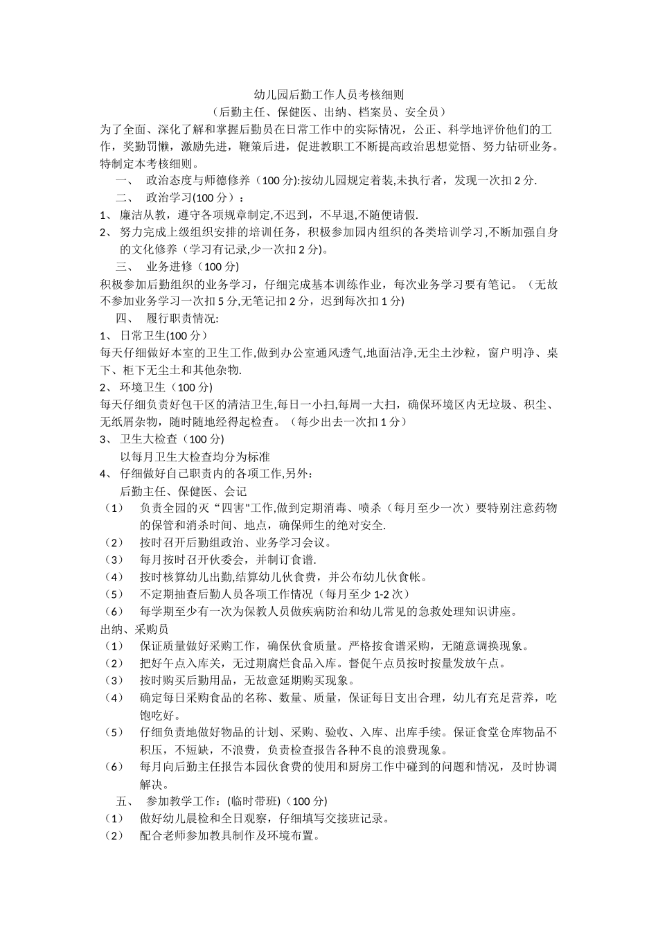
幼儿园后勤工作人员考核细则(后勤主任、保健医、出纳、档案员、安全员)为了全面、深化了解和掌握后勤员在日常工作中的实际情况,公正、科学地评价他们的工作,奖勤罚懒,激励先进,鞭策后进,促进教职工不断提高政治思想觉悟、努力钻研业务。特制定本考核细则。一、 政治态度与师德修养(100 分):按幼儿园规定着装,未执行者,发现一次扣 2 分.二、 政治学习(100 分):1、 廉洁从教,遵守各项规章制定,不迟到,不早退,不随便请假.2、 努力完成上级组织安排的培训任务,积极参加园内组织的各类培训学习,不断加强自身的文化修养(学习有记录,少一次扣 2 分)。三、 业务进修(100 分)积极参加后勤组织的业务学习,仔细完成基本训练作业,每次业务学习要有笔记。(无故不参加业务学习一次扣 5 分,无笔记扣 2 分,迟到每次扣 1 分)四、 履行职责情况:1、 日常卫生(100 分)每天仔细做好本室的卫生工作,做到办公室通风透气,地面洁净,无尘土沙粒,窗户明净、桌下、柜下无尘土和其他杂物.2、 环境卫生(100 分)每天仔细负责好包干区的清洁卫生,每日一小扫,每周一大扫,确保环境区内无垃圾、积尘、无纸屑杂物,随时随地经得起检查。(每少出去一次扣 1 分)3、 卫生大检查(100 分)以每月卫生大检查均分为标准4、 仔细做好自己职责内的各项工作,另外:后勤主任、保健医、会记(1)负责全园的灭“四害"工作,做到定期消毒、喷杀(每月至少一次)要特别注意药物的保管和消杀时间、地点,确保师生的绝对安全.(2)按时召开后勤组政治、业务学习会议。(3)每月按时召开伙委会,并制订食谱.(4)按时核算幼儿出勤,结算幼儿伙食费,并公布幼儿伙食帐。(5)不定期抽查后勤人员各项工作情况(每月至少 1-2 次)(6)每学期至少有一次为保教人员做疾病防治和幼儿常见的急救处理知识讲座。出纳、采购员(1)保证质量做好采购工作,确保伙食质量。严格按食谱采购,无随意调换现象。(2)把好午点入库关,无过期腐烂食品入库。督促午点员按时按量发放午点。(3)按时购买后勤用品,无故意延期购买现象。(4)确定每日采购食品的名称、数量、质量,保证每日支出合理,幼儿有充足营养,吃饱吃好。(5)仔细负责地做好物品的计划、采购、验收、入库、出库手续。保证食堂仓库物品不积压,不短缺,不浪费,负责检查报告各种不良的浪费现象。(6)每月向后勤主任报告本园伙食费的使用和厨房工作中碰到的问题和情况,及时协调解决。五、 参加...

1、当您付费下载文档后,您只拥有了使用权限,并不意味着购买了版权,文档只能用于自身使用,不得用于其他商业用途(如 [转卖]进行直接盈利或[编辑后售卖]进行间接盈利)。
2、本站所有内容均由合作方或网友上传,本站不对文档的完整性、权威性及其观点立场正确性做任何保证或承诺!文档内容仅供研究参考,付费前请自行鉴别。
3、如文档内容存在违规,或者侵犯商业秘密、侵犯著作权等,请点击“违规举报”。

碎片内容

幼儿园后勤工作人员考核细则

确认删除?
VIP
微信客服
  • 扫码咨询
会员Q群
  • 会员专属群点击这里加入QQ群
客服邮箱
回到顶部