电脑桌面
添加小米粒文库到电脑桌面
安装后可以在桌面快捷访问

房屋施工合同00

房屋施工合同00_第1页
1/48
房屋施工合同00_第2页
2/48
房屋施工合同00_第3页
3/48
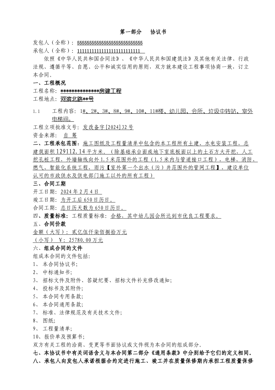
建设工程施工合同中 华 人 民 共 和 国 建 设 部国 家 工 商 行 政 管 理 局第一部分 协议书 发包人(全称):555555555555555555555555555承包人(全称):11111111111111111111111111 依照《中华人民共和国合同法》、《中华人民共和国建筑法》及其他有关法律、行政法规、遵循平等、自愿、公平和诚实信用的原则,双方就本建设工程事项协商一致,订立本合同。一、工程概况工程名称:************** 房建工程 工程地点:河滨北路 ** 号 1.1工程内容:1# 、 2# 、 3# 、 8# 、 9# 、 10# 、 11# 楼、幼儿园、会所、垃圾中转站、室外 电梯间。工程立项批准文号:发改备字 [2024]32 号 资金来源: 自 筹二、工程承包范围:施工图纸及工程量清单中包含的本工程所有土建、水电安装工程,总建筑面积 129112.14 平方米。( 除基础承台面或地下室底板面以上的土石方大开挖,人工 挖孔桩工程,外墙轴线向外 1.5 米范围外的工程( 1.5 米内与管道接口工程),电梯、消防 、 燃气、智能化系统工程,雨污【室外第一个出水(污)井范围外的管网工程】,建设单位认可的市政供水及供电部门施工以外的所有工程 ) 三、合同工期开工日期:2024 年 2 月 4 日 竣工日期:为开工后 650 日历日。 合同工期:总日历天数为 650 日历日。 四、质量标准:工程质量标准:合格,其中幼儿园会所达到市优良工程要求。五、合同价款金额(大写):贰亿伍仟柒佰捌拾万元(小写) ¥: 25780.00 万元 六、组成合同的文件组成本合同的文件包括:1、 本合同协议书;2、 中标通知书;3、 招标文件及附件、答疑纪要、招标文件补充修改通知;4、 投标书及其附件;5、 本合同专用条款;6、 本合同通用条款;7、 标准、法律规范及有关技术文件;8、 图纸;9、 工程量清单;10、报价单及预算书;双方有关工程的洽商、变更等书面协议或文件视为本合同的组成部分。七、本协议书中有关词语含义与本合同第二部分《通用条款》中分别给予它们的定义相同。八、承包人向发包人承诺根据合约定进行施工、竣工并在质量保修期内承担工程质量保修责任。九、发包人向承包人承诺根据合约定的期限和方式支付合同价款及其他应支付的款项。十、合同生效合同订立时间:2024 年 2 月 4 日合同订立地点:**************本合同双方约定双方签字盖章后生效。双方可约定以任何一种合同生效方式:1、双方签字盖章:2、经鉴证:3...

1、当您付费下载文档后,您只拥有了使用权限,并不意味着购买了版权,文档只能用于自身使用,不得用于其他商业用途(如 [转卖]进行直接盈利或[编辑后售卖]进行间接盈利)。
2、本站所有内容均由合作方或网友上传,本站不对文档的完整性、权威性及其观点立场正确性做任何保证或承诺!文档内容仅供研究参考,付费前请自行鉴别。
3、如文档内容存在违规,或者侵犯商业秘密、侵犯著作权等,请点击“违规举报”。

碎片内容

房屋施工合同00

确认删除?
VIP
微信客服
  • 扫码咨询
会员Q群
  • 会员专属群点击这里加入QQ群
客服邮箱
回到顶部