电脑桌面
添加小米粒文库到电脑桌面
安装后可以在桌面快捷访问

打印机年度维护合同

打印机年度维护合同_第1页
1/3
打印机年度维护合同_第2页
2/3
打印机年度维护合同_第3页
3/3
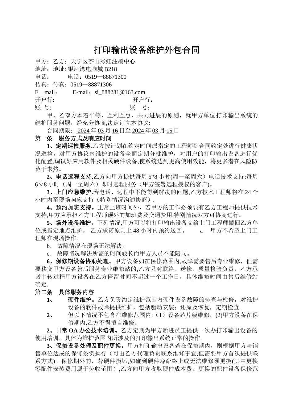
打印输出设备维护外包合同甲方:乙方:天宁区茶山彩虹注墨中心地址:地址: 银河湾电脑城 B218电话: 电话:0519—88871300传真:传真:0519—88871306E—mail: E-mail:si_888281@163.com开户行: 开户行:账 号: 账 号:甲、乙双方本着平等、互利互惠、共同进展的原则,就甲方单位打印输出系统的维护服务问题,经充分协商,决定订立本协议:合同期限: 2024 年 03 月 16 日至 2024 年 03 月 15 日第一条 服务方式及响应时间1、定期巡检服务.乙方按计划在约定时间派指定的工程师到合同约定处进行健康状况巡检。对甲方协议内维护的设备全面定期分批维护,对用户的打印输出设备进行优化配置,调试好应用软件及相关硬件设备,使系统达到更高使用效能,将更多潜在风险防范于未然。2、电话远程支持.乙方向甲方提供每周 6*8 小时(周一至周六)电话技术支持;每周6*8 小时(周一至周六)即时远程服务(甲方签署远程授权的客户)。3、上门应急维护.若电话、远程中不能得到解决的问题,乙方技术工程师将在 24 个小时内至现场响应支持(特别情况沟通协商).4、预约加班支持。正常上班时间外,若甲方的工作必须要有乙方工程师提供技术支持,甲方应承担乙方工程师额外的加班费及交通费用,特别情况双方可协商进行。5、场外设备维护。下列情况,甲方可以将打印输出设备交给上门工程师搬回乙方单位或指定地点维护, 乙方承诺原则上 48 小时内预约送回。 a. 甲方不希望上门工程师在现场操作。 b. 故障情况在现场无法解决。 c. 故障情况解决所需的时间较长而甲方人员不能陪同。6、保修期设备协助处理。甲方设备如在保修范围内,故障需要售后专业维修,但需要移交甲方设备售后服务专业维修站的,乙方只对联络、送修、质量检验负责,乙方承诺中转过程甲方设备在乙方停留时间不超过一个工作日,具体维修时间由售后维修站确定.第二条 具体服务内容1、硬件维护。乙方负责约定维护范围内硬件设备故障的排查与检修,对维护设备的软件故障提供维护,包括驱动安装;还原及恢复,定期检查.2、但以下情况不包含在维修范围内:(1)设备芯片级维修,(2)甲方设备在保修期内,乙方不得擅自维修。2、日常 OA 办公技术培训。乙方定期为甲方新进员工提供一次办打印输出设备的使用培训,具体为维护范围内所涉及的打印输出系统正常的操作.3、保修设备处理及配件更换。甲方打印输出设备若在保修期内,则根据甲方与销售单位达成的保修条例执行(可由乙方代理...

1、当您付费下载文档后,您只拥有了使用权限,并不意味着购买了版权,文档只能用于自身使用,不得用于其他商业用途(如 [转卖]进行直接盈利或[编辑后售卖]进行间接盈利)。
2、本站所有内容均由合作方或网友上传,本站不对文档的完整性、权威性及其观点立场正确性做任何保证或承诺!文档内容仅供研究参考,付费前请自行鉴别。
3、如文档内容存在违规,或者侵犯商业秘密、侵犯著作权等,请点击“违规举报”。

碎片内容

打印机年度维护合同

不二商店+ 关注
实名认证
内容提供者

我是你的不二选择

确认删除?
VIP
微信客服
  • 扫码咨询
会员Q群
  • 会员专属群点击这里加入QQ群
客服邮箱
回到顶部