电脑桌面
添加小米粒文库到电脑桌面
安装后可以在桌面快捷访问

招标管理制度--

招标管理制度--_第1页
1/26
招标管理制度--_第2页
2/26
招标管理制度--_第3页
3/26
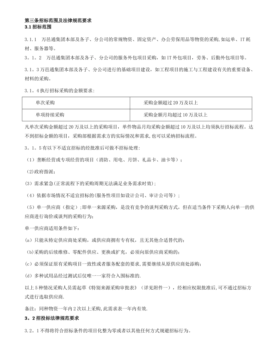
招标管理制度目录第一条目的 2第二条适用范围 1 第三条招标范围及法律规范要求 2 3 。 1 招标范围 2 3 。 2 招投标法律规范要求 2 第四条招投标组织机构及职责 3 4.1 需求部门 3 4 。 2 采购部门 3 4 。 3 招标执行小组 3 4 。 4 评标委员会 3 4.5 风险控制部 3 4.6 定标委员会 3 第五条招投标(确定供应商)时限 4 5 。 1 招投标时限 4 第六条采购方式及招标流程 4 6 。 1 采购方式 4 6 。 2 招标流程 5 第七条评标委员会管理 14 7.1 评标委员会组成人员的职责 14 7.2 评标委员会应具备以下条件 14 7.3 评标委员会组成 14 第八条招标监督管理 14 第九条实施、修订与专案处理 14 招标管理制度第一条目的为了加强招标工作的管理,法律规范招标工作程序,完善监督制约机制,达到择优选用的目的,保证优质、优价、优良售后服务,提高经济效益,维护公司利益。第二条适用范围万邑通集团本部及各子、分公司第三条招标范围及法律规范要求3.1 招标范围3.1.1 万邑通集团本部及各子、分公司的常规物资、固定资产、办公劳保用品等物资的采购,如运单、IT 耗材、服务器等。3。1。2 万邑通集团本部及各子、分公司的服务外包项目采购,如 IT 外包项目,劳务、后勤外包项目等。3.1。3 万邑通集团本部及各子、分公司进行的基础项目建设,如工程项目的施工与工程建设有关的重要设备、材料的采购。3.1。4 执行招标采购的金额要求:单次采购采购金额超过 20 万及以上单项持续采购采购金额月均超过 10 万及以上凡单次采购金额超过 20 万及以上的采购项目,单件物品月均采购金额超过 10 万及以上均须执行招标流程。达不到招标金额的项目,采购部根据需求方的实际情况和需求,也可以采纳招标流程。3。1。5 有以下不适宜招标的经批准后可做不招标处理:(1)垄断经营或专项经营的项目(消防、用电、月饼、礼品卡、油卡等);(2)政府指派;(3)需求紧急(正常流程下的采购周期无法满足业务需求时效);(4)依据市场情况不适宜招标的(服务性项目如设计公司、审计公司等);(5)单一供应商(指定);即单一来源采购,是没有竞争的谈判采购方式,但在适当条件下采购人向单一的供应商进行询价或谈判的采购行为; 单一供应商适用条件如下:(a)只能从特定供应商处采购,或供应商拥有专有权,且无其他合适替代的;(b)采购的后续维修、零配件供应、更换或扩充,必须向原供应商采购的;(c...

1、当您付费下载文档后,您只拥有了使用权限,并不意味着购买了版权,文档只能用于自身使用,不得用于其他商业用途(如 [转卖]进行直接盈利或[编辑后售卖]进行间接盈利)。
2、本站所有内容均由合作方或网友上传,本站不对文档的完整性、权威性及其观点立场正确性做任何保证或承诺!文档内容仅供研究参考,付费前请自行鉴别。
3、如文档内容存在违规,或者侵犯商业秘密、侵犯著作权等,请点击“违规举报”。

碎片内容

招标管理制度--

确认删除?
VIP
微信客服
  • 扫码咨询
会员Q群
  • 会员专属群点击这里加入QQ群
客服邮箱
回到顶部