电脑桌面
添加小米粒文库到电脑桌面
安装后可以在桌面快捷访问

最全高中历史通史大事年表

最全高中历史通史大事年表_第1页
1/7
最全高中历史通史大事年表_第2页
2/7
最全高中历史通史大事年表_第3页
3/7
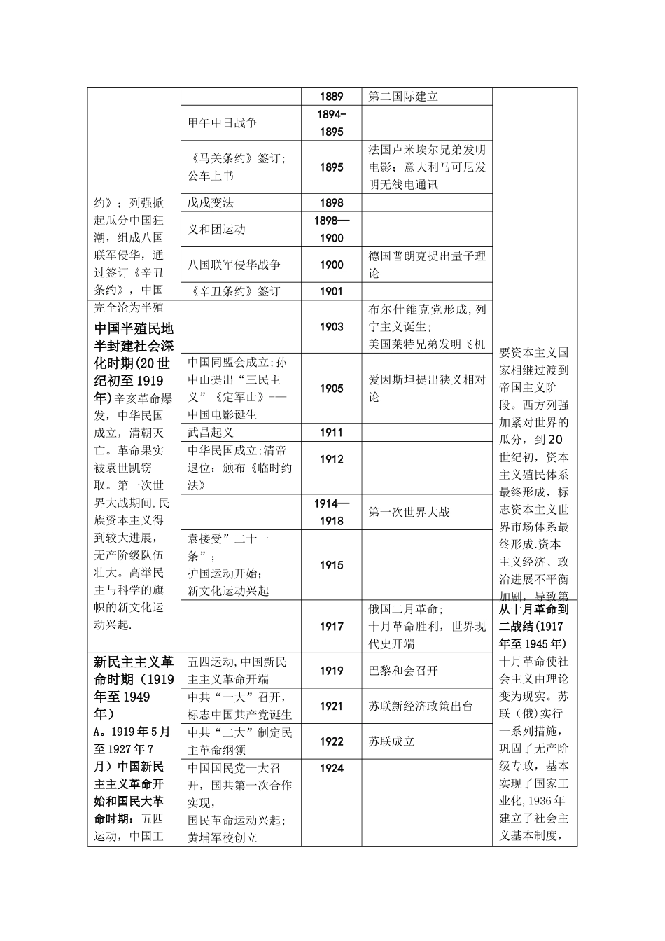
高中历史通史大事年表(含历史阶段特征)阶段特征中 国时 间世 界阶段特征中国近代的前夜—-—明中期到清中期统一的多民族国家进一步巩固和进展、封建社会由盛转衰。封建专制主义中央集权制度达到顶峰,这是封建制度渐趋衰落在政治上的表现;逐步走向闭关锁国。商品经济进展,徽商和晋商产生,资本主义萌芽出现。文化承古萌新,传统科技涌现出一批巨著;理学走向极端,带有民主色彩的早期启蒙思想应运而生;市民文学兴起,明代传奇、明清小说成为文学的主流;西学东渐初见端倪。1488葡萄牙人迪亚士发现好望角工场手工业进展和早期资产阶级革命阶段(1500 前后— -18 世 纪末)欧洲正处在封建社会解体、资本主义兴起阶段;荷兰、英国、美国和法国资产阶级革命爆发,资产阶级代议制诞生。欧美资本主义经济处于工场手工业时期;新航路的开辟和早期殖民扩张扩大了欧洲资本原始积累,资本主义世界市场雏形出现并不断进展,世界由分散逐渐走向整体。文艺复兴、宗教改革和启蒙运动先 后 兴 起 , 思想解放运动深化进展。1492哥伦布在西班牙支持下发现美洲1498葡萄牙人达·伽马发现到印度的新航路1517马丁·路德揭开宗教改革运动序幕1519—1522麦哲伦在西班牙支持下进行环球航行葡萄牙侵占澳门1553荷兰侵占台湾16241640英国资产阶级革命开始明朝灭亡;清军入关1644郑成功收复台湾1662清派施琅统一台湾1683清设立台湾府,隶属福建省16841687牛顿发表《自然哲学的数学原理》1688英国光荣革命,标志革命结束中俄签订《尼布楚条约》1689英 国 颁 布 《 权 利 法案》,确立君主立宪制1765珍妮纺纱机发明,揭开工业革命序幕1776《独立宣言》发表,标志美国建国1782瓦特改良蒸汽机1787美国制定 1787 年宪法1789美联邦政府成立;法国大革命爆发;颁布《人权宣言》1792法兰西第一共和国成立1804《拿破仑法典》颁布;法兰西第一帝国建立资本主义的蒸汽时代 (19 世纪初——19世纪 70 年代)工业革命蓬勃开展,人1807美国富尔顿制成汽船1814英国史蒂芬孙发明火车;1815滑铁卢战役失败,拿破仑再次下台类“进入蒸汽时代”,生产力迅速提高,进一步确立了工业资产阶级的统治;德、意、俄、日等国家,也走上了资本主义道路,资本主义制度在世界范围内确立。欧美列强积极对外扩张,资本主义世界市场体系初步形成.工业无产1831法拉第发现电磁感应现象1836—1848英国宪章运动林则徐领导虎门销烟1839中国开始沦为半殖民地半封建社会时期(1840 年至19 世纪 60...

1、当您付费下载文档后,您只拥有了使用权限,并不意味着购买了版权,文档只能用于自身使用,不得用于其他商业用途(如 [转卖]进行直接盈利或[编辑后售卖]进行间接盈利)。
2、本站所有内容均由合作方或网友上传,本站不对文档的完整性、权威性及其观点立场正确性做任何保证或承诺!文档内容仅供研究参考,付费前请自行鉴别。
3、如文档内容存在违规,或者侵犯商业秘密、侵犯著作权等,请点击“违规举报”。

碎片内容

最全高中历史通史大事年表

范哲铺+ 关注
实名认证
内容提供者

想你所想,急你所急,你需要的都在店铺里可以找到。

相关文档

确认删除?
VIP
微信客服
  • 扫码咨询
会员Q群
  • 会员专属群点击这里加入QQ群
客服邮箱
回到顶部