电脑桌面
添加小米粒文库到电脑桌面
安装后可以在桌面快捷访问

水利工程施工-安全管理要点

水利工程施工-安全管理要点_第1页
1/8
水利工程施工-安全管理要点_第2页
2/8
水利工程施工-安全管理要点_第3页
3/8
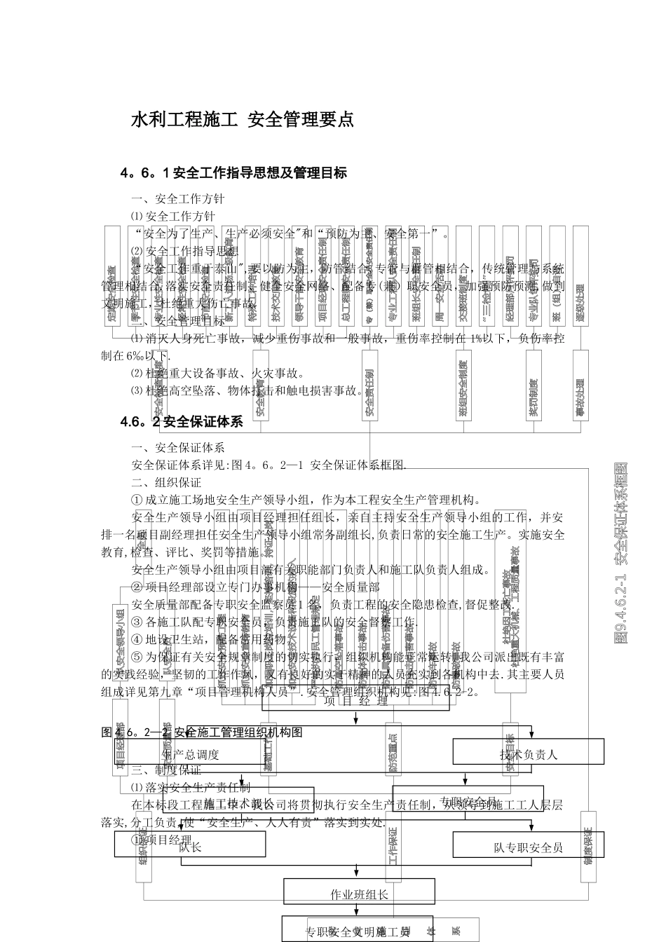
水利工程施工 安全管理要点4。6。1 安全工作指导思想及管理目标一、安全工作方针⑴ 安全工作方针“安全为了生产、生产必须安全"和“预防为主、安全第一”。⑵ 安全工作指导思想“安全工作重于泰山",要以防为主,防管结合,专管与群管相结合,传统管理与系统管理相结合.落实安全责任制、健全安全网络、配备专(兼)职安全员,加强预防预测,做到文明施工,杜绝重大伤亡事故.二、安全管理目标⑴ 消灭人身死亡事故,减少重伤事故和一般事故,重伤率控制在 1%以下,负伤率控制在 6‰以下.⑵ 杜绝重大设备事故、火灾事故。⑶ 杜绝高空坠落、物体打击和触电损害事故。4.6。2 安全保证体系一、安全保证体系安全保证体系详见:图 4。6。2—1 安全保证体系框图.二、组织保证① 成立施工场地安全生产领导小组,作为本工程安全生产管理机构。安全生产领导小组由项目经理担任组长,亲自主持安全生产领导小组的工作,并安排一名项目副经理担任安全生产领导小组常务副组长,负责日常的安全施工生产。实施安全教育,检查、评比、奖罚等措施。安全生产领导小组由项目部有关职能部门负责人和施工队负责人组成。② 项目经理部设立专门办事机构——安全质量部安全质量部配备专职安全监察员 1 名,负责工程的安全隐患检查,督促整改.③ 各施工队配专职安全员,负责施工队的安全督察工作.④ 地设卫生站,配备常用药物。⑤ 为保证有关安全规章制度的切实执行,组织机构能正常运转,我公司派出既有丰富的实践经验,坚韧的工作作风,又有良好的实干精神的人员充实到各机构中去.其主要人员组成详见第九章“项目管理机构人员”.安全管理组织机构见:图 4.6.2-2。图 4.6。2—2 安全施工管理组织机构图三、制度保证⑴ 落实安全生产责任制在本标段工程施工中,我公司将贯彻执行安全生产责任制,从领导到施工工人层层落实,分工负责,使“安全生产、人人有责”落实到实处.① 项目经理项 目 经 理生产总调度技术负责人施工技术部长专职安全员队长队专职安全员作业班组长专职安全文明施工员对整个标段工程的安全生产负全面责任。组织建立本工程的安全保证体系,制定安全管理细则,定期主持召开安全生产工作会议,组织定期安全检查,督促下级主管部门落实安全生产责任制。② 项目总工程师仔细贯彻国家和上级有关规定和安全技术标准,对本工程施工中一切技术问题负安全责任。将安全措施渗透到施工组织设计的各个环节中,并检查执行情况。组织安全技术攻关活动,从技术方面...

1、当您付费下载文档后,您只拥有了使用权限,并不意味着购买了版权,文档只能用于自身使用,不得用于其他商业用途(如 [转卖]进行直接盈利或[编辑后售卖]进行间接盈利)。
2、本站所有内容均由合作方或网友上传,本站不对文档的完整性、权威性及其观点立场正确性做任何保证或承诺!文档内容仅供研究参考,付费前请自行鉴别。
3、如文档内容存在违规,或者侵犯商业秘密、侵犯著作权等,请点击“违规举报”。

碎片内容

水利工程施工-安全管理要点

确认删除?
VIP
微信客服
  • 扫码咨询
会员Q群
  • 会员专属群点击这里加入QQ群
客服邮箱
回到顶部