电脑桌面
添加小米粒文库到电脑桌面
安装后可以在桌面快捷访问

简易员工劳动合同范本

简易员工劳动合同范本_第1页
1/4
简易员工劳动合同范本_第2页
2/4
简易员工劳动合同范本_第3页
3/4
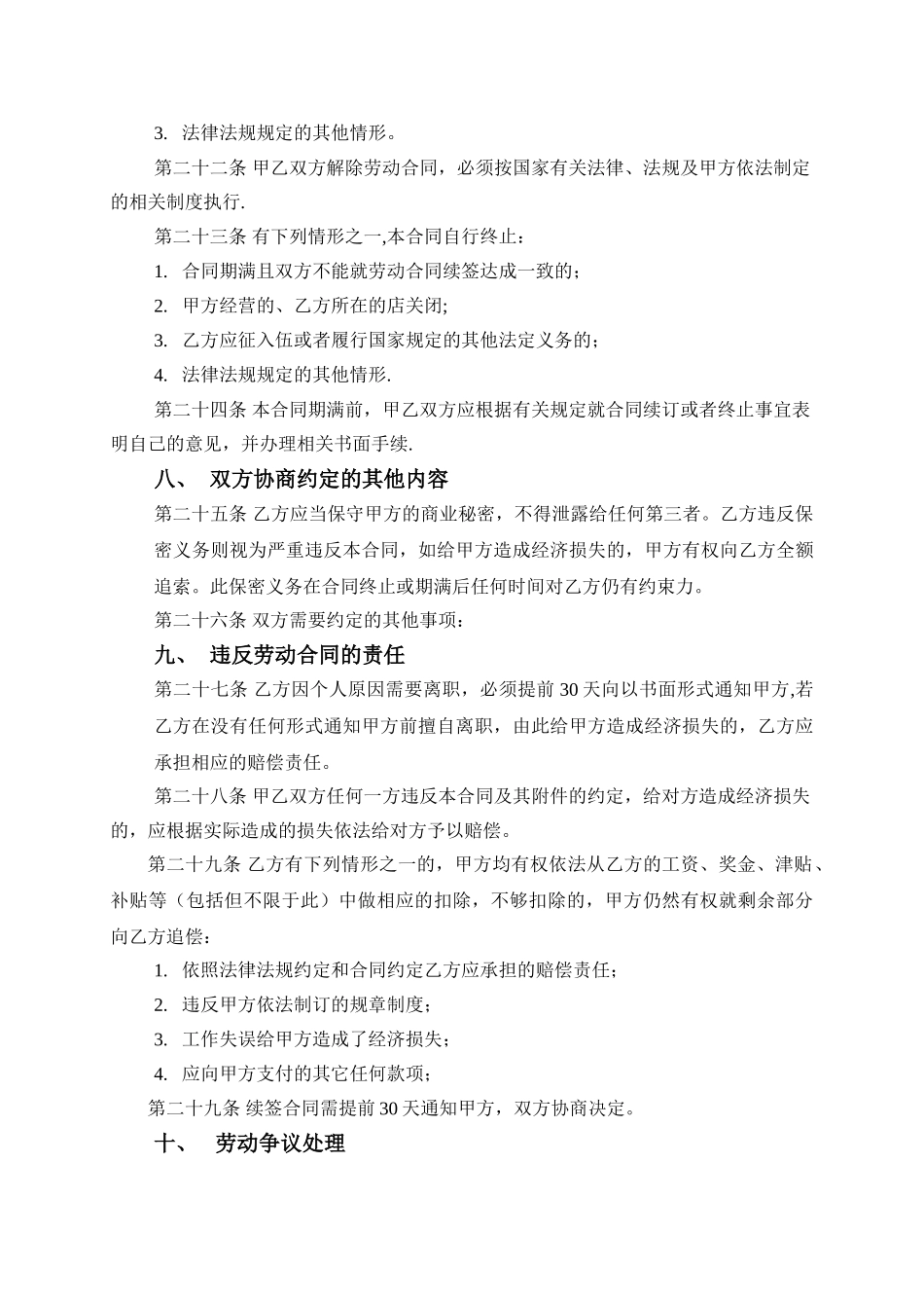
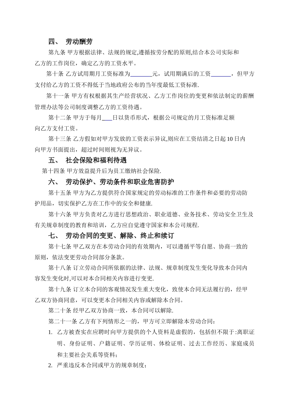
甲方基本情况名称: 住所:法定代表人: 联系电话:乙方基本情况姓名:___________ 联系电话:_____________________身份证号:____________________________________家庭住址:_____________________________________ 联系电话:_____________________根据《中华人民共和国劳动合同法》及有关的劳动法律、法规和政策规定,结合甲方相关制度和乙方岗位特点,遵循自愿、平等、协商一致的原则,甲乙双方一致同意订立如下条款,以明确双方的权利和义务,并期望双方保持良好的长期聘用关系.一、 劳动合同期限第一条 本合同为 期限劳动合同,合同期自 年 月 日起至 _ 年 月 日止,共计 个月。第二条 本合同试用期自 年 月 日起至 年 月 日。第二条 本合同为 期限合同。 二、 工作内容和工作地点第三条 根据甲方工作需要,乙方同意从事 岗位工作,乙方的工作地点为甲方的经营场所。第四条 在合同有效期内,甲方根据公司业务需要及乙方的技能、工作业绩等,在与乙方充分协商的基础上,可以调整乙方的工作岗位、工作内容和工作地点。三、 工作时间和休息休假第五条 甲方依法制定员工工时、休息和休假制度;乙方须遵守甲方依法制定的工时、休息和休假制度,并根据规定上下班。第六条 乙方依法享有的婚丧假、女职工产假等,根据甲方依法制定的相关规章制度执行。第七条 甲方因工作需要安排乙方延长工作时间或节假日加班加点的,乙方应服从甲方的统一安排;甲方按规定支付加班加点的酬劳,以保证乙方合法权益。四、 劳动酬劳第九条 甲方根据法律、法规的规定,遵循按劳分配的原则,结合本公司实际和乙方的工作岗位,确定乙方的工资水平。第十条 乙方试用期月工资标准为 元,试用期满后的工资 ,但甲方支付给乙方的工资不得低于当地政府公布的当年度最低工资标准.第十一条 甲方有权根据其生产经营状况、乙方工作岗位的变更和依法制定的薪酬管理办法等公司制度调整乙方的工资待遇。第十二条 甲方于每月 日以货币形式,根据公司规定的月工资标准足额向乙方支付工资。第十三条 乙方假如对甲方发放的工资表示异议,则应在工资结清之日起 10 日内向甲方书面提出,超过时间则视为无异议。五、 社会保险和福利待遇 第十四条 甲方效益提升后为员工缴纳社会保险.六、 劳动保护、劳动条件和职业危害防护第十五条 甲方为乙方提供符合国家规定的劳动标准的工作条件和必要的劳动防护用品,切实保护乙方在工作中的安全和健康.第十六...

1、当您付费下载文档后,您只拥有了使用权限,并不意味着购买了版权,文档只能用于自身使用,不得用于其他商业用途(如 [转卖]进行直接盈利或[编辑后售卖]进行间接盈利)。
2、本站所有内容均由合作方或网友上传,本站不对文档的完整性、权威性及其观点立场正确性做任何保证或承诺!文档内容仅供研究参考,付费前请自行鉴别。
3、如文档内容存在违规,或者侵犯商业秘密、侵犯著作权等,请点击“违规举报”。

碎片内容

简易员工劳动合同范本

确认删除?
VIP
微信客服
  • 扫码咨询
会员Q群
  • 会员专属群点击这里加入QQ群
客服邮箱
回到顶部