电脑桌面
添加小米粒文库到电脑桌面
安装后可以在桌面快捷访问

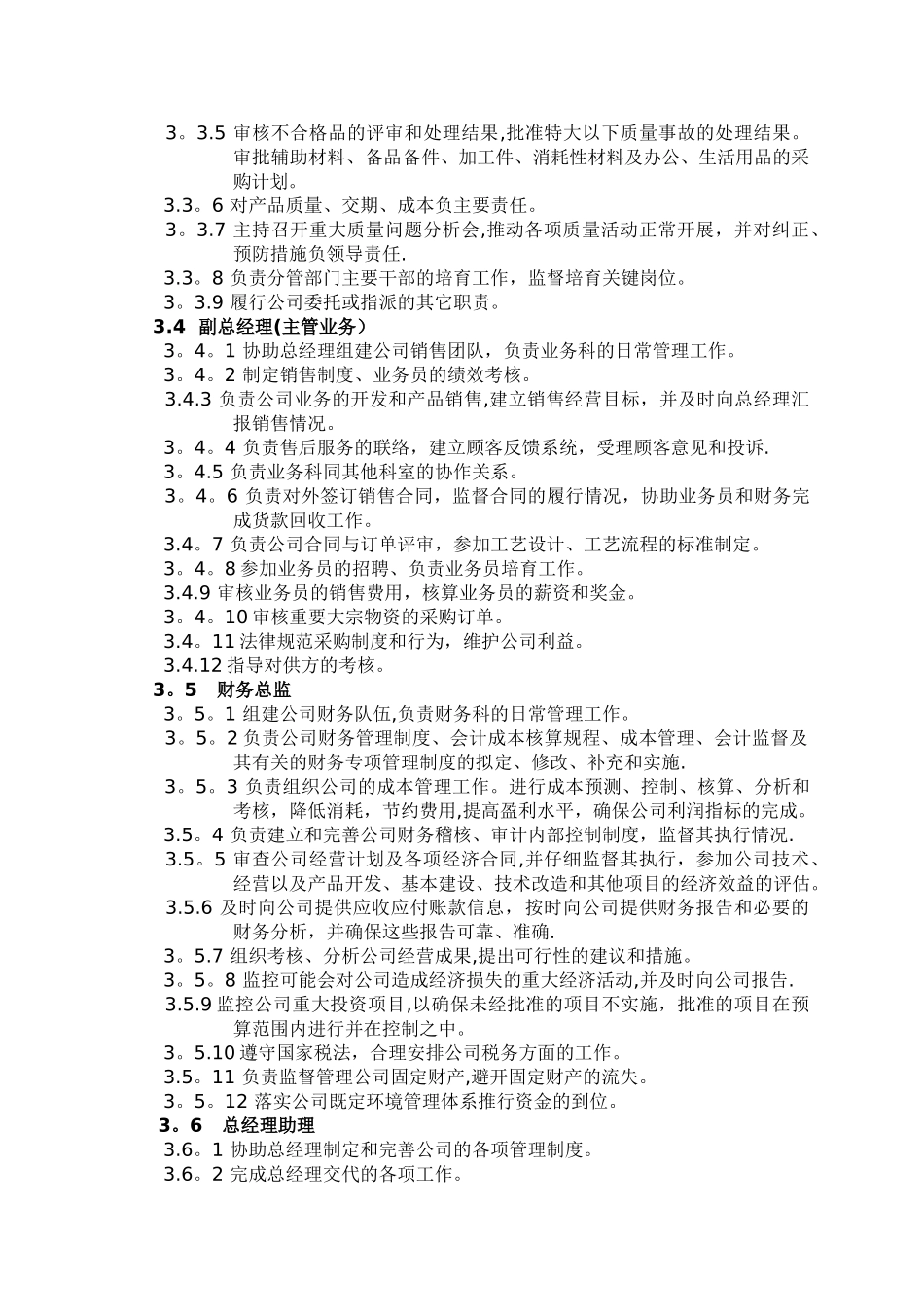
管理职责说明

管理职责说明_第1页
1/7
管理职责说明_第2页
2/7
管理职责说明_第3页
3/7
管理职责说明1.目的为确保质量/环境体系持续有效地符合规定运作,法律规范各相关职能部门在质量/环境管理体系过程中应承诺和实施的活动.2。范围凡有关质量/环境活动的相关事项及各部门作业均适用.3。权责 3.1 总经理3.1.1 执行董事会决议,全面主持公司的经营管理工作. 3.1.2 组织制定公司年度进展计划、生产计划及销售计划与预算。 3.1.3 在企业文化、组织创新、人才开发、业务开拓、对外投资等企业进展的关键领域实行战略管理。 3。1。4 确定公司的组织机构,职责与权限。 3.1。5 领导建立质量/环境管理体系,批准颁布管理手册. 3.1.6 领导和组织管理评审。 3。1。7 制定公司的质量方针、环境方针,确定质量目标、环境目标与指标。 3。1。8 从公司管理层中指定内审组长,授权其对管理体系的有效运行和适宜性进行监查. 3。1。9 审批重要大宗物资的采购订单。 3。1。10 批准质量/环境实施计划、培训计划。 3。1。11 广泛吸取国内外先进企业经营管理经验,确定公司的使命和远景规划。 3.1.12 批准特大质量事故的处理结果。 3。1。13 监督各部门之间接口协调工作。 3.1。14 负责对直接下属及间接下属的培育工作,组建核心管理团队。 3。2 内审组长 3。2。1 负责公司的质量/环境管理,确保在公司内提高对顾客要求的意识。 3。2。2 保证管理体系持续有效运行,向总经理汇报体系运行状况和改进的需求。 3。2。3 监督各部门职能的履行和控制情况。 3.2。4 为维护管理体系的利益,作为公司的代表,参加公司外部的接口活动(如第二方/第三方审核)。 3.2.5 组建审核小组,监督内部质量/环境审核及纠正措施的落实。 3.2.6 负责对《管理手册》、《程序文件》的审核工作,批准公司的三阶文件。 3.2.7 检查各部门之间接口关系的协调情况。 3.2.8 协助总经理组织本公司的管理评审,审核管理评审的输出文件。 3.3 副总经理(主管内部运作) 3.3。1 执行总经理办公会议的决议,协助总经理主持公司的生产、技术、质量、设备及行政人事管理工作,分管纸箱科、纸板科、计划科、行政人事科、储运科。不定期向总经理述职. 3.3。2 负责组织制定各部门的工作流程及工作流程的改善工作。 3。3.3 监督分管部门的职责履行和公司各部门质量职能的执行和控制情况。 3.3。4 协助总经理制订、完善公司规章制度,严格监督各项制度的有效执行,并负责对分管部门的管理干部的考核工作. 3。3.5 审核不合格品的评审和处理结果,批...

1、当您付费下载文档后,您只拥有了使用权限,并不意味着购买了版权,文档只能用于自身使用,不得用于其他商业用途(如 [转卖]进行直接盈利或[编辑后售卖]进行间接盈利)。
2、本站所有内容均由合作方或网友上传,本站不对文档的完整性、权威性及其观点立场正确性做任何保证或承诺!文档内容仅供研究参考,付费前请自行鉴别。
3、如文档内容存在违规,或者侵犯商业秘密、侵犯著作权等,请点击“违规举报”。

碎片内容

管理职责说明

您可能关注的文档

确认删除?
VIP
微信客服
  • 扫码咨询
会员Q群
  • 会员专属群点击这里加入QQ群
客服邮箱
回到顶部