电脑桌面
添加小米粒文库到电脑桌面
安装后可以在桌面快捷访问

绩效奖惩细则

绩效奖惩细则_第1页
1/7
绩效奖惩细则_第2页
2/7
绩效奖惩细则_第3页
3/7
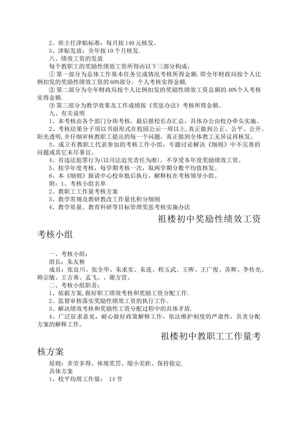
萧县祖楼初中教职工绩效考核和奖励性绩效工资发放实施细则根据上级文件精神,结合我校实际特制定我校绩效考核和奖励性绩效工资发放实施细则。一、指导思想以邓小平理论和“三个代表”重要思想为指导,深化贯彻落实科学进展观,全面贯彻党的教育方针,以服务和促进义务教育均衡进展为目标,以提高老师队伍素养为核心,激励广阔老师爱岗敬业,开拓进取,转变作风,优化服务.以促进老师绩效为导向,着力构建符合教育教学和老师成长规律,导向明确,体系完善的老师绩效考核评价制度,促进教育系统绩效工资制度顺利实施,激励广阔教职工爱岗敬业,扎实工作优化服务,突出业绩,推动我校教育教学工作的健康持续进展.二、基本原则1、坚持尊重规律,以人为本的原则。尊重教育规律,尊重老师主体地位,充分体现老师教书育人工作的专业性、实践性、长期性的特点。2、坚持以德为先,注重实绩的原则。把师德放在首位,注重老师履行岗位职责的实际表现和贡献。3、坚持激励先进,促进进展的原则。鼓舞老师全身心投入到教书育人工作中,引导老师不断提高自身素养和教育教学能力。4、坚持客观公正、简便易行的原则。坚持实事求是,民主公开,科学合理,程序法律规范,便于操作,利于考核.5、坚持多劳多得,优绩优酬的原则。坚持绩效工资以岗位绩效考核结果作为分配的主要依据,无考核结果,不参加绩效工资分配。6、坚持科学合理、公平、公正的原则。绩效考核、奖励性工资分配的全过程均公示、公开,阳光操作,接受全体教职工的监督.7、坚持向一线老师、做出突出贡献的老师和班主任倾斜的原则.8、坚持“人人有事干,事事有人干"的分工原则.三、考核对象根据教育局规定,执行事业单位岗位绩效工资制度的本校在职在岗的所有正式工作人员(以县局统一规定为准)。四、考核发放的资金来源财政局划拔到校的奖励性绩效工资总额。五、绩效考核(绩效考核分两部分进行)第一部分 基本工作的总体任务完成情况考核本部分结果占个人按比例扣发的奖励性绩效工资总额的 60%。考核内容为:(一)若达到以下 4 条要求,则享受按个人比例扣发的奖励性绩效工资的 60%。1、工作态度端正,能服从学校的工作安排,勇挑重担,遵守校规校纪。2、按学校的分工能基本完成工作任务,达到预期的目标。3、无违法犯罪行为,无三乱行为。4、无安全责任事故的发生.(二)若有以下情况,在按个人工资比例扣发的奖励性绩效工资的 60%中适当扣发。1、不服从工作分配,消极怠工或拒不上班的,由校委会审定属...

1、当您付费下载文档后,您只拥有了使用权限,并不意味着购买了版权,文档只能用于自身使用,不得用于其他商业用途(如 [转卖]进行直接盈利或[编辑后售卖]进行间接盈利)。
2、本站所有内容均由合作方或网友上传,本站不对文档的完整性、权威性及其观点立场正确性做任何保证或承诺!文档内容仅供研究参考,付费前请自行鉴别。
3、如文档内容存在违规,或者侵犯商业秘密、侵犯著作权等,请点击“违规举报”。

碎片内容

绩效奖惩细则

您可能关注的文档

确认删除?
VIP
微信客服
  • 扫码咨询
会员Q群
  • 会员专属群点击这里加入QQ群
客服邮箱
回到顶部