电脑桌面
添加小米粒文库到电脑桌面
安装后可以在桌面快捷访问

职工探亲假管理办法

职工探亲假管理办法_第1页
1/3
职工探亲假管理办法_第2页
2/3
职工探亲假管理办法_第3页
3/3
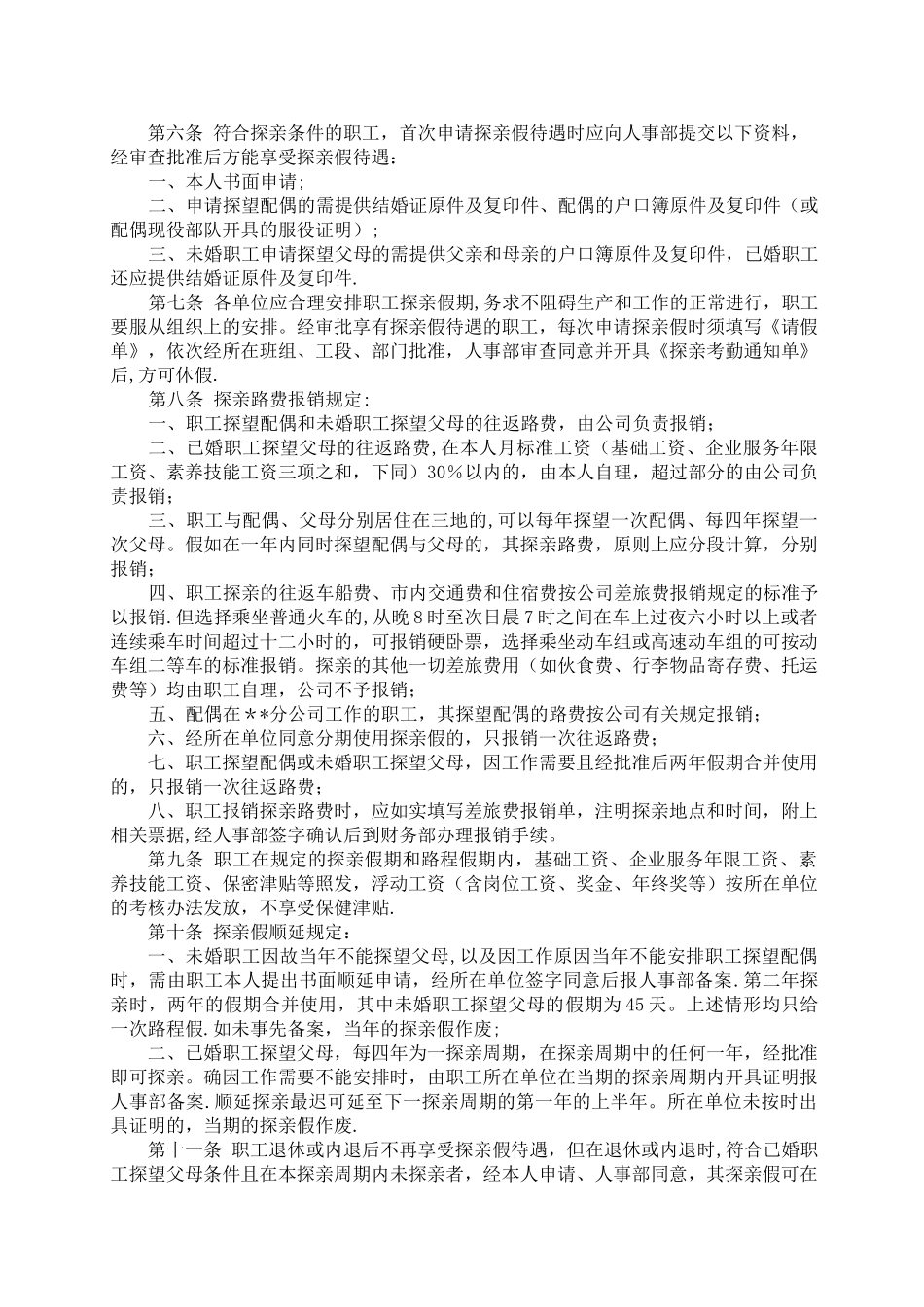
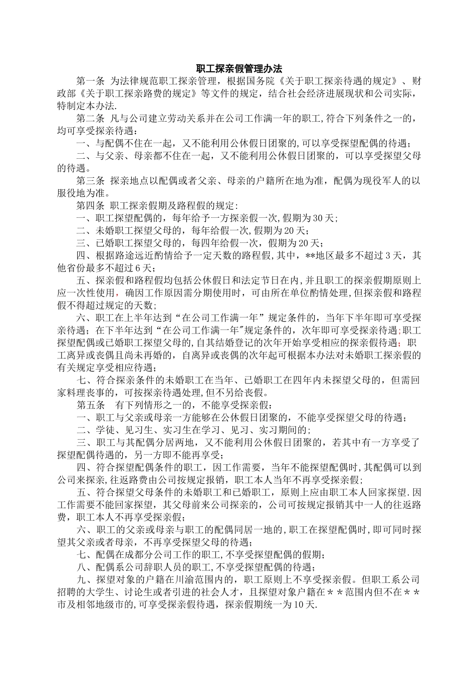
职工探亲假管理办法第一条 为法律规范职工探亲管理,根据国务院《关于职工探亲待遇的规定》、财政部《关于职工探亲路费的规定》等文件的规定,结合社会经济进展现状和公司实际,特制定本办法.第二条 凡与公司建立劳动关系并在公司工作满一年的职工,符合下列条件之一的,均可享受探亲待遇:一、与配偶不住在一起,又不能利用公休假日团聚的,可以享受探望配偶的待遇;二、与父亲、母亲都不住在一起,又不能利用公休假日团聚的,可以享受探望父母的待遇。第三条 探亲地点以配偶或者父亲、母亲的户籍所在地为准,配偶为现役军人的以服役地为准。 第四条 职工探亲假期及路程假的规定:一、职工探望配偶的,每年给予一方探亲假一次,假期为 30 天;二、未婚职工探望父母的,每年给假一次,假期为 20 天;三、已婚职工探望父母的,每四年给假一次,假期为 20 天;四、根据路途远近酌情给予一定天数的路程假,其中,**地区最多不超过 3 天,其他省份最多不超过 6 天;五、探亲假和路程假均包括公休假日和法定节日在内,并且职工的探亲假期原则上应一次性使用,确因工作原因需分期使用时,可由所在单位酌情处理,但探亲假和路程假不得超过规定的天数;六、职工在上半年达到“在公司工作满一年”规定条件的,当年下半年即可享受探亲待遇;在下半年达到“在公司工作满一年"规定条件的,次年即可享受探亲待遇;职工探望配偶或已婚职工探望父母的,自其结婚登记的次年开始享受相应的探亲假待遇;职工离异或丧偶且尚未再婚的,自离异或丧偶的次年起可根据本办法对未婚职工探亲假的有关规定享受相应待遇;七、符合探亲条件的未婚职工在当年、已婚职工在四年内未探望父母的,但需回家料理丧事的,可按探亲待遇处理,但不另给丧假。第五条 有下列情形之一的,不能享受探亲假:一、职工与父亲或母亲一方能够在公休假日团聚的,不能享受探望父母的待遇;二、学徒、见习生、实习生在学习、见习、实习期间的;三、职工与其配偶分居两地,又不能利用公休假日团聚的,若其中有一方享受了探望配偶待遇的,另一方即不能再享受;四、符合探望配偶条件的职工,因工作需要,当年不能探望配偶时,其配偶可以到公司来探亲,往返路费由公司按规定报销,职工本人当年不再享受探亲假;五、符合探望父母条件的未婚职工和已婚职工,原则上应由职工本人回家探望.因工作需要不能回家探望,其父母前来公司探亲的,公司可按规定报销其中一人的往返路费,职工本人不再享受探亲假;六、职工...

1、当您付费下载文档后,您只拥有了使用权限,并不意味着购买了版权,文档只能用于自身使用,不得用于其他商业用途(如 [转卖]进行直接盈利或[编辑后售卖]进行间接盈利)。
2、本站所有内容均由合作方或网友上传,本站不对文档的完整性、权威性及其观点立场正确性做任何保证或承诺!文档内容仅供研究参考,付费前请自行鉴别。
3、如文档内容存在违规,或者侵犯商业秘密、侵犯著作权等,请点击“违规举报”。

碎片内容

职工探亲假管理办法

确认删除?
VIP
微信客服
  • 扫码咨询
会员Q群
  • 会员专属群点击这里加入QQ群
客服邮箱
回到顶部