电脑桌面
添加小米粒文库到电脑桌面
安装后可以在桌面快捷访问

职工生活福利发放流程及管理办法

职工生活福利发放流程及管理办法_第1页
1/2
职工生活福利发放流程及管理办法_第2页
2/2
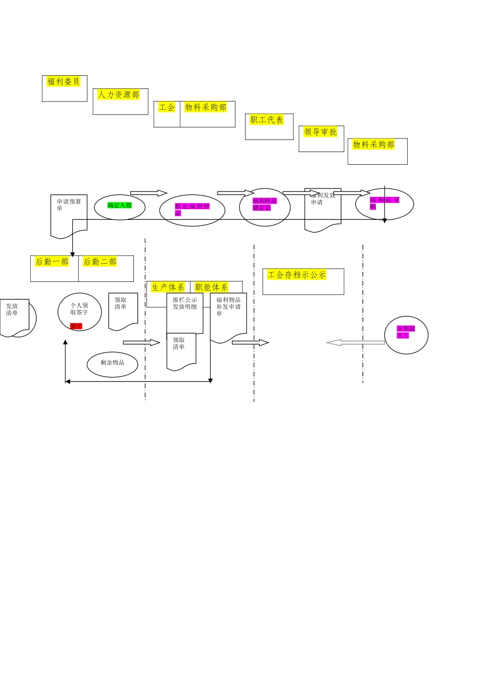
职工生活福利品发放流程及管理办法 (意见稿)一、 目的意义: 为保障员工享受公司制定的各项福利措施,体现公司对员工的关怀,增强公司的凝聚力和竞争力,使公司的福利发放工作进一步法律规范化、制度化,特制定本办法.二、适用范围: 本办法适用于已与公司签订劳动合同,且已转正的正式员工(试用期、未转正的员工或临时工除外)。三、领导机构:福利发放工作在福利工作领导小组的指导下有序开展工作。组长:陈勇斌 副组长:李董事长、周海燕; 成 员:杨柳松、陈菁、于亚楠、杨松圃、屈卫滨、陈营州。四、工作流程:1、 工会福利委员依据《公司福利管理制度》在福利品发放前 20 日提出《福利发放申请预算单》,报公司人力资源部最终确定发放范围。2、福利委员持《福利发放申请预算单》到工会提交申请,工会办会同公司物料采购部,3日内拟定采购福利样品。3、工会组织职工代表、福利委员召开关于福利物品最终的评审会。4、评审结束后,由福利委员提出正式书面《福利发放申请》,报经福利委员会指导小组相关领导签字,并转交物料采购部。5、 物料采购部持有关领导批示,根据福利样品和有关要求统一采购。6、 福利物品分别由后勤一部、后勤二部,根据人力资源部提供的部门名单组织发放,发放时必须由本人亲自领取,不得代领.7、 各部门发放完毕后,将发放清单(职工领取签字单)及剩余物品返回后勤部。8、 后勤部审核《物品发放清单》,并清点剩余物品,符合发放程序后报工会办公室予以报栏公示.9、剩余物品由后勤部汇总并列明清单,上报福利工作领导小组请示如何处置。10、未及时领取的职工,可向工会办公室填写《福利物品补发申请单》,到后勤部或剩余物品保管仓库领取。 员工福利发放流程图 福利委员人力资源部工会物料采购部职工代表领导审批物料采购部后勤一部后勤二部工会存档示公示 生产体系职能体系申请预算单部门发放拟 定 福 利 样品福利样品确定会福利发放申请福 利 品 采购确定人数领取清单报栏公示发放明细个人领取签字签字发放清单剩余物品领取清单福利物品补发申请单未领取员工

1、当您付费下载文档后,您只拥有了使用权限,并不意味着购买了版权,文档只能用于自身使用,不得用于其他商业用途(如 [转卖]进行直接盈利或[编辑后售卖]进行间接盈利)。
2、本站所有内容均由合作方或网友上传,本站不对文档的完整性、权威性及其观点立场正确性做任何保证或承诺!文档内容仅供研究参考,付费前请自行鉴别。
3、如文档内容存在违规,或者侵犯商业秘密、侵犯著作权等,请点击“违规举报”。

碎片内容

职工生活福利发放流程及管理办法

办公文档专营+ 关注
实名认证
内容提供者

大量办公文档,欢迎选择

确认删除?
VIP
微信客服
  • 扫码咨询
会员Q群
  • 会员专属群点击这里加入QQ群
客服邮箱
回到顶部