电脑桌面
添加小米粒文库到电脑桌面
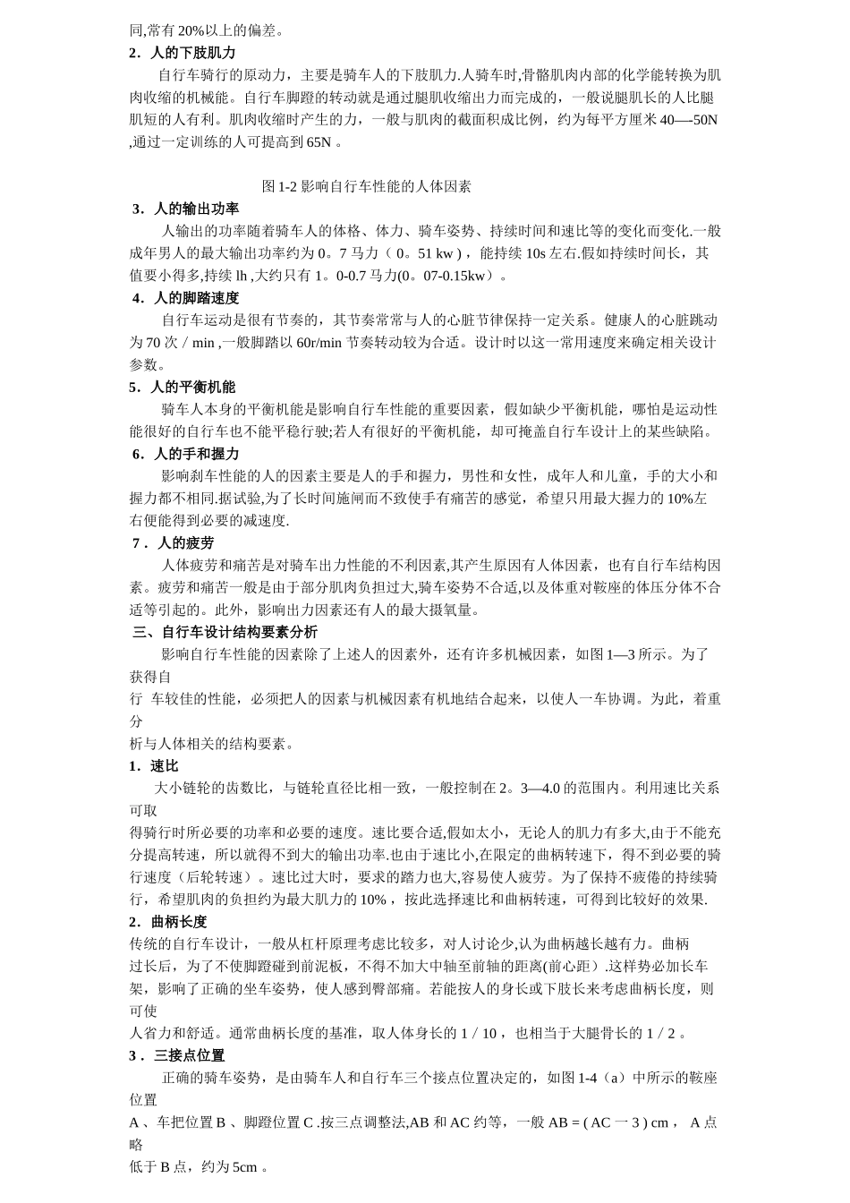
安装后可以在桌面快捷访问

自行车设计中人机工程学案例分析

自行车设计中人机工程学案例分析_第1页
1/4
自行车设计中人机工程学案例分析_第2页
2/4
自行车设计中人机工程学案例分析_第3页
3/4
变速自行车设计中人机工程学案例分析 一、人一自行车系统组成自行车的功能是供人骑行,就发挥自行车的功能作用而言,把人看作自行车的组成部分是完全合理的.因此,人在骑车时组成了人一车系统,该人一车系统中的人一车界面关系可由图 1—1 来进行分析. 1.人与支撑部件关系 图 1-1 人-车界面关系 支撑部件主要有车架、前叉、鞍座和车把等,是自行车的构架。自行车设计国家标准规定:车吧前叉轴线与通过轮心得地面垂直线的交叉点到地面的距离不小于轮半径的 15%,不大于轮半径的 60%。车把部分:这是关系到操纵和制动性能的主要部件。列入山地车,车吧的宽度以中青年男子的肩宽 480mm,手掌宽度 100mm 为参照,设计时考虑手掌中央与车吧把套的中央为接触点,这样可以使整车受力平衡,具备安全可靠的操纵车把和刹车制动的有利条件。2.人与动力接受部件关系 动力接受部件主要是脚蹬和曲柄。动力是靠骑车人的双脚踩在脚蹬上,下肢运动的力使曲柄转动而产生的.为了使人省力和有舒适感,必须在骑自行车人的体格和体力与自行车元件的尺寸关系上下功夫,即讨论人体下肢肌肉的收缩运动与曲柄转动之间的能量转换问题。脚踏部分:脚踏分为水平脚踏和自锁脚踏以及脚带脚踏。水平脚踏即我们平日所见的脚踏,脚踏和脚是分开的。自锁脚踏需使用专用配套自锁鞋,假如是长时间骑行会感觉轻松很多,因为一只脚踩下去的同时另一只脚还可以网上提,一般来说可以胜利 25%。根据自行车国家标准:1 脚蹬面朝上放置时,自行车向一倾斜 25°,脚蹬上的零件不触及对面.2 脚蹬中心与泥板转到任意角度的间隔距离必须大于或等于 89mm。支撑部分将其他零部件固定在相互间正确的位置上,保证自行车的整体性,实现自行车的功能.从人机关系来看,鞍座、车把和车架等的位置和大小,以及它们间的相互关系,与骑车人的位置和肌肉的动作有着性的设计参数。鞍座部分:人处于坐姿状态时,由人体组织的解剖学特性可知,与鞍座紧密接触的是最能承受压力的臀部的两块坐骨结节,时间久了便会感到疲劳,造成臀部痛苦。坐姿是坐骨结节承受大部分的身体重量,当左面接近水平状态时,位于坐骨结节外侧的股骨处于正常的位置而不会受到过分压迫使人觉得舒适;而当座面呈斗型(凹式三角形)时,会时股骨因受到压迫而向上转动并承受载荷,且还会使髋部肌肉受压从而引起不舒适感。3 .人与传动部件关系 传动部件主要是滚珠、链条和链轮。人的作用力是通过链条和链轮传动而带动后轮转动,从而使...

1、当您付费下载文档后,您只拥有了使用权限,并不意味着购买了版权,文档只能用于自身使用,不得用于其他商业用途(如 [转卖]进行直接盈利或[编辑后售卖]进行间接盈利)。
2、本站所有内容均由合作方或网友上传,本站不对文档的完整性、权威性及其观点立场正确性做任何保证或承诺!文档内容仅供研究参考,付费前请自行鉴别。
3、如文档内容存在违规,或者侵犯商业秘密、侵犯著作权等,请点击“违规举报”。

碎片内容

自行车设计中人机工程学案例分析

您可能关注的文档

确认删除?
VIP
微信客服
  • 扫码咨询
会员Q群
  • 会员专属群点击这里加入QQ群
客服邮箱
回到顶部