电脑桌面
添加小米粒文库到电脑桌面
安装后可以在桌面快捷访问

药品采购、验收、保管、储存出入库制度

药品采购、验收、保管、储存出入库制度_第1页
1/3
药品采购、验收、保管、储存出入库制度_第2页
2/3
药品采购、验收、保管、储存出入库制度_第3页
3/3
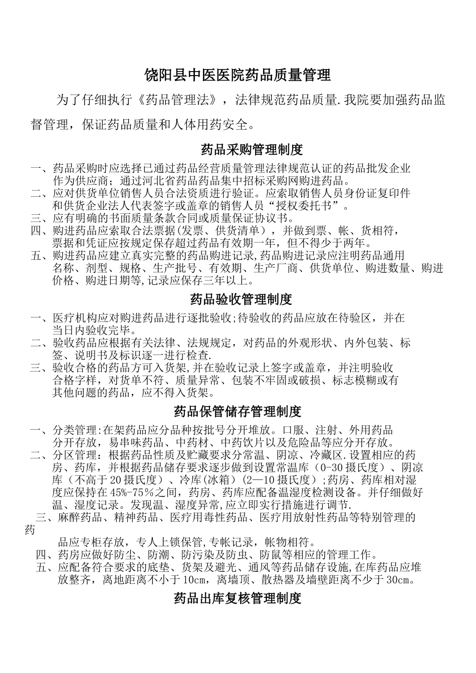
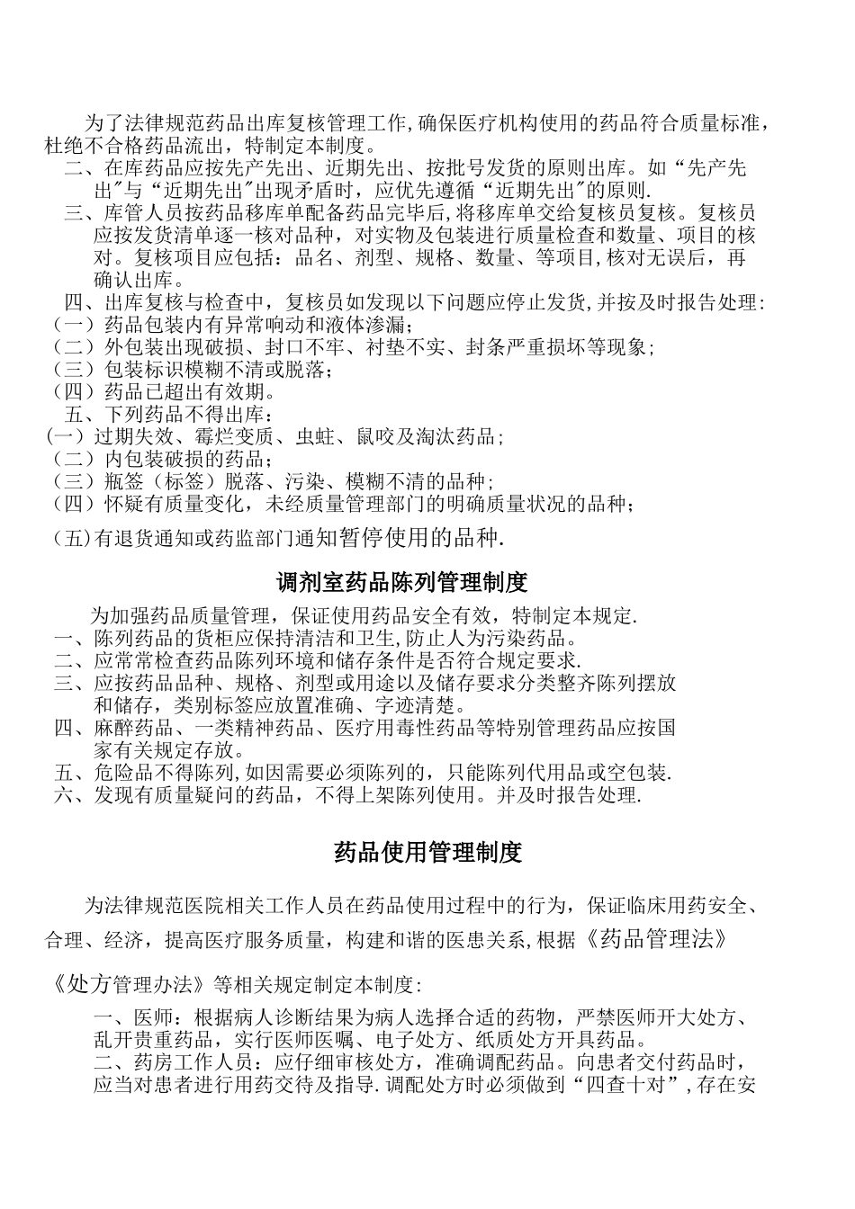
饶阳县中医医院药品质量管理 为了仔细执行《药品管理法》,法律规范药品质量.我院要加强药品监督管理,保证药品质量和人体用药安全。药品采购管理制度一、药品采购时应选择已通过药品经营质量管理法律规范认证的药品批发企业 作为供应商;通过河北省药品药品集中招标采购网购进药品。二、应对供货单位销售人员合法资质进行验证。应索取销售人员身份证复印件 和供货企业法人代表签字或盖章的销售人员“授权委托书”。三、应有明确的书面质量条款合同或质量保证协议书。四、购进药品应索取合法票据(发票、供货清单),并做到票、帐、货相符,票据和凭证应按规定保存超过药品有效期一年,但不得少于两年。五、购进药品应建立真实完整的药品购进记录,药品购进记录应注明药品通用 名称、剂型、规格、生产批号、有效期、生产厂商、供货单位、购进数量、购进价格、购进日期等,记录应保存三年以上。药品验收管理制度一、医疗机构应对购进药品进行逐批验收;待验收的药品应放在待验区,并在当日内验收完毕。二、验收药品应根据有关法律、法规规定,对药品的外观形状、内外包装、标签、说明书及标识逐一进行检查. 三、验收合格的药品方可入货架,并在验收记录上签字或盖章,并注明验收 合格字样,对货单不符、质量异常、包装不牢固或破损、标志模糊或有 其他问题的药品,应不得入货架。药品保管储存管理制度 一、分类管理:在架药品应分品种按批号分开堆放。口服、注射、外用药品 分开存放,易串味药品、中药材、中药饮片以及危险品等应分开存放。 二、分区管理:根据药品性质及贮藏要求分常温、阴凉、冷藏区.设置相应的药 房、药库,并根据药品储存要求逐步做到设置常温库(0-30 摄氏度)、阴凉库(不高于 20 摄氏度)、冷库(冰箱)(2—10 摄氏度);药房、药库相对湿度应保持在 45%-75%之间,药房、药库应配备温湿度检测设备。并仔细做好温、湿度记录。发现温、湿度异常,应立即实行措施进行调节. 三、麻醉药品、精神药品、医疗用毒性药品、医疗用放射性药品等特别管理的药 品应专柜存放,专人上锁保管,专帐记录,帐物相符。 四、药房应做好防尘、防潮、防污染及防虫、防鼠等相应的管理工作。 五、应配备符合要求的底垫、货架及避光、通风等药品储存设施,在库药品应堆 放整齐,离地距离不小于 10cm,离墙顶、散热器及墙壁距离不少于 30cm。药品出库复核管理制度 为了法律规范药品出库复核管理工作,确保医疗机构使用的药品符合质量标准...

1、当您付费下载文档后,您只拥有了使用权限,并不意味着购买了版权,文档只能用于自身使用,不得用于其他商业用途(如 [转卖]进行直接盈利或[编辑后售卖]进行间接盈利)。
2、本站所有内容均由合作方或网友上传,本站不对文档的完整性、权威性及其观点立场正确性做任何保证或承诺!文档内容仅供研究参考,付费前请自行鉴别。
3、如文档内容存在违规,或者侵犯商业秘密、侵犯著作权等,请点击“违规举报”。

碎片内容

药品采购、验收、保管、储存出入库制度

确认删除?
VIP
微信客服
  • 扫码咨询
会员Q群
  • 会员专属群点击这里加入QQ群
客服邮箱
回到顶部