电脑桌面
添加小米粒文库到电脑桌面
安装后可以在桌面快捷访问

蓄冰池施工方案VIP专享

蓄冰池施工方案_第1页
1/13
蓄冰池施工方案_第2页
2/13
蓄冰池施工方案_第3页
3/13
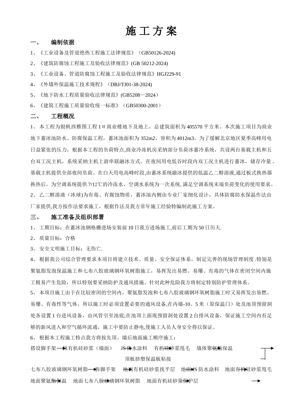
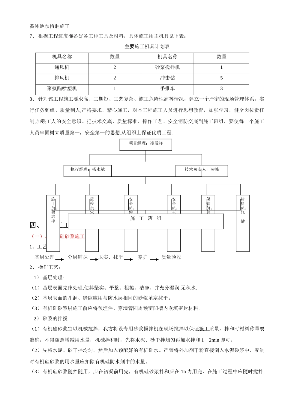
施 工 方 案一、编制依据1、《工业设备及管道绝热工程施工法律规范》(GB50126-2024)2、《建筑防腐蚀工程施工及验收法律规范》(GB 50212-2024)3、《工业设备、管道防腐蚀工程施工及验收法律规范》HGJ229-914、《外墙外保温施工技术规程》(DBJ/TJ01-38-2024)5、《地下防水工程质量验收法律规范》(GB5208—2024)6、《建筑工程施工质量验收统一标准》(GB50300-2001)二、工程概况1、 本工程为银帆西雅图工程 1#商业楼地下及地上,总建筑面积为 405570 平方米。本次施工项目为商业地下蓄冰池防水、防腐保温工程,蓄冰池面积为 352m2,容积为 4012m3。为了缓解北京地区夏季高峰用电日益紧张的压力,根据本工程的负荷特点,商业冷冻机房采纳部分负荷冰蓄冷系统,共设两台基载主机和五台双工况主机,系统采纳主机上游串联融冰方式。在夜间用电低谷时段内双工况主机进行蓄冰,储存冷量 。基载主机提供全部夜间负荷。在白天用电高峰时段,由蓄冰系统融冰提供的低温乙二醇溶液,通过板式换热器换热后,为空调系统提供 7/12℃的冷冻水,空调水系统为一次系统,满足空调系统末端负荷变化的使用要求。2、 乙二醇溶液(冰球)为有毒、有腐蚀物质,蓄冰池内侧由专业厂家细化设计,具体防腐防水保温作法由厂家提供,我方按作法要求施工,根据作法及我方常年施工经验特编制此施工方案。三、施工准备及组织部署1、 工期目标:在蓄冰池钢格栅进场安装前 10 日我方进场施工,前后工期为 50 日历天.2、 质量目标:合格3、 安全文明施工目标:无伤亡.4、 根据我公司综合管理要求本项目将建立技术、质量、安全保证体系,制定完善的现场管理制度 .特别是聚氨脂发泡保温施工和七布八胶玻璃钢环氧树脂施工,易挥发出易燃、易爆、有毒的气体在密闭空间内施工极易产生危险,所以特别要采纳防护及通风措施。针对此种危险我方将制定特别防护管理体系。5、 本项目施工由于在比较密闭的空间内,聚氨脂发泡和七布八胶玻璃钢环氧树脂施工时又易挥发出易燃、易爆、有毒性等气体,所以施工时必须设置必要的通风设备,在内墙-10。5 米(原保温门)处及池顶预留洞处各设置 1 台进风设备,由风管引至池底;在池顶上面现预留洞处设置 2 台排风设备,保证施工空间内有足够的新风进入和空气循环流通,施工中要防止静电,使施工人员人身安全得以保证。6、 根据本工程施工特点我方将按先顶、墙后地面施工顺序施工:搭设脚手架 抹有机硅砂浆(墙面) JS 防水涂料 有机...

1、当您付费下载文档后,您只拥有了使用权限,并不意味着购买了版权,文档只能用于自身使用,不得用于其他商业用途(如 [转卖]进行直接盈利或[编辑后售卖]进行间接盈利)。
2、本站所有内容均由合作方或网友上传,本站不对文档的完整性、权威性及其观点立场正确性做任何保证或承诺!文档内容仅供研究参考,付费前请自行鉴别。
3、如文档内容存在违规,或者侵犯商业秘密、侵犯著作权等,请点击“违规举报”。

碎片内容

蓄冰池施工方案

确认删除?
VIP
微信客服
  • 扫码咨询
会员Q群
  • 会员专属群点击这里加入QQ群
客服邮箱
回到顶部