电脑桌面
添加小米粒文库到电脑桌面
安装后可以在桌面快捷访问

HR经理案头工作手册之劳动关系管理篇

HR经理案头工作手册之劳动关系管理篇_第1页
1/46
HR经理案头工作手册之劳动关系管理篇_第2页
2/46
HR经理案头工作手册之劳动关系管理篇_第3页
3/46
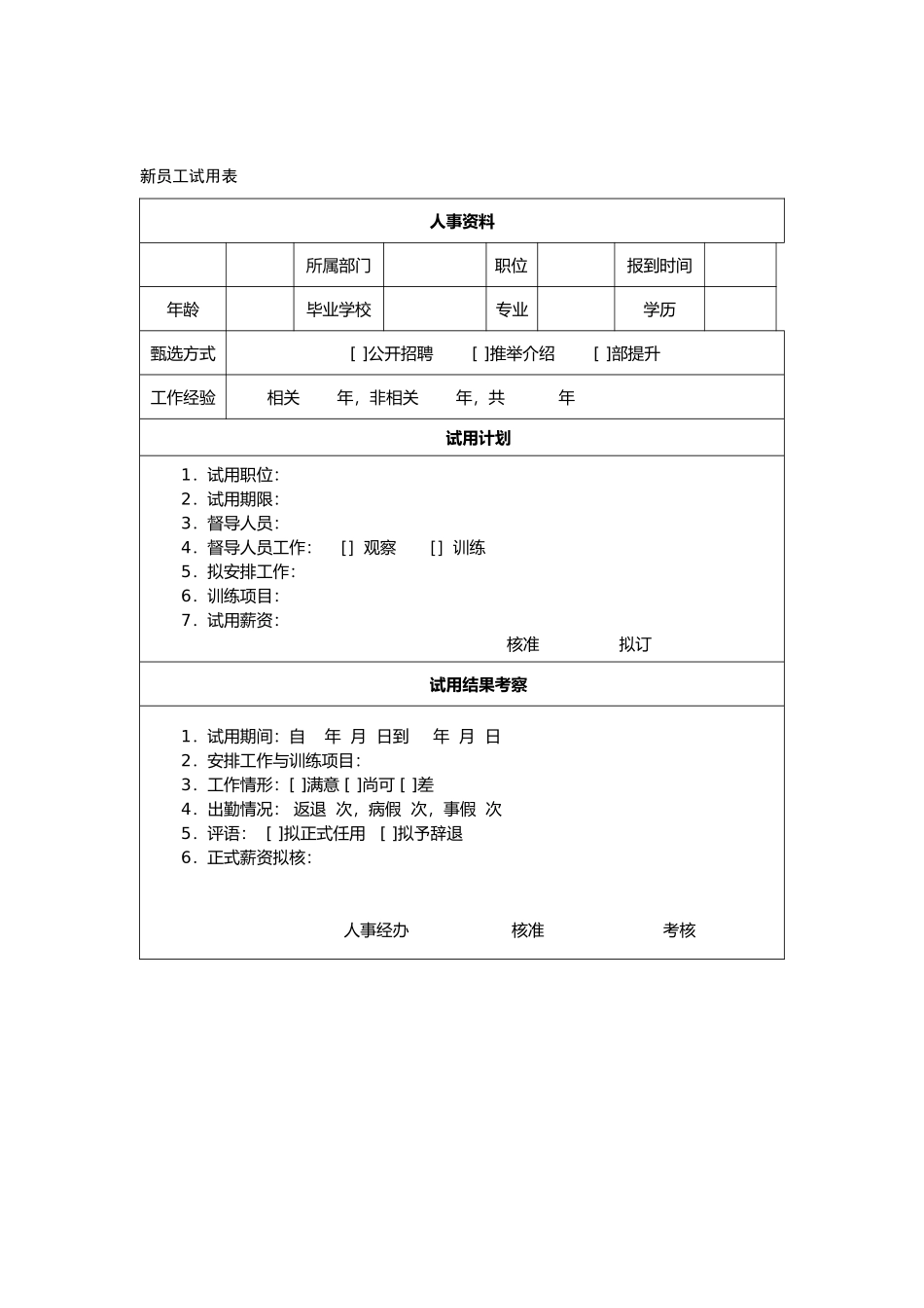
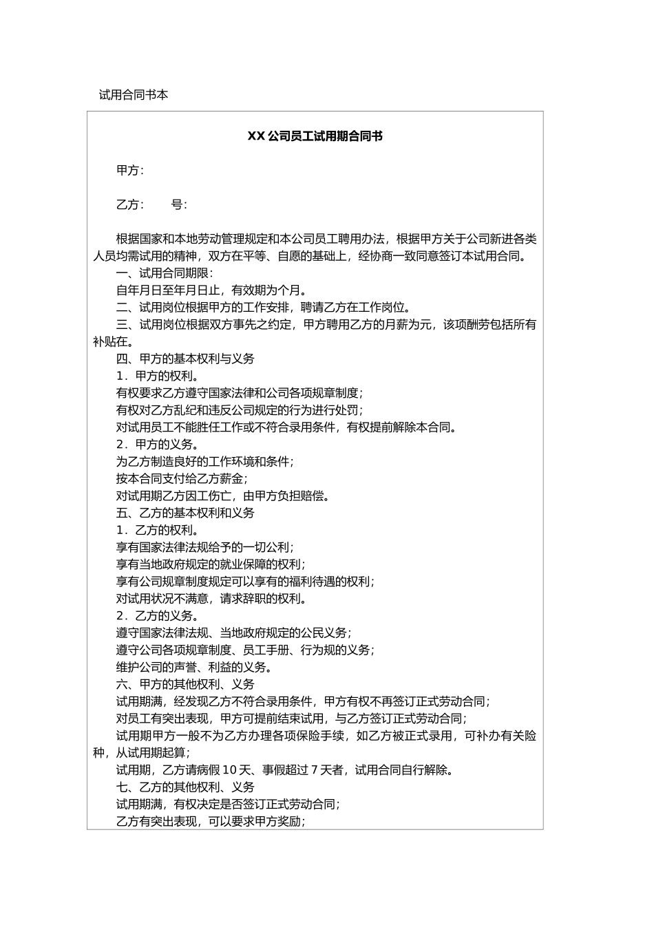
HR 经理案头工作手册(八)劳动关系管理篇新员工试用表人事资料所属部门职位报到时间年龄毕业学校专业学历甄选方式[ ]公开招聘 [ ]推举介绍 [ ]部提升工作经验相关 年,非相关 年,共 年试用计划1.试用职位:2.试用期限:3.督导人员:4.督导人员工作: []观察 []训练5.拟安排工作:6.训练项目:7.试用薪资: 核准 拟订试用结果考察1.试用期间:自 年 月 日到 年 月 日2.安排工作与训练项目:3.工作情形:[ ]满意 [ ]尚可 [ ]差4.出勤情况: 返退 次,病假 次,事假 次5.评语: [ ]拟正式任用 [ ]拟予辞退6.正式薪资拟核:人事经办 核准 考核试用合同书本XX 公司员工试用期合同书甲方:乙方: 号:根据国家和本地劳动管理规定和本公司员工聘用办法,根据甲方关于公司新进各类人员均需试用的精神,双方在平等、自愿的基础上,经协商一致同意签订本试用合同。一、试用合同期限:自年月日至年月日止,有效期为个月。二、试用岗位根据甲方的工作安排,聘请乙方在工作岗位。三、试用岗位根据双方事先之约定,甲方聘用乙方的月薪为元,该项酬劳包括所有补贴在。四、甲方的基本权利与义务1.甲方的权利。有权要求乙方遵守国家法律和公司各项规章制度;有权对乙方乱纪和违反公司规定的行为进行处罚;对试用员工不能胜任工作或不符合录用条件,有权提前解除本合同。2.甲方的义务。为乙方制造良好的工作环境和条件;按本合同支付给乙方薪金;对试用期乙方因工伤亡,由甲方负担赔偿。五、乙方的基本权利和义务1.乙方的权利。享有国家法律法规给予的一切公利;享有当地政府规定的就业保障的权利;享有公司规章制度规定可以享有的福利待遇的权利;对试用状况不满意,请求辞职的权利。2.乙方的义务。遵守国家法律法规、当地政府规定的公民义务;遵守公司各项规章制度、员工手册、行为规的义务;维护公司的声誉、利益的义务。六、甲方的其他权利、义务试用期满,经发现乙方不符合录用条件,甲方有权不再签订正式劳动合同;对员工有突出表现,甲方可提前结束试用,与乙方签订正式劳动合同;试用期甲方一般不为乙方办理各项保险手续,如乙方被正式录用,可补办有关险种,从试用期起算;试用期,乙方请病假 10 天、事假超过 7 天者,试用合同自行解除。七、乙方的其他权利、义务试用期满,有权决定是否签订正式劳动合同;乙方有突出表现,可以要求甲方奖励;具有参加公司管理、提出合理化建议的权利;反...

1、当您付费下载文档后,您只拥有了使用权限,并不意味着购买了版权,文档只能用于自身使用,不得用于其他商业用途(如 [转卖]进行直接盈利或[编辑后售卖]进行间接盈利)。
2、本站所有内容均由合作方或网友上传,本站不对文档的完整性、权威性及其观点立场正确性做任何保证或承诺!文档内容仅供研究参考,付费前请自行鉴别。
3、如文档内容存在违规,或者侵犯商业秘密、侵犯著作权等,请点击“违规举报”。

碎片内容

HR经理案头工作手册之劳动关系管理篇

确认删除?
VIP
微信客服
  • 扫码咨询
会员Q群
  • 会员专属群点击这里加入QQ群
客服邮箱
回到顶部