电脑桌面
添加小米粒文库到电脑桌面
安装后可以在桌面快捷访问

地质勘探工程测量

地质勘探工程测量_第1页
1/9
地质勘探工程测量_第2页
2/9
地质勘探工程测量_第3页
3/9
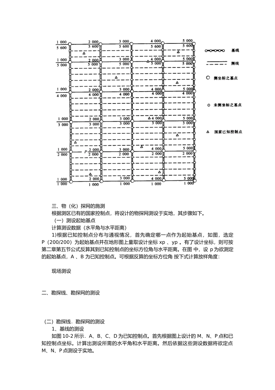
地质勘探工程测量.1 概述一、地质勘探工程测量的概念地质勘探通常是指矿产资源普查与勘探。一般分为找矿(初步普查)、普查(详细普查)、详查(初步勘探)与精查(详细勘查)四个阶段。其目的是为了详细查明地下矿产资源。初查与普查阶段,主要是根据发现的矿点线索,初步查明矿产的品种、矿体的规模形态和产状,确定矿石的品位和贮量等等,对矿区有无进一步勘探的价值作出评价。在普查阶段,应配合地表揭露工程与少量钻探工程等手段进行地质观察,并填绘中、小比例地形地质图。勘探阶段,是对矿区进行更详细的勘查,以猎取矿区地质构造、矿体产状、矿石品位、物质组成成分与贮量等更翔实更可靠的地质资料,作为矿山建设与开采的依据。在这个阶段采纳的勘查手段主要有:地质点观察,地表揭露工程(剥土、槽探、井探等),并通过大量的钻探工程,必要时还需作一定数量的坑道探矿工程,配合物理探矿和化学探矿等手段,以进一步解决深部地下矿体埋藏的规模、产状和品位变化情况。最后,综合所有资料编制矿区大比例尺地形地质图(1:1000~1:5000),绘制供讨论矿体产状、品位、和贮量的专题地图,并对勘探结果提交完整的综合地质报告。在普查和勘探的各个阶段中都需要进行相应地测量工作,这项工作称为地质勘探工程测量。其主要任务可分为基础测量与工程测量两大部分。基础测量主要是指对整个矿区的控制测量,以与大比例尺地形图的测绘。工程测量主要是指结合普查和勘探所进行的各项设计、测设、定测与各种专题图纸的编绘等工作。二、地质勘探工程测量的一般过程1、在矿区建立测量控制网,它不仅是矿区地形图测绘的基础,而且是矿区各项勘探工程测量的基础,乃至是今后矿山建设与矿产开采的控制基础。2、矿区测量控制网建立后,即可进行矿区地形测量,以便为地质勘探工程的设计、地形地质图的编绘提供底图。地形图的比例尺应根据矿区的围、不同的矿种和矿床类型,以与对矿体贮量计算的精度要求等根据相关规确定。3、根据各级控制点位置、地形地质图,协助地质人员设计各种勘探工程位置。4、根据设计资料将各项工程测设于实地。5、勘探工程完成后,对工程的平面位置与高程进行定测。6、与地质人员合作编绘各种专题地图。上述工作开始以前,应该根据作业的程序、项目,参照相关规、条例,结合矿区的具体情况与勘探工作的要求,编写《矿区地质勘探工程测量技术设计书》,呈报主管部门审批后,作为测量工作的依据。整个矿区工程测量结束后,应该对所有资...

1、当您付费下载文档后,您只拥有了使用权限,并不意味着购买了版权,文档只能用于自身使用,不得用于其他商业用途(如 [转卖]进行直接盈利或[编辑后售卖]进行间接盈利)。
2、本站所有内容均由合作方或网友上传,本站不对文档的完整性、权威性及其观点立场正确性做任何保证或承诺!文档内容仅供研究参考,付费前请自行鉴别。
3、如文档内容存在违规,或者侵犯商业秘密、侵犯著作权等,请点击“违规举报”。

碎片内容

地质勘探工程测量

您可能关注的文档

确认删除?
VIP
微信客服
  • 扫码咨询
会员Q群
  • 会员专属群点击这里加入QQ群
客服邮箱
回到顶部