电脑桌面
添加小米粒文库到电脑桌面
安装后可以在桌面快捷访问

深圳市道路集装箱运输企业经营情况采集表

深圳市道路集装箱运输企业经营情况采集表_第1页
1/4
深圳市道路集装箱运输企业经营情况采集表_第2页
2/4
深圳市道路集装箱运输企业经营情况采集表_第3页
3/4
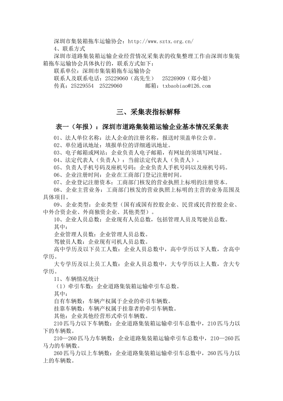
深圳市道路集装箱运输企业经营情况采集表表一 深圳市道路集装箱运输企业基本情况采集表表二 深圳市道路集装箱运输企业经营情况采集表表三 深圳市道路集装箱运输部分线路运价情况采集表一、总说明1、为及时了解和掌握我市道路集装箱运输行业的基本情况,为相关政府部门制定政策和计划、进行经济管理和宏观调控提供依据,根据深圳市交通局的要求,特制定本采集表内容。2、本采集表主要包括:道路集装箱运输行业基本情况采集表和道路集装箱运输企业经营情况采集表。采集表由我局提供基层基本表式。3、执行本调查的企业(单位)为:由我局指定的 100 家道路集装箱运输样本企业。4、本调查为基本情况调查。各企业(单位)必须根据规定及时、准确、全面的报送,不得虚报、瞒报、拒报、迟报,不得伪造。5、纳入本调查的实施范围的各种经济类型的独立核算法人企业(单位),应同时具备以下条件:(1)依法成立,有自己的名称、组织机构和场所,能够承担民事责任;(2)独立拥有和使用资产,承担负债,有权与其他单位签订合同;(3)独立核算盈亏,并能够编制资产负债表。6、为维护各样本企业的利益及调查工作的正常开展,采集表及相关资料,将由专门工作人员进行收集汇总,统计完毕后进行封存保管,不得多印留存或外泄。7、本调查由深圳市交通局货运管理分局负责解释。二、填表说明1、填报时间(1)表一(年报):深圳市道路集装箱运输企业基本情况采集表,由选定的道路集装箱运输行业的独立法人企业填报,每年填报一次,每年 1 月 20 日前报送上一年度情况。(2)表二(月报):深圳市道路集装箱运输企业经营情况采集表,由选定的道路集装箱运输行业的独立法人企业填报,每月填报一次,每月的 5 日前报送上一月份情况。(3)表三(月报):深圳市道路集装箱运输部分线路运价情况采集表,由选定的道路集装箱运输行业的独立法人企业填报,每月填报一次,每月的 5 日前报送上一月份情况。根据实际业务情况填写,若没有表中线路,填写“无”。2、填写要求采集表填写要求:字迹清楚、填报真实、内容完整、填报内容与每个指标要求相对应。3、报送方式利用深圳市集装箱拖车运输协会网站上的网上申报系统进行网上申报,若网络出现问题,可利用传真或邮件报送。附件 2深圳市集装箱拖车运输协会:http://www.sztx.org.cn/4、联系方式深圳市道路集装箱运输企业经营情况采集表的收集整理工作由深圳市集装箱拖车运输协会具体执行的,联系方式如下:联系单...

1、当您付费下载文档后,您只拥有了使用权限,并不意味着购买了版权,文档只能用于自身使用,不得用于其他商业用途(如 [转卖]进行直接盈利或[编辑后售卖]进行间接盈利)。
2、本站所有内容均由合作方或网友上传,本站不对文档的完整性、权威性及其观点立场正确性做任何保证或承诺!文档内容仅供研究参考,付费前请自行鉴别。
3、如文档内容存在违规,或者侵犯商业秘密、侵犯著作权等,请点击“违规举报”。

碎片内容

深圳市道路集装箱运输企业经营情况采集表

您可能关注的文档

确认删除?
VIP
微信客服
  • 扫码咨询
会员Q群
  • 会员专属群点击这里加入QQ群
客服邮箱
回到顶部