电脑桌面
添加小米粒文库到电脑桌面
安装后可以在桌面快捷访问

第三章人体的呼吸VIP免费

第三章人体的呼吸_第1页
1/3
第三章人体的呼吸_第2页
2/3
第三章人体的呼吸_第3页
3/3
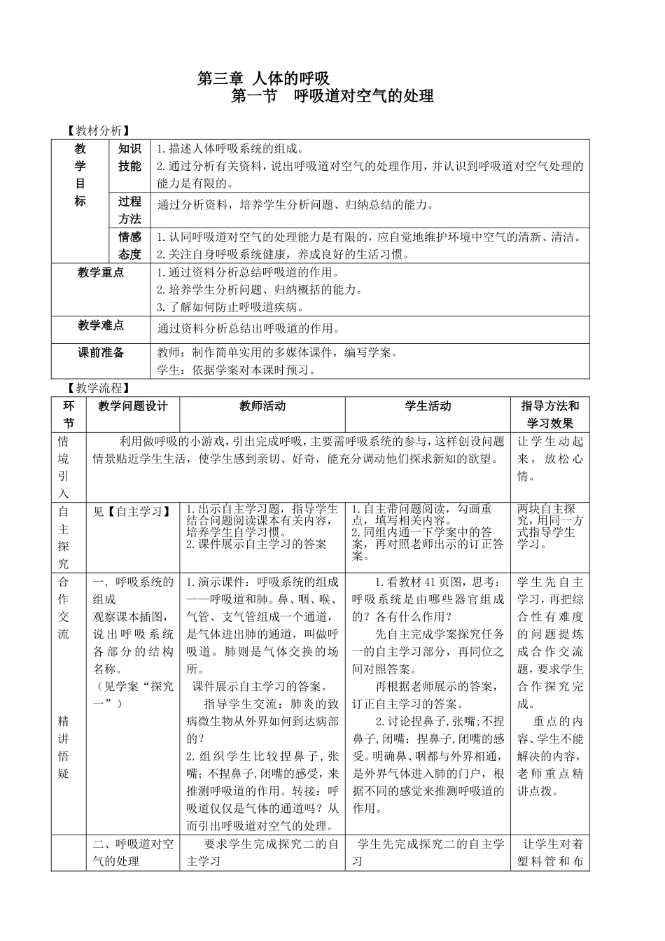
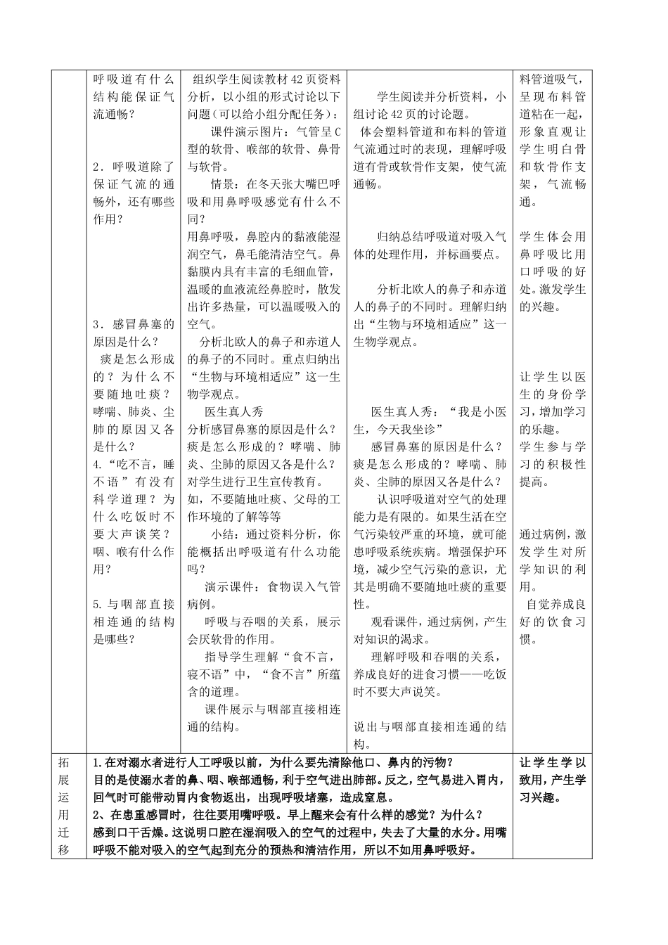
第三章人体的呼吸第一节呼吸道对空气的处理【教材分析】教学目标知识技能1.描述人体呼吸系统的组成。2.通过分析有关资料,说出呼吸道对空气的处理作用,并认识到呼吸道对空气处理的能力是有限的。过程方法通过分析资料,培养学生分析问题、归纳总结的能力。情感态度1.认同呼吸道对空气的处理能力是有限的,应自觉地维护环境中空气的清新、清洁。2.关注自身呼吸系统健康,养成良好的生活习惯。教学重点1.通过资料分析总结呼吸道的作用。2.培养学生分析问题、归纳概括的能力。3.了解如何防止呼吸道疾病。教学难点通过资料分析总结出呼吸道的作用。课前准备教师:制作简单实用的多媒体课件,编写学案。学生:依据学案对本课时预习。【教学流程】环节教学问题设计教师活动学生活动指导方法和学习效果情境引入利用做呼吸的小游戏,引出完成呼吸,主要需呼吸系统的参与,这样创设问题情景贴近学生生活,使学生感到亲切、好奇,能充分调动他们探求新知的欲望。让学生动起来,放松心情。自主探究见【自主学习】1.出示自主学习题,指导学生结合问题阅读课本有关内容,培养学生自学习惯。2.课件展示自主学习的答案1.自主带问题阅读,勾画重点,填写相关内容。2.同组内通一下学案中的答案,再对照老师出示的订正答案。两块自主探究,用同一方式指导学生学习。合作交流精讲悟疑一.呼吸系统的组成观察课本插图,说出呼吸系统各部分的结构名称。(见学案“探究一”)1.演示课件:呼吸系统的组成——呼吸道和肺。鼻、咽、喉、气管、支气管组成一个通道,是气体进出肺的通道,叫做呼吸道。肺则是气体交换的场所。课件展示自主学习的答案。指导学生交流:肺炎的致病微生物从外界如何到达病部的?2.组织学生比较捏鼻子,张嘴;不捏鼻子,闭嘴的感受,来推测呼吸道的作用。转接:呼吸道仅仅是气体的通道吗?从而引出呼吸道对空气的处理。1.看教材41页图,思考:呼吸系统是由哪些器官组成的?各有什么作用?先自主完成学案探究任务一的自主学习部分,再同位之间对照答案。再根据老师展示的答案,订正自主学习的答案。2.讨论捏鼻子,张嘴;不捏鼻子,闭嘴;捏鼻子,闭嘴的感受。明确鼻、咽都与外界相通,是外界气体进入肺的门户,根据不同的感觉来推测呼吸道的作用。学生先自主学习,再把综合性有难度的问题提炼成合作交流题,要求学生合作探究完成。重点的内容、学生不能解决的内容,老师重点精讲点拨。二、呼吸道对空气的处理要求学生完成探究二的自主学习学生先完成探究二的自主学习让学生对着塑料管和布呼吸道有什么结构能保证气流通畅?2.呼吸道除了保证气流的通畅外,还有哪些作用?3.感冒鼻塞的原因是什么?痰是怎么形成的?为什么不要随地吐痰?哮喘、肺炎、尘肺的原因又各是什么?4.“吃不言,睡不语”有没有科学道理?为什么吃饭时不要大声谈笑?咽、喉有什么作用?5.与咽部直接相连通的结构是哪些?组织学生阅读教材42页资料分析,以小组的形式讨论以下问题(可以给小组分配任务):课件演示图片:气管呈C型的软骨、喉部的软骨、鼻骨与软骨。情景:在冬天张大嘴巴呼吸和用鼻呼吸感觉有什么不同?用鼻呼吸,鼻腔内的黏液能湿润空气,鼻毛能清洁空气。鼻黏膜内具有丰富的毛细血管,温暖的血液流经鼻腔时,散发出许多热量,可以温暖吸入的空气。分析北欧人的鼻子和赤道人的鼻子的不同时。重点归纳出“生物与环境相适应”这一生物学观点。医生真人秀分析感冒鼻塞的原因是什么?痰是怎么形成的?哮喘、肺炎、尘肺的原因又各是什么?对学生进行卫生宣传教育。如,不要随地吐痰、父母的工作环境的了解等等小结:通过资料分析,你能概括出呼吸道有什么功能吗?演示课件:食物误入气管病例。呼吸与吞咽的关系,展示会厌软骨的作用。指导学生理解“食不言,寝不语”中,“食不言”所蕴含的道理。课件展示与咽部直接相连通的结构。学生阅读并分析资料,小组讨论42页的讨论题。体会塑料管道和布料的管道气流通过时的表现,理解呼吸道有骨或软骨作支架,使气流通畅。归纳总结呼吸道对吸入气体的处理作用,并标画要点。分析北欧人的鼻子和赤道人的鼻子的不同时。理解归纳出“生物与环境相适应”这一生物学观点...

1、当您付费下载文档后,您只拥有了使用权限,并不意味着购买了版权,文档只能用于自身使用,不得用于其他商业用途(如 [转卖]进行直接盈利或[编辑后售卖]进行间接盈利)。
2、本站所有内容均由合作方或网友上传,本站不对文档的完整性、权威性及其观点立场正确性做任何保证或承诺!文档内容仅供研究参考,付费前请自行鉴别。
3、如文档内容存在违规,或者侵犯商业秘密、侵犯著作权等,请点击“违规举报”。

碎片内容

第三章人体的呼吸

您可能关注的文档

文章天下+ 关注
实名认证
内容提供者

各种文档应有尽有

确认删除?
VIP
微信客服
  • 扫码咨询
会员Q群
  • 会员专属群点击这里加入QQ群
客服邮箱
回到顶部