电脑桌面
添加小米粒文库到电脑桌面
安装后可以在桌面快捷访问

新建调试隔音房系统设计方案

新建调试隔音房系统设计方案_第1页
1/7
新建调试隔音房系统设计方案_第2页
2/7
新建调试隔音房系统设计方案_第3页
3/7
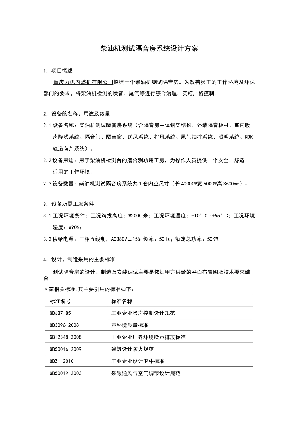
柴油机测试隔音房系统设计方案1.项目慨述重庆力帆内燃机有限公司拟建一个柴油机测试隔音房。为改善员工的工作环境及环保部门的要求,将柴油机检测的噪音、尾气等进行综合治理,实施严格控制。2.设备的名称、用途及数量2.1 设备名称:柴油机测试隔音房系统(含隔音房主体钢架结构、外墙隔音板材、室内吸声降噪系统、隔音门、隔音窗、送风系统、排风系统、尾气抽排系统、照明系统、KBK轨道葫芦系统)。2.2 设备用途:用于柴油机检测台的磨合测功用工房,为操作人员提供一个安全、舒适、适用的工作环境。2.3 设备数量:柴油机测试隔音房系统共 1 套内空尺寸(长 40000*宽 6000*高 3600mm)。3.设备所需工况条件3.1 工况环境条件:工况海拔高度:W2000 米;工况环境温度:-10°C〜+55°C;工况环境湿度:W90%;3.2 供给电源:三相五线制,AC380V±15%,频率:50Hz;额定总功率:50KW。4.设计、制造采用的主要标准测试隔音房的设计、制造及安装调试主要是依据甲方供给的平面布置图及技术要求结合国家相关标准,其主要引用的标准如下:标准编号标准名称GBJ87-85工业企业噪声控制设计规范GB3096-2008声环境质量标准GB12348-2008工业企业厂界环境噪声排放标准GB50016-2009建筑设计防火规范GBZ1-2010工业企业设计卫牛标准GB50019-2003采暖通风与空气调节设计规范GB/T18883-2002室内空气质量标准GB50034-92工业企业照明设计标准5.噪声控制目标及工程质量目标5.1 噪声控制目标:实施噪声控制后外侧(非相对洞口侧)1 米处噪声等效声[压]级LAeqW85dB(A),测试结果应扣除本底噪声。5.2 工程质量目标5.2.1 满足合同书中及技术协议工程验收标准的各项要求;5.2.2 噪声控制系统的吸声、隔声、消声材料防潮、阻燃、耐腐蚀等特点;5.2.3 通排风系统设计合理,施工规范,尾气能顺畅地抽出室外高空排放,无烟气泄露现象;5.2.4 尽量做到设计结构合理,用材精良,外形美观,降低工程造价;6.农机、柴油机测试隔音房配置参数序号设备名称规格参数数量备注—柴油机测试隔音房系统长 40000*宽 6000*高 3600mm内空尺寸1测试间钢结构主体200*100H 型钢制作1 套2测试间外墙隔音板材50 岩棉夹心防火隔音板1 套3测试间室内吸声降噪系统龙骨、吸音棉、微穿孔吸音板等1 套4隔音门宽 2000*高 2100mm4 樘5隔音观察窗宽 1200*高 1000mm6 樘6照明灯具2X40W 防爆型荧光灯1 间飞利浦7送风系统成套设备4 套8排风系统成套设备4 套其中 2 套利旧9尾气...

1、当您付费下载文档后,您只拥有了使用权限,并不意味着购买了版权,文档只能用于自身使用,不得用于其他商业用途(如 [转卖]进行直接盈利或[编辑后售卖]进行间接盈利)。
2、本站所有内容均由合作方或网友上传,本站不对文档的完整性、权威性及其观点立场正确性做任何保证或承诺!文档内容仅供研究参考,付费前请自行鉴别。
3、如文档内容存在违规,或者侵犯商业秘密、侵犯著作权等,请点击“违规举报”。

碎片内容

新建调试隔音房系统设计方案

确认删除?
VIP
微信客服
  • 扫码咨询
会员Q群
  • 会员专属群点击这里加入QQ群
客服邮箱
回到顶部