电脑桌面
添加小米粒文库到电脑桌面
安装后可以在桌面快捷访问

职位评价、薪资等级序列及海氏评价法

职位评价、薪资等级序列及海氏评价法_第1页
1/20
职位评价、薪资等级序列及海氏评价法_第2页
2/20
职位评价、薪资等级序列及海氏评价法_第3页
3/20
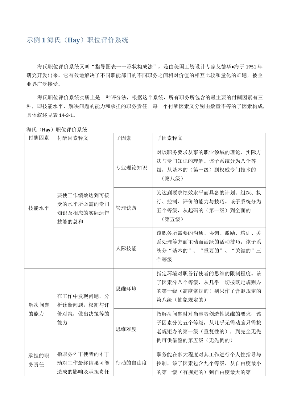
职位评价的结果形式【每一次薪酬设计开始之前必须先要与公司领导层就职位评价的结果达成共识,然后再依据下表开始设计具体的薪酬并于现有的薪酬实际进行比对薪酬设计过程中必须要进行测算,对每个人的薪酬状况进行测算,以免出现偏差,chaos1005.】职类职种管理专业市场技术作业薪等经营 管理执行 计划统财务金人力资风险防文化管物资采行政管计销售 营销策营销支研发设工程技工艺技质检质 IT技术技工操作 辅助特 12121110骨干层基础层企业家总裁总经理总经级副总裁副总裁资深咼级咼级咼级咼级级副总经副总经副总经理级理级理级高级经理经理经理副经理副经理副经理一级■主管级主管级"主办级主办级二级资深资深资深资深三级资深高级资深一级一级一级一级一级咼级一级二级二级二级二级二级二级三级三级三级三级资深咼级一级二级三级三级三级资深资深资深资深咼级资深咼级 咼级 咼级一级二级三级咼级一级 一级 一级 一级二级二级三级二级三级 二级三级三级资深咼级一级二级三级资深咼级一级二级三级咼级一级二级一级二级一级二级三级 三级示例 1 海氏(Hay)职位评价系统海氏职位评价系统又叫“指导图表一一形状构成法”,是由美国工资设计专家艾德华•海于 1951 年研究开发出来。它有效地解决了不同职能部门的不同职务之间相对价值的相互比较和量化的难题,被企业界广泛接受。海氏职位评价系统实质上是一种评分法,根据这个系统,所有职务所包含的最主要的付酬因素有三种,即技能水平、解决问题的能力和承担的职务责任。每一个付酬因素又分别由数量不等的子因素构成,具体叙述见表 14-3-1。海氏(Hay)职位评价系统付酬因素付酬因素释义子因素子因素释义技能水平要使工作绩效达到可接受的水平所必需的专门知识及相应的实际运作技能的总和专业理论知识对该职务要求从事的职业领域的理论、实际方法与专门知识的理解。该子系统分为八个等级,从基本的(第一级)到权威专门技术的(第八级)管理诀窍为达到要求绩效水平而具备的计划、组织、执行、控制、评价的能力与技巧。该子系统分为五个等级,从起码的(第一级)到全面的(第五级)人际技能该职务所需要的沟通、协调、激励、培训、关系处理等方面主动而活跃的活动技巧。该子系统分“基本的”、“重要的”、“关键的”三个等级解决问题的能力在工作中发现问题,分析诊断问题,权衡与评价对策,做出决策等的能力思维环境指定环境对职务行使者的思维的限制程度。该子因素分八个等级,...

1、当您付费下载文档后,您只拥有了使用权限,并不意味着购买了版权,文档只能用于自身使用,不得用于其他商业用途(如 [转卖]进行直接盈利或[编辑后售卖]进行间接盈利)。
2、本站所有内容均由合作方或网友上传,本站不对文档的完整性、权威性及其观点立场正确性做任何保证或承诺!文档内容仅供研究参考,付费前请自行鉴别。
3、如文档内容存在违规,或者侵犯商业秘密、侵犯著作权等,请点击“违规举报”。

碎片内容

职位评价、薪资等级序列及海氏评价法

确认删除?
VIP
微信客服
  • 扫码咨询
会员Q群
  • 会员专属群点击这里加入QQ群
客服邮箱
回到顶部