电脑桌面
添加小米粒文库到电脑桌面
安装后可以在桌面快捷访问

高中物理 第一章 运动的描述 1.4 实验:用打点计时器测速度学案 新人教版必修1-新人教版高一必修1物理学案

高中物理 第一章 运动的描述 1.4 实验:用打点计时器测速度学案 新人教版必修1-新人教版高一必修1物理学案_第1页
1/6
高中物理 第一章 运动的描述 1.4 实验:用打点计时器测速度学案 新人教版必修1-新人教版高一必修1物理学案_第2页
2/6
高中物理 第一章 运动的描述 1.4 实验:用打点计时器测速度学案 新人教版必修1-新人教版高一必修1物理学案_第3页
3/6
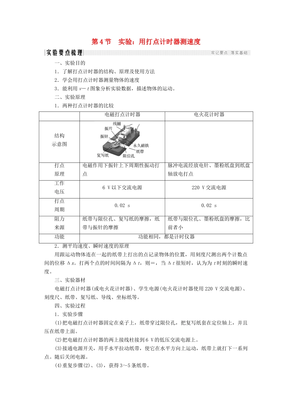
第 4 节 实验:用打点计时器测速度一、实验目的1.了解打点计时器的结构、原理及使用方法2.学会用打点计时器测量物体的速度3.能利用 v-t 图象分析实验数据,描述物体的运动。二、实验原理1.两种打点计时器的比较电磁打点计时器电火花计时器结构示意图打点原理电磁作用下振针上下周期性振动打点脉冲电流经放电针、墨粉纸盘到纸盘轴放电打点工作电压6 V 以下交流电源220 V 交流电源打点周期0.02 s0.02 s阻力来源纸带与限位孔、复写纸的摩擦,纸带与振针的摩擦纸带与限位孔、墨粉纸盘的摩擦,比前者小功能功能相同,都是计时仪器2.测平均速度、瞬时速度的原理用跟运动物体连在一起的纸带上打出的点记录物体的位置,用刻度尺测出两个计数点间的位移 Δx。打两个点的时间间隔为 Δt,则=,当 Δt 很短时,认为为 t 时刻的瞬时速度。三、实验器材电磁打点计时器(或电火花计时器)、学生电源(电火花计时器使用 220 V 交流电源)、刻度尺、纸带、复写纸、导线、坐标纸等。四、实验过程1.实验步骤(1)把电磁打点计时器固定在桌子上,纸带穿过限位孔,把复写纸套在定位轴上,并且压在纸带上面。(2)把电磁打点计时器的两上接线柱接到 6 V 的低压交流电源上。(3)接通电源开关,用手水平拉动纸带,使它在水平方向上运动,纸带上就打下一系列点。随后关闭电源。(4)重复步骤(2)、(3),获得 3~5 条纸带。(5)选择一条点迹清晰便于分析的纸带,往后数 n 个点,n 个点之间的间隔数为(n-1),纸带从打第 1 个点到打第 n 个点的运动时间 Δt=0.02(n-1) s。(6)用刻度尺测量出第 1 个点到第 n 个点间的距离 Δx。2.数据处理(1)计算纸带的平均速度:从打第 1 个点到打第 n 个点,纸带的运动时间为 Δt=0.02(n-1)s,纸带的位移为 Δx,纸带的平均速度 v=。把测量和计算的结果填入表中。记录项 实验次数点数 n点划分出的间隔数 n-1运动时间Δt/s位移 Δx/m平均速度 v/(m·s-1)12(2)用打点计时器测量瞬时速度① 选取一条点迹清晰便于分析的纸带。② 从能够看清的某个点开始,每隔四个点取一个计数点,每两个计数点间的时间间隔T=5×0.02 s=0.1 s。在纸带上用 O、A、B、C、D…标出这些“计数点”,如图所示。用刻度尺依次测出 OA、OB、OC、OD…的距离是 s1、s2、s3、s4…,再利用 x1=s1、x2=s2-s1、x3=s3-s2…确定出 OA、AB、BC、CD…之间的距离 x1、x2、x3、x4…③A、B、C、D…各点的瞬时速...

1、当您付费下载文档后,您只拥有了使用权限,并不意味着购买了版权,文档只能用于自身使用,不得用于其他商业用途(如 [转卖]进行直接盈利或[编辑后售卖]进行间接盈利)。
2、本站所有内容均由合作方或网友上传,本站不对文档的完整性、权威性及其观点立场正确性做任何保证或承诺!文档内容仅供研究参考,付费前请自行鉴别。
3、如文档内容存在违规,或者侵犯商业秘密、侵犯著作权等,请点击“违规举报”。

碎片内容

高中物理 第一章 运动的描述 1.4 实验:用打点计时器测速度学案 新人教版必修1-新人教版高一必修1物理学案

您可能关注的文档

确认删除?
VIP
微信客服
  • 扫码咨询
会员Q群
  • 会员专属群点击这里加入QQ群
客服邮箱
回到顶部