电脑桌面
添加小米粒文库到电脑桌面
安装后可以在桌面快捷访问

地理信息系统知识点

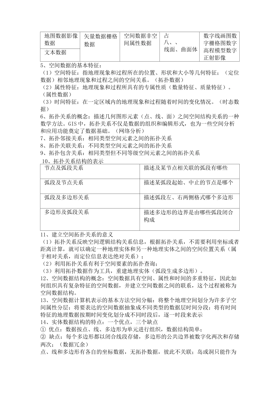
地理信息系统知识点_第1页
1/11
地理信息系统知识点_第2页
2/11
地理信息系统知识点_第3页
3/11
1、数据的概念:它是通过数字化并记录下来可以被识别的符号,用以表示定性或定量地描述事物的特征和状况。2、信息的概念:它是指主体及外部客体之间相互联系的一种形式,是主体和客体之间的一切有用的消息或知识,是表征事物特征的一种普遍形式。3、数据和信息的关系:① 数据是信息的表达形式,是信息的载体;② 信息是数据中蕴含的事物的含义,是数据的内容;4、数据处理的概念:它是指对数据进行收集、筛选、排序、归并、转换、存储、检索、计算,以及分析、模拟和预测等一系列操作5、信息的三个特点① 信息的客观性:任何信息都是及客观事实紧密相关的,这是信息的正确性和精确度的保证;② 信息的适用性:信息对决策是十分重要的,地理信息系统将大量地理数据收集、组织和管理起来,经过处理和分析变为对决策具有重要意义的有用信息,这是由建立地理信息系统的明确目的性所决定的;③ 信息的传输性:信息可以在发送者和接受者之间传输,既包括系统把信息送至终端设备,并以一定的形式或格式提供给有关用户,也包括信息在系统内部各个部分之间的流转和交换。④ 信息的共享性:信息及实物不同,信息可以传输给多个用户,为多个用户所共享,而信息本身并无损失,这为信息的并发应用提供了可能性。6、地理信息的概念:它是地理数据所蕴含和表达的地理含义。7、地理数据的概念:它是及地理环境要素有关的物质的数量、质量、分布特征、联系和规律等的数字、文字、图像和图形等的总和。8、地理信息的三个特征:空间特征、属性特征、时序特征。9、地理信息系统的概念:它是由计算机硬件、软件和不同的方法组成的系统,该系统设计来支持空间数据的采集、管理、处理、分析、建模和显示,以便解决复杂的规划和管理问题。10、GIS 及非空间信息系统的区别:(1)地理信息系统属于空间信息系统,它及非空间信息系统(如:IMS)的本质区别在于能够处理空间定位数据;(2)地理信息系统及其他空间信息系统(如:CAD、CAM)的区别在于不仅能够表达和处理空间定位数据,更具有空间分析功能。11、GIS 的构成部分:系统硬件、系统软件、空间数据、应用人员、应用模型。12、GIS 基础软件平台的主要功能:具有丰富的 GIS 专业功能,属于通用性 GIS 软件,也是开发其他面向特定应用、工程的软件平台,如ArcGIS、Mapinfo、MapGIS 等。13、空间数据的组成:⑴ 按数据来源:地图数据、影像数据、文本数据、⑵ 按数据结构:矢量数据、栅格数据⑶ 按数据...

1、当您付费下载文档后,您只拥有了使用权限,并不意味着购买了版权,文档只能用于自身使用,不得用于其他商业用途(如 [转卖]进行直接盈利或[编辑后售卖]进行间接盈利)。
2、本站所有内容均由合作方或网友上传,本站不对文档的完整性、权威性及其观点立场正确性做任何保证或承诺!文档内容仅供研究参考,付费前请自行鉴别。
3、如文档内容存在违规,或者侵犯商业秘密、侵犯著作权等,请点击“违规举报”。

碎片内容

地理信息系统知识点

您可能关注的文档

确认删除?
VIP
微信客服
  • 扫码咨询
会员Q群
  • 会员专属群点击这里加入QQ群
客服邮箱
回到顶部