电脑桌面
添加小米粒文库到电脑桌面
安装后可以在桌面快捷访问

高中物理闭合电路欧姆定律”教学设计人教版选修三

高中物理闭合电路欧姆定律”教学设计人教版选修三_第1页
1/18
高中物理闭合电路欧姆定律”教学设计人教版选修三_第2页
2/18
高中物理闭合电路欧姆定律”教学设计人教版选修三_第3页
3/18
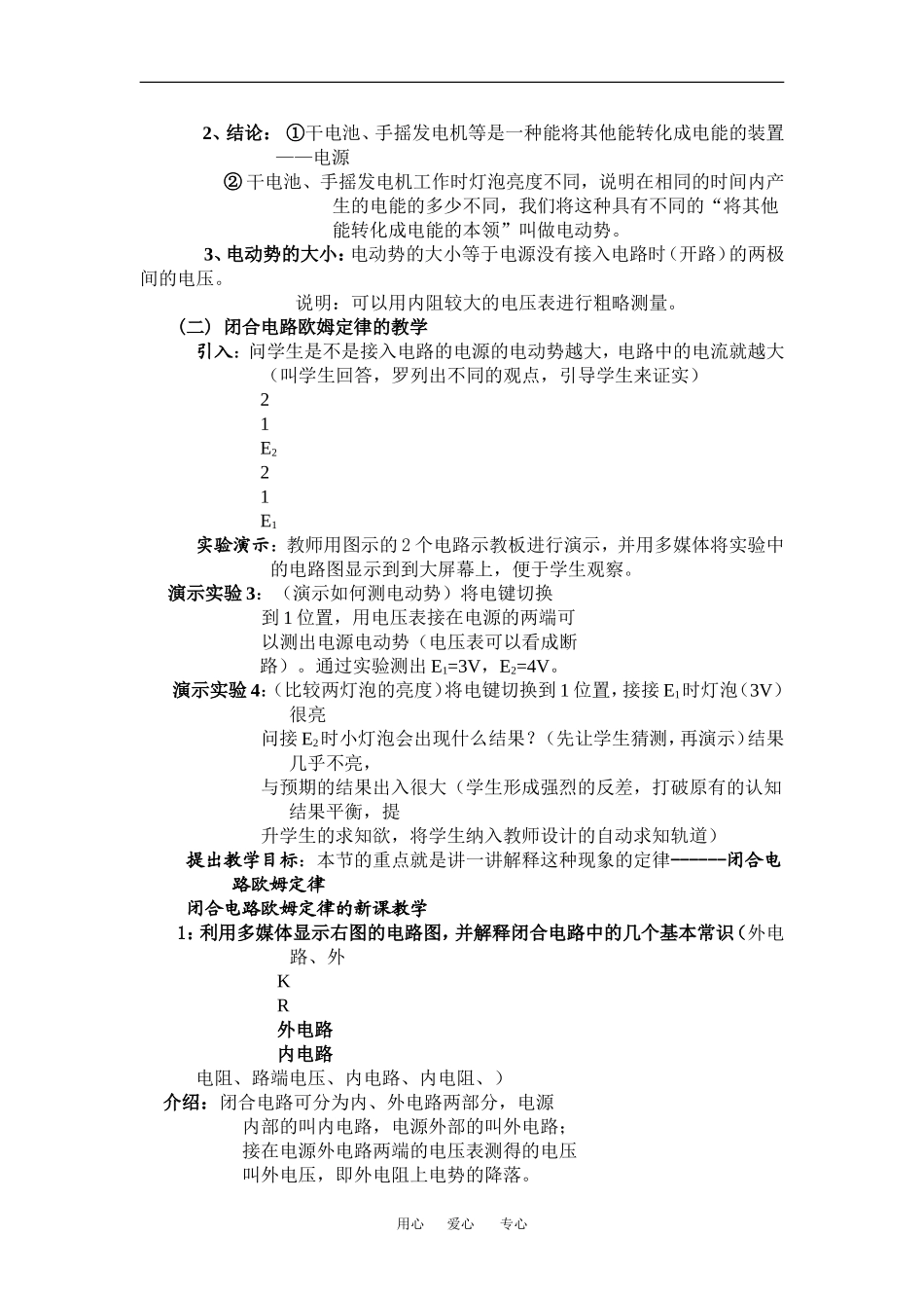
“闭合电路欧姆定律”教学设计一:学习任务分析 1:认知目标要求分析:了解电动势的概念;掌握闭合电路欧姆定律;理解路端电压与负载关系;会分析闭合电路中能量的转化。 2:学习能力目标分析:培养学生的观察能力和实验能力;培养学生的分析、总结能力;培养学生的探究能力;培养学生运用知识分析和解决实际问题的能力;培养学生用图象处理实验数据能力。3:情感态度目标求分析:培养学生实事求是的科学态度、学习科学的志趣、勇于探索未知世界的精神和团结协作的意识。二:教材内容分析1.教学大纲要求:电动势(A)、闭合电路欧姆定律(B)、路端电压与负载关系(B)、闭合电路中能量的转化(A)。2.教材的地位与作用:本节内容是恒定电流的这一章的重点,高中电流知识与初中电流知识的最大区别就在这一节,在整个电流知识体系中起着承上启下的作用。学好本节知识是学好高中电流知识基础。3.教材的重点与难点:对闭合电路欧姆定律的理解与运用是本节的重点;而电动势的概念和路端电压与电流(外电阻)的关系是本节的难点4.教材处理:由于本节内容较多,本节内容分两节来上,这节课主要讲电动势、闭合电路欧姆定律、路端电压与负载关系。第二节课主要讲解电路中的能量的转化问题与闭合电路欧姆定律的运用。三:学生特征分析: 1、知识基础分析:①掌握了用电压表测电压的方法;② 知道滑动变阻器的作用;③ 掌握了部分电路欧姆定律;④ 初步掌握了用图象处理数据的方法。2、学习能力分析:①学生的观察水平不断的提高,能够初步地、独立发现事物的本质及各个主要细节,发现事物的因果关系。② 具有初步的归纳重点,抓住问题本质的能力。③ 已经初步具备了基本地实验操作和实验观察能力。四:教学目标的确定: (一)知识目标1.知道电源的电动势等于电源没有接入电路时两极间的电压2.知道电源的电动势等于内、外电路上电势降落之和3.理解闭合电路欧姆定律的公式,知道各公式中各物理量的物理意义。4.会分析路端电压与电流(负载)的关系,并会用 U—I 图象表示。5.知道短路与断路时的路端电压与电流(二)能力目标1:会用闭合电路欧姆定律解决实际问题。2:提高学生的实验观察和操作能力。3:会用数学图象方法处理实验数据(三)情感目标用心 爱心 专心 1、培养学生热爱科学的,探究物理的兴趣 2、培养学生自主参与、自动获取物理知识的能力3、通过学生的分组实验培养学生的团结协作意识与团队精神。4:培养学生“发现问题...

1、当您付费下载文档后,您只拥有了使用权限,并不意味着购买了版权,文档只能用于自身使用,不得用于其他商业用途(如 [转卖]进行直接盈利或[编辑后售卖]进行间接盈利)。
2、本站所有内容均由合作方或网友上传,本站不对文档的完整性、权威性及其观点立场正确性做任何保证或承诺!文档内容仅供研究参考,付费前请自行鉴别。
3、如文档内容存在违规,或者侵犯商业秘密、侵犯著作权等,请点击“违规举报”。

碎片内容

高中物理闭合电路欧姆定律”教学设计人教版选修三

您可能关注的文档

文章天下+ 关注
实名认证
内容提供者

各种文档应有尽有

确认删除?
VIP
微信客服
  • 扫码咨询
会员Q群
  • 会员专属群点击这里加入QQ群
客服邮箱
回到顶部