电脑桌面
添加小米粒文库到电脑桌面
安装后可以在桌面快捷访问

医院预算管理制度(草案)VIP免费

医院预算管理制度(草案)_第1页
1/12
医院预算管理制度(草案)_第2页
2/12
医院预算管理制度(草案)_第3页
3/12
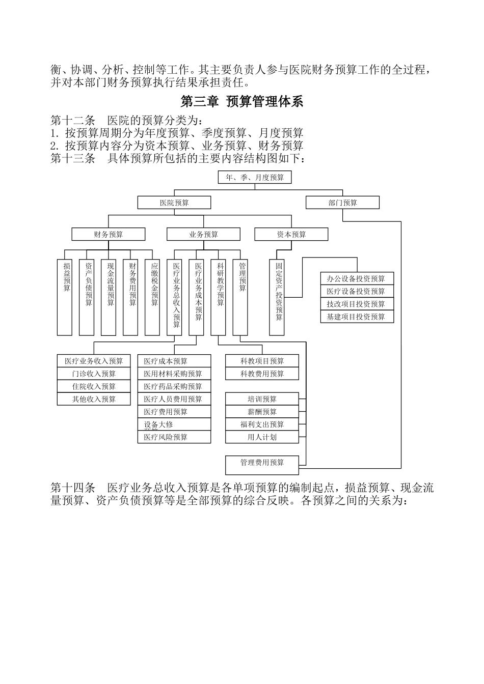
******医院预算管理制度(草案)目录第一章总则………………………………………………1第二章预算的组织机构…………………………………2第三章预算管理体系……………………………………4第四章预算的编制………………………………………5第五章预算的执行、调整………………………………13第六章预算的控制与分析………………………………14第七章预算的评价、考核与奖惩………………………18第八章附则………………………………………………19第一章总则第一条为提高医院的管理水平、工作效率和经济效益、增强各部门的计划组织和预算管理水平、合理控制财务支出、加强内部控制、实现医院的战略目标、构筑医院的核心竞争力、特制定本制度。第二条预算管理制度是根据医院的发展战略,以现金流量为重点,逐层分解相关指标,对各部门下达目标,全程管理其经营活动,并对其实现的业绩进行考核与评价的内部管理会计制度。第三条预算管理的目的在于以预算、控制、协调、考核为手段,管理服务于医院的发展和经济活动的全过程的控制,最终实现医院的战略目标。第四条预算管理体系是由预算及预算差异分析表格、预算制度和编制表格说明组成的,根据医院经济活动的前后衔接、相互关联、有序排列形成一套完整的报表体系,它体现了医院对未来经济活动的预测能力,通过实际经营结果与预算进行对比分析,可以对医院的经营活动实行过程控制,促进医院经营目标的完成。第五条本制度的主要内容包括:总则、预算的组织机构、预算管理体系、预算的编制、预算的执行、调整、预算的控制与分析、预算的评价、考核与奖惩和附则等。第六条预算按预算的长短分为年度预算和月度预算。1.本医院的年度预算期限为当年1月1日至次年12月31日,它是以医院的经营目标为依据,以医疗业务收支预算为起点,编制全年的医疗总收入、医疗总支出、资本性支出等预算,组成年度预算。年度预算总目标分解落实到每个月度,列出月度目标,便于月度检查,季度调整、以确保年度目标的实现。年度预算是制定月度目标的重要依据。2.月度预算的期限从当月1日至次月31日。根据年度预算和月度经营情况,编制月度资金预算,用于医院的资金平衡和费用管理。3.长期预算以医院未来3—5年的发展规划性预算,长期预算是制定短期预算的重要依据。第二章预算的组织结构第七条医院的预算管理组织机构包括医院预算管理委员会的预算专项会议、财务部门的预算分析会以及预算责任体系。第八条医院预算管理委员会是医院预算管理的最高机构,在预算组织机构中居于核心地位,以预算专项会议的形式审议或审查各项预算事项,听取预算实施结果的分析汇报。会议由医院院长主持,各副院长、职能部门负责人参加会议。财务部门为预算管理组织的常设部门,由其负责预算相关事项的日常处理和预算的整理、汇总、编制。第九条医院预算管理委员会在预算管理中的主要职责:1.组织医院有关部门论证并决定年度经营目标2.审定医院预算编制的指导原则、编制方法和程序3.组织召开质询会,对财务部门提交的各部门预算草案和医院整体预算草案提出质询,并就必要的修改与调整提出意见4.根据医院的经营目标,审批医院年度预算5.每季度末听取医院预算执行情况的汇报,审议各部门提出的预算调整方案6.定期检查和分析预算执行情况,听取财务部门及其他部门的汇报,提出改进意见,督促预算管理目标的实现第十条财务部门在预算管理中的职责1.根据医院的年度经营计划、制定、修改医院的预算政策、预算管理的具体措施和办法。2.参加有关预算的医院预算管理委员会,向其他部门传达预算的编制方针、程序、具体指导各部门的预算编制。3.根据预算的编制原则,平衡各部门的财务预算,制定医院的预算草案。4.召开各部门预算规划会议,讨论平衡预算,并报医院预算管理委员会审批。5.将最终确定的各部门预算,通知各部门执行,并且跟踪实际执行情况。6.预算执行完毕后,按要求及时形成预算执行反馈和差异分析报告,月度提交预算执行报告反馈给各部门,季度提交预算差异分析报告给医院预算管理委员会。7.初审各部门提出的预算调整方案。8.协助医院预算管理委员会协调,处理预算执行过程中出现的...

1、当您付费下载文档后,您只拥有了使用权限,并不意味着购买了版权,文档只能用于自身使用,不得用于其他商业用途(如 [转卖]进行直接盈利或[编辑后售卖]进行间接盈利)。
2、本站所有内容均由合作方或网友上传,本站不对文档的完整性、权威性及其观点立场正确性做任何保证或承诺!文档内容仅供研究参考,付费前请自行鉴别。
3、如文档内容存在违规,或者侵犯商业秘密、侵犯著作权等,请点击“违规举报”。

碎片内容

医院预算管理制度(草案)

文章天下+ 关注
实名认证
内容提供者

各种文档应有尽有

确认删除?
VIP
微信客服
  • 扫码咨询
会员Q群
  • 会员专属群点击这里加入QQ群
客服邮箱
回到顶部