电脑桌面
添加小米粒文库到电脑桌面
安装后可以在桌面快捷访问

中考化学试题汇编——碳和碳的氧化物

中考化学试题汇编——碳和碳的氧化物_第1页
1/26
中考化学试题汇编——碳和碳的氧化物_第2页
2/26
中考化学试题汇编——碳和碳的氧化物_第3页
3/26
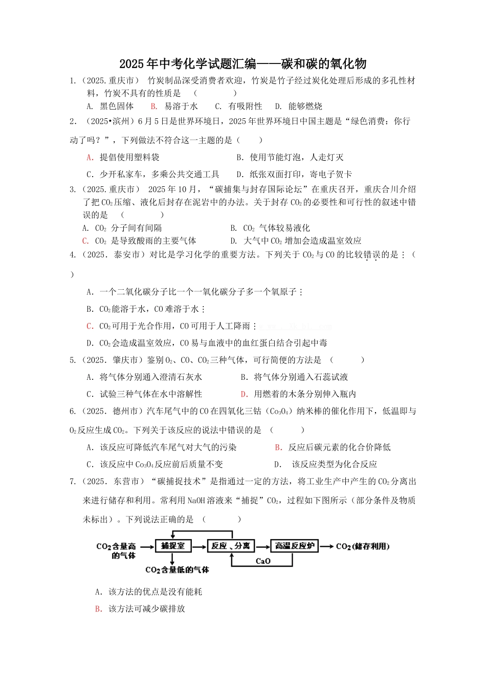
2025 年中考化学试题汇编——碳和碳的氧化物1.(2025.重庆市) 竹炭制品深受消费者欢迎,竹炭是竹子经过炭化处理后形成的多孔性材料,竹炭不具有的性质是 ( )A. 黑色固体 B. 易溶于水 C. 有吸附性 D. 能够燃烧2.(2025•滨州)6 月 5 日是世界环境日,2025 年世界环境日中国主题是“绿色消费:你行动了吗?”,下列做法不符合这一主题的是( ) A.提倡使用塑料袋 B.使用节能灯泡,人走灯灭 C.少开私家车,多乘公共交通工具 D.纸张双面打印,寄电子贺卡3.(2025.重庆市) 2025 年 10 月,“碳捕集与封存国际论坛”在重庆召开,重庆合川介绍了把 CO2压缩、液化后封存在泥岩中的办法。关于封存 CO2的必要性和可行性的叙述中错误的是 ( )A. CO2 分子间有间隔 B. CO2 气体较易液化C. CO2 是导致酸雨的主要气体 D. 大气中 CO2 增加会造成温室效应4.(2025.泰安市)对比是学习化学的重要方法。下列关于 CO2 与 CO 的比较错误的是( )A.一个二氧化碳分子比一个一氧化碳分子多一个氧原子B.CO2能溶于水,CO 难溶于水C.CO2可用于光合作用,CO 可用于人工降雨w ww . Xk b1. com D.CO2会造成温室效应,CO 易与血液中的血红蛋白结合引起中毒5.(2025.肇庆市)鉴别 O2、CO、CO2三种气体,可行简便的方法是 ( ) A.将气体分别通入澄清石灰水 B.将气体分别通入石蕊试液C.试验三种气体在水中溶解性 D.用燃着的木条分别伸入瓶内6.(2025.德州市)汽车尾气中的 CO 在四氧化三钴(Co3O4)纳米棒的催化作用下,低温即与O2反应生成 CO2。下列关于该反应的说法中错误的是 ( )A.该反应可降低汽车尾气对大气的污染 B.反应后碳元素的化合价降低 C.该反应中 Co3O4反应前后质量不变 D. 该反应类型为化合反应 7.(2025.东营市)“碳捕捉技术”是指通过一定的方法,将工业生产中产生的 CO2分离出来进行储存和利用。常利用 NaOH 溶液来“捕捉”CO2,过程如下图所示(部分条件及物质未标出)。下列说法正确的是 ( )A.该方法的优点是没有能耗B.该方法可减少碳排放C.整个过程中,只有一种物质可以循环利用D.“反应、分离”中,分离物质的基本操作是蒸发、结晶8.(2025.怀化市)下列说法不正确的是( )A.利用木炭的还原性由 CuO 冶炼铜B.天然金刚石是最硬的非金属单质,可制成钻石C.利用活性炭的稳定性来吸附冰箱中的异味D.利用石墨的导电性制造石墨...

1、当您付费下载文档后,您只拥有了使用权限,并不意味着购买了版权,文档只能用于自身使用,不得用于其他商业用途(如 [转卖]进行直接盈利或[编辑后售卖]进行间接盈利)。
2、本站所有内容均由合作方或网友上传,本站不对文档的完整性、权威性及其观点立场正确性做任何保证或承诺!文档内容仅供研究参考,付费前请自行鉴别。
3、如文档内容存在违规,或者侵犯商业秘密、侵犯著作权等,请点击“违规举报”。

碎片内容

中考化学试题汇编——碳和碳的氧化物

确认删除?
VIP
微信客服
  • 扫码咨询
会员Q群
  • 会员专属群点击这里加入QQ群
客服邮箱
回到顶部