电脑桌面
添加小米粒文库到电脑桌面
安装后可以在桌面快捷访问

第一届全国数控技能大赛数控铣工理论知识竞赛题VIP专享

第一届全国数控技能大赛数控铣工理论知识竞赛题_第1页
1/7
第一届全国数控技能大赛数控铣工理论知识竞赛题_第2页
2/7
第一届全国数控技能大赛数控铣工理论知识竞赛题_第3页
3/7
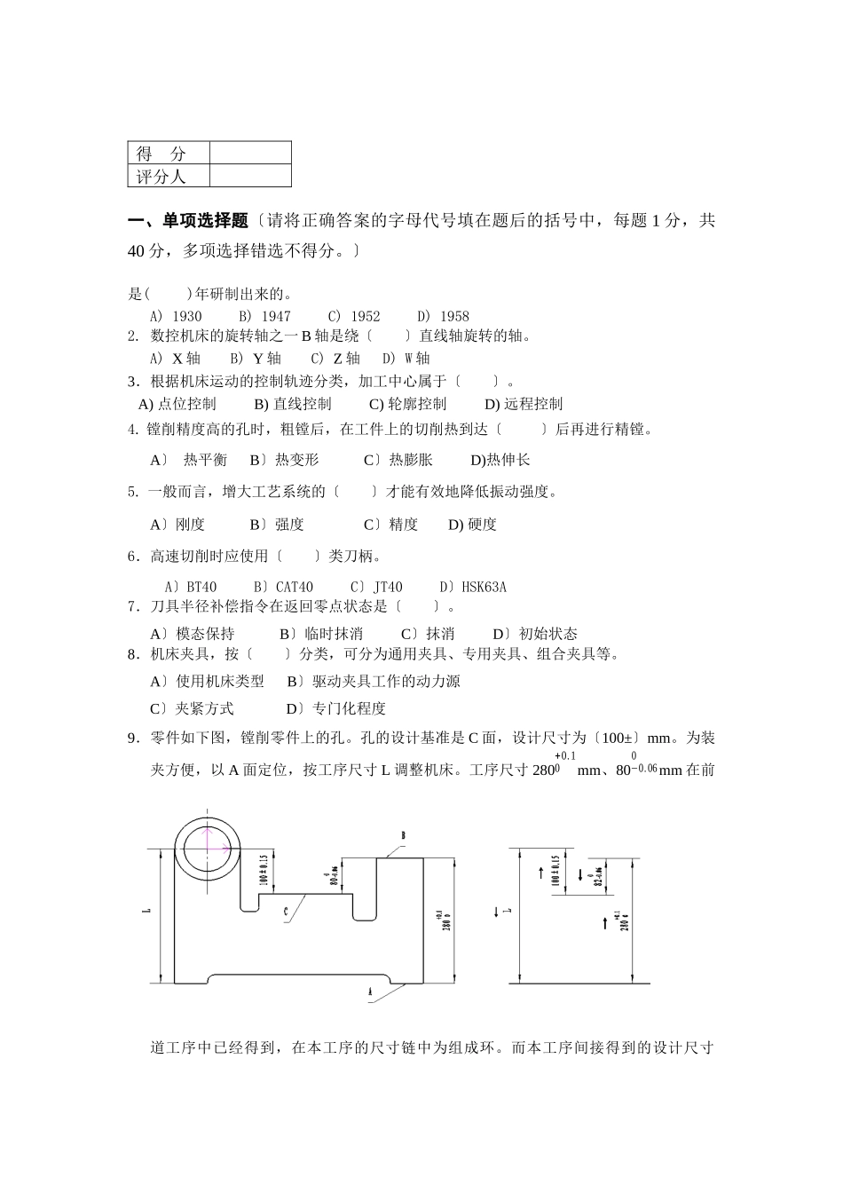
得 分评分人一、单项选择题〔请将正确答案的字母代号填在题后的括号中,每题 1 分,共40 分,多项选择错选不得分。〕是( )年研制出来的。A) 1930 B) 1947 C) 1952 D) 19582. 数控机床的旋转轴之一 B 轴是绕〔 〕直线轴旋转的轴。A) X 轴 B) Y 轴 C) Z 轴 D) W 轴3.根据机床运动的控制轨迹分类,加工中心属于〔 〕。 A) 点位控制 B) 直线控制 C) 轮廓控制 D) 远程控制4. 镗削精度高的孔时,粗镗后,在工件上的切削热到达〔 〕后再进行精镗。A〕 热平衡 B〕热变形 C〕热膨胀 D)热伸长5. 一般而言,增大工艺系统的〔 〕才能有效地降低振动强度。A〕刚度 B〕强度 C〕精度 D) 硬度6.高速切削时应使用〔 〕类刀柄。 A〕BT40 B〕CAT40 C〕JT40 D〕HSK63A7.刀具半径补偿指令在返回零点状态是〔 〕。A〕模态保持 B〕临时抹消 C〕抹消 D〕初始状态8.机床夹具,按〔 〕分类,可分为通用夹具、专用夹具、组合夹具等。A〕使用机床类型 B〕驱动夹具工作的动力源 C〕夹紧方式 D〕专门化程度9.零件如下图,镗削零件上的孔。孔的设计基准是 C 面,设计尺寸为〔100±〕mm。为装夹方便,以 A 面定位,按工序尺寸 L 调整机床。工序尺寸 2800+0.1mm、80−0.060mm 在前道工序中已经得到,在本工序的尺寸链中为组成环。而本工序间接得到的设计尺寸〔100±〕为尺寸链的封闭环,尺寸 80−0.060mm 和 L 为增环,2800+0.1mm 为减环,那么工序尺寸 L 及其公差应该为〔 〕A〕L = 300−0.15+0.15 B〕 L = 300−0.150 C〕 L = 3000+0.1 D〕 L = 300+0.01+0.1510.长 V 形架对圆柱定位,可限制工件的〔 〕自由度。 A〕二个 B〕三个 C〕四个 D〕五个 11.在磨一个轴套时,先以内孔为基准磨外圆,再以外圆为基准磨内孔,这是遵循〔 〕的原那么。 A〕基准重合 B〕基准统一 C〕自为基准 D〕互为基准12.将钢加热到发生相变的温度,保温一定时间,然后缓慢冷却到室温的热处理叫〔 〕。 A〕退火 B〕回火 C〕正火 D〕调质13.球头铣刀的球半径通常〔 〕加工曲面的曲率半径。A〕小于 B〕大于 C〕等于 D〕 A,B,C 都可以14.用水平仪检验机床导轨的直线度时,假设把水平仪放在导轨的右端;气泡向右偏 2 格;假设把水平仪放在导轨的左端,气泡向左偏 2 格,那么此导轨是( )状态。A〕中间凸 B〕中间凹 C〕不凸不凹 D〕扭曲 15.一般情况,制作金属切削刀...

1、当您付费下载文档后,您只拥有了使用权限,并不意味着购买了版权,文档只能用于自身使用,不得用于其他商业用途(如 [转卖]进行直接盈利或[编辑后售卖]进行间接盈利)。
2、本站所有内容均由合作方或网友上传,本站不对文档的完整性、权威性及其观点立场正确性做任何保证或承诺!文档内容仅供研究参考,付费前请自行鉴别。
3、如文档内容存在违规,或者侵犯商业秘密、侵犯著作权等,请点击“违规举报”。

碎片内容

第一届全国数控技能大赛数控铣工理论知识竞赛题

元素商铺+ 关注
实名认证
内容提供者

欢迎挑选合适的文档

确认删除?
VIP
微信客服
  • 扫码咨询
会员Q群
  • 会员专属群点击这里加入QQ群
客服邮箱
回到顶部