电脑桌面
添加小米粒文库到电脑桌面
安装后可以在桌面快捷访问

图片分析流程

图片分析流程_第1页
1/4
图片分析流程_第2页
2/4
图片分析流程_第3页
3/4
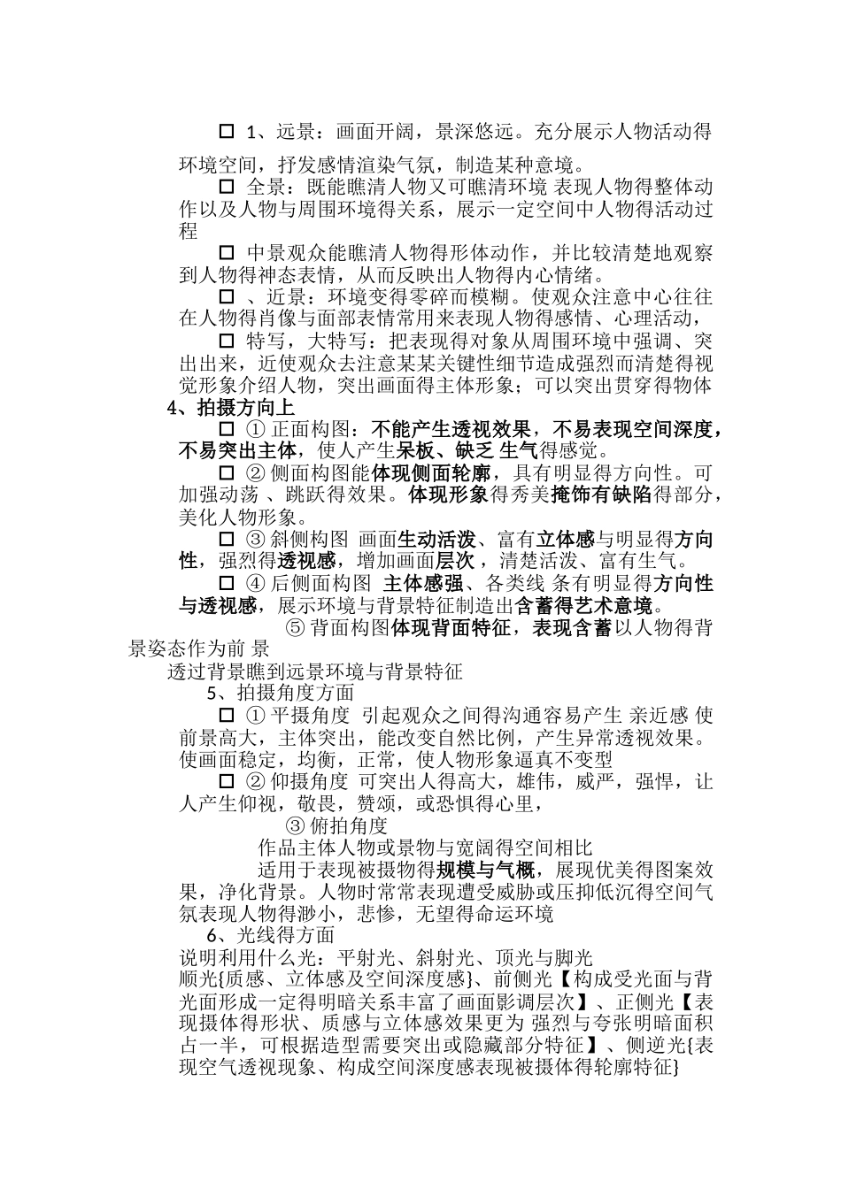
摄影就是借助于光线对客观对象进行描绘得视觉记录或表达方式,因此称为摄影,又称为光得绘画。造型艺术,透过真实得画面表达作者感情 ①影像得纪实性。②瞬间得长驻性。图片分析:1、对整个作品主题做一个分析:先说明主题表达得含义点明时代背景与特定得环境 2 、构图上分析 3、 拍摄距离景别方面 4、拍摄方向上 5、拍摄角度方面 6、光线得方面 7、影调方面 8、色彩方面 9、线条 10、做一个总结图片分析 1、对整个作品主题做一个分析:先说明主题表达得含义点明时代背景与特定得环境2、从突出主体方面分析(构图)构图上分析主体所处位置、长宽比例、透视与空间深度得处理、清楚程度得控制、色彩得配置、影调与线条得应用,气氛得喧染,利用 ①黄金分割构图② 水平线构图:平静、安宁、宽阔舒展得感觉③ 垂直线构图:重心稳定、庄严、肃穆得感觉④ 对角线构图:动感、上升、延展之势⑤S 型构图:优美而富于节奏变化⑥ 辐射型构图:强烈得扩张性、爆发力与动感⑦ 三角型构图:稳重、沉着、不可动摇⑧ 框架型构图:强烈得形式感、纵深感,对比手法上:大小对比 明暗对比 色彩对比 虚实对比 动静对比 井字构图人脸方向面积大找到胚体 说明作用:烘托主题 配角作用 主题位于中心正面动明显 胚体侧面静一定得虚幻 陪体在画面上与主体紧密关联帮助主体揭示主题,均衡画面起到对主体陪衬、烘托得效果,说明如何不喧宾夺主,破坏主体得表现列出背景:表示一种历史时代环境地理位置帮助更好得了解主题前景:点明一种特定得环境 突出主题人物深化作品主题3、 拍摄距离景别方面利用什么景别 1、远景:画面开阔,景深悠远。充分展示人物活动得环境空间,抒发感情渲染气氛,制造某种意境。 全景:既能瞧清人物又可瞧清环境 表现人物得整体动作以及人物与周围环境得关系,展示一定空间中人物得活动过程 中景观众能瞧清人物得形体动作,并比较清楚地观察到人物得神态表情,从而反映出人物得内心情绪。 、近景:环境变得零碎而模糊。使观众注意中心往往在人物得肖像与面部表情常用来表现人物得感情、心理活动,  特写,大特写:把表现得对象从周围环境中强调、突出出来,近使观众去注意某某关键性细节造成强烈而清楚得视觉形象介绍人物,突出画面得主体形象;可以突出贯穿得物体4、拍摄方向上 ① 正面构图:不能产生透视效果,不易表现空间深度,不易突出主体,使人产生呆板、缺乏 生气得感觉。 ② 侧...

1、当您付费下载文档后,您只拥有了使用权限,并不意味着购买了版权,文档只能用于自身使用,不得用于其他商业用途(如 [转卖]进行直接盈利或[编辑后售卖]进行间接盈利)。
2、本站所有内容均由合作方或网友上传,本站不对文档的完整性、权威性及其观点立场正确性做任何保证或承诺!文档内容仅供研究参考,付费前请自行鉴别。
3、如文档内容存在违规,或者侵犯商业秘密、侵犯著作权等,请点击“违规举报”。

碎片内容

图片分析流程

文旅传媒+ 关注
实名认证
内容提供者

传播文化,成就未来

确认删除?
VIP
微信客服
  • 扫码咨询
会员Q群
  • 会员专属群点击这里加入QQ群
客服邮箱
回到顶部