电脑桌面
添加小米粒文库到电脑桌面
安装后可以在桌面快捷访问

基于sockett和plc的远程控制系统本科学位论文

基于sockett和plc的远程控制系统本科学位论文_第1页
1/40
基于sockett和plc的远程控制系统本科学位论文_第2页
2/40
基于sockett和plc的远程控制系统本科学位论文_第3页
3/40
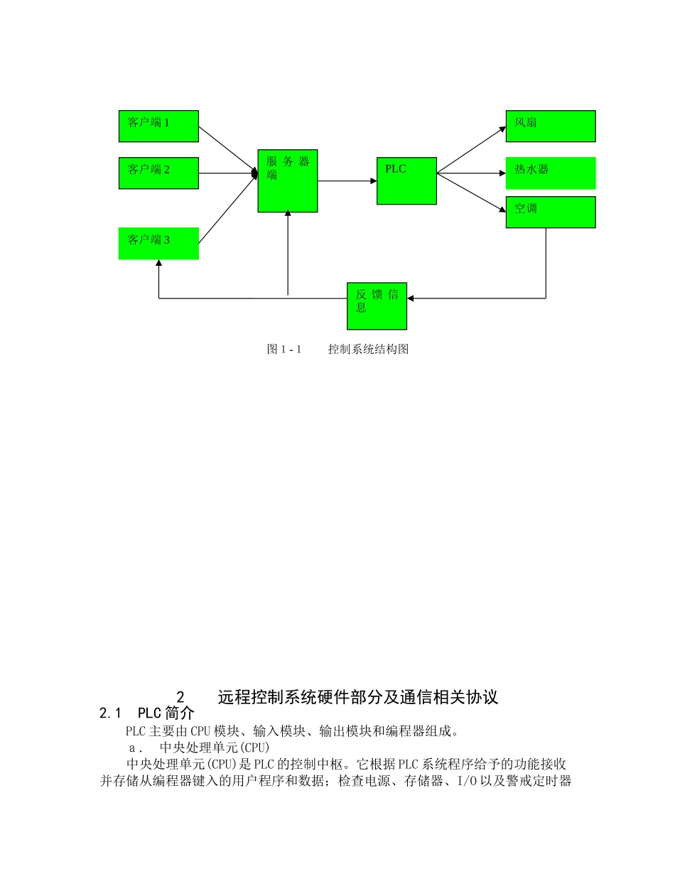
1 引言随着 Internet 的普及和远程控制策略的完善,基于 Internet 的远程控制成为可能。基于公众网络(Internet)的远程控制通过廉价的 TCP/IP 和 Ethernet 连接克服了工业网络的弊端,大大降低了网络的建设与维护成本,提高了已有设备的利用效率和联合生产能力,并广泛地延伸人类的工作空间。目前国际上已经成功地应用于远程机器人控制,满足在空间、海洋和医学显微环境中的特别需求[3]。 Ferrel 于 1965 就提出了在网络控制中时变的网络时延问题。华盛顿大学的T.J.Tarn 教授与 K.Brady 是基于 Internet 机器人远程控制第一人。Wakita 等人提出“智能化监视”远程机器人控制系统,指出低带宽、需求的重要性。Bejczy 等人提出远程控制中“虚拟机器人”的概念。Kuk-Hyun Han 等人进行机器人系统在KAIST 与 UC Davis 之间的 Internet 远程控制实验,使用由 Java 语言编制的 GUI 监视机器人的状态。Ren C. Luo 等人实现了简单迷宫中多障碍存在条件下机器人自动路径寻优,该实现是远程控制与智能控制两种先进控制手段的典型结合。Rovetta 等人使用优化的通讯媒介混合进行远程外科手术。德国空间讨论项目——ROTEX 系统是公认的网络远程控制成功范例。它采纳多个超前 Kalman 滤波器作预测,1993 年装备于哥伦比亚航天飞机上。目前在国内还没有对基于 Internet 的网络远程控制的系统性讨论[4]。原来的基于公用电话网的远程控制系统[6],虽然实现了双向传输,但是传送/接受速率太低。基于无线寻呼网络为基础的远程控制系统虽然传输速率较高,但只能单项传输,不能进行反馈。公用电话网和无线寻呼网,还由于网络覆盖情况等限制,不能应用到家庭。本文设计的基于 socket 和 plc 的远程控制系统,克服了以上两个网络的缺陷。本文在 Winsock 的基础上采纳 TCP/IP 传输控制协议来完成数据的远程通信。由于 TCP/IP 协议组是为跨越局域网和广域网环境的大规模互联网设计的,因此,利用因特网为传输媒介,满足了远程控制系统应用到家庭上时,对网络覆盖范围的需求。另外,由于控制信息在因特网上传输时具有较快的速率,因此可以实现实时监控和实时控制。本系统在因特网上还可以实现信息反馈,使系统更加稳定、健全,实现一个完整的远程控制系统。用 PLC 作为本系统的可编程控制器,是因为 PLC 可以通过通信联网与服务器相连,实现分散控制,集中管理。PLC 内有成百上千个可供使用的编程元件,有很强的...

1、当您付费下载文档后,您只拥有了使用权限,并不意味着购买了版权,文档只能用于自身使用,不得用于其他商业用途(如 [转卖]进行直接盈利或[编辑后售卖]进行间接盈利)。
2、本站所有内容均由合作方或网友上传,本站不对文档的完整性、权威性及其观点立场正确性做任何保证或承诺!文档内容仅供研究参考,付费前请自行鉴别。
3、如文档内容存在违规,或者侵犯商业秘密、侵犯著作权等,请点击“违规举报”。

碎片内容

基于sockett和plc的远程控制系统本科学位论文

一帆文传+ 关注
实名认证
内容提供者

欢迎光临店铺,各类公文供您挑选。

确认删除?
VIP
微信客服
  • 扫码咨询
会员Q群
  • 会员专属群点击这里加入QQ群
客服邮箱
回到顶部