电脑桌面
添加小米粒文库到电脑桌面
安装后可以在桌面快捷访问

(新课改省份专用)高考物理一轮复习 第六章 第1节 动量定理学案(含解析)-人教版高三全册物理学案

(新课改省份专用)高考物理一轮复习 第六章 第1节 动量定理学案(含解析)-人教版高三全册物理学案_第1页
1/9
(新课改省份专用)高考物理一轮复习 第六章 第1节 动量定理学案(含解析)-人教版高三全册物理学案_第2页
2/9
(新课改省份专用)高考物理一轮复习 第六章 第1节 动量定理学案(含解析)-人教版高三全册物理学案_第3页
3/9
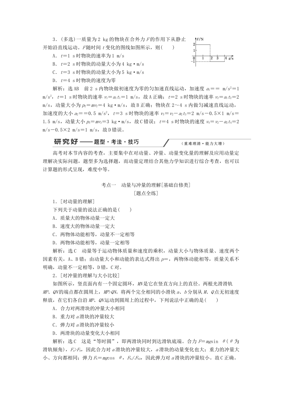
动量与动量守恒定律新课程标准核心知识提炼1.通过实验和理论推导,理解动量定理和动量守恒定律,能用其解释生活中的有关现象。知道动量守恒定律的普适性。2.探究并了解物体弹性碰撞和非弹性碰撞的特点。定量分析一维碰撞问题并能解释生产生活中的弹性碰撞和非弹性碰撞现象。3.体会用守恒定律分析物理问题的方法,体会自然界的和谐与统一。动量定理动量守恒定律弹性碰撞和非弹性碰撞实验:验证动量守恒定律第 1 节 动量定理 一、动量1.定义:物体的质量和速度的乘积。2.表达式:p=。3.单位:kg·m/s。4.标矢性:动量是矢量,其方向和速度方向相同。二、动量定理1.冲量(1)定义:力和力的作用时间的乘积。(2)表达式:I=Ft。(3)单位:N·s。(4)标矢性:冲量是矢量,恒力冲量的方向与力的方向相同。2.动量定理(1)内容:物体在一个过程始末的动量变化量等于它在这个过程中所受力的冲量。(2)表达式:Ft=m v ′ - m v 。[深化理解]1.动量变化量也是矢量,其方向与速度变化量的方向相同。 2.力与物体运动方向垂直时,该力不做功,但该力的冲量不为零。3.某个力的冲量与物体的运动状态及其是否受其他力无关。4.动量定理是矢量方程,列方程时应选取正方向,且力和速度必须选同一正方向。[基础自测]一、判断题(1)动量越大的物体,其速度越大。(×)(2)物体的动量越大,其惯性也越大。(×)(3)物体所受合力不变,则动量也不改变。(×)(4)物体沿水平面运动时,重力不做功,其冲量为零。(×)(5)物体所受合外力的冲量的方向与物体末动量的方向相同。(×)(6)物体所受合外力的冲量方向与物体动量变化的方向是一致的。(√)二、选择题1.(2018·全国卷 Ⅰ )高铁列车在启动阶段的运动可看作初速度为零的匀加速直线运动。在启动阶段,列车的动能( )A.与它所经历的时间成正比B.与它的位移成正比C.与它的速度成正比D.与它的动量成正比解析:选 B 动能 Ek=mv2,与速度的平方成正比,故 C 错误。速度 v=at,可得 Ek=ma2t2,与经历的时间的平方成正比,故 A 错误。根据 v2=2ax,可得 Ek=max,与位移成正比,故 B 正确。动量 p=mv,可得 Ek=,与动量的平方成正比,故 D 错误。2.[沪科版选修 3-5 P10 T3]质量为 5 kg 的小球以 5 m/s 的速度竖直落到地板上,随后以 3 m/s 的速度反向弹回,若取竖直向下的方向为正方向,则小球动量的变化为( )A.10 kg·m/s B.-10 kg·m/sC.40 kg·m/s D.-40 kg·...

1、当您付费下载文档后,您只拥有了使用权限,并不意味着购买了版权,文档只能用于自身使用,不得用于其他商业用途(如 [转卖]进行直接盈利或[编辑后售卖]进行间接盈利)。
2、本站所有内容均由合作方或网友上传,本站不对文档的完整性、权威性及其观点立场正确性做任何保证或承诺!文档内容仅供研究参考,付费前请自行鉴别。
3、如文档内容存在违规,或者侵犯商业秘密、侵犯著作权等,请点击“违规举报”。

碎片内容

(新课改省份专用)高考物理一轮复习 第六章 第1节 动量定理学案(含解析)-人教版高三全册物理学案

您可能关注的文档

文章天下+ 关注
实名认证
内容提供者

各种文档应有尽有

相关文档

确认删除?
VIP
微信客服
  • 扫码咨询
会员Q群
  • 会员专属群点击这里加入QQ群
客服邮箱
回到顶部