电脑桌面
添加小米粒文库到电脑桌面
安装后可以在桌面快捷访问

元件及PCB丝印极性认识

元件及PCB丝印极性认识_第1页
1/14
元件及PCB丝印极性认识_第2页
2/14
元件及PCB丝印极性认识_第3页
3/14
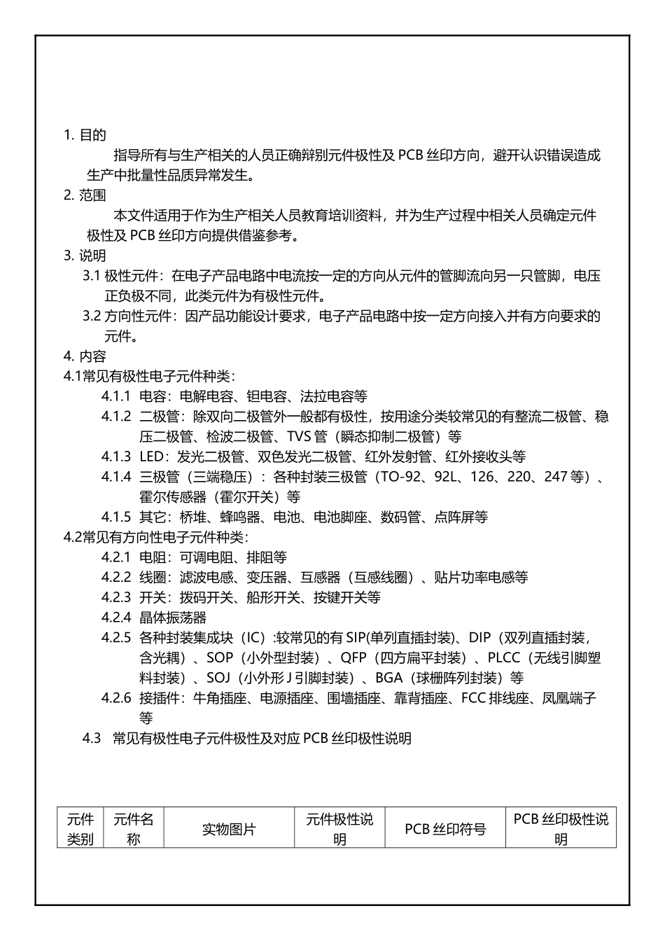
元件及 PCB 丝印极性认识(13 页)Good is good, but better carries it.精益求精,善益求善。1. 目的指导所有与生产相关的人员正确辩别元件极性及 PCB 丝印方向,避开认识错误造成生产中批量性品质异常发生。2. 范围本文件适用于作为生产相关人员教育培训资料,并为生产过程中相关人员确定元件极性及 PCB 丝印方向提供借鉴参考。3. 说明3.1 极性元件:在电子产品电路中电流按一定的方向从元件的管脚流向另一只管脚,电压正负极不同,此类元件为有极性元件。3.2 方向性元件:因产品功能设计要求,电子产品电路中按一定方向接入并有方向要求的元件。4. 内容4.1常见有极性电子元件种类:4.1.1 电容:电解电容、钽电容、法拉电容等4.1.2 二极管:除双向二极管外一般都有极性,按用途分类较常见的有整流二极管、稳压二极管、检波二极管、TVS 管(瞬态抑制二极管)等4.1.3 LED:发光二极管、双色发光二极管、红外发射管、红外接收头等4.1.4 三极管(三端稳压):各种封装三极管(TO-92、92L、126、220、247 等)、霍尔传感器(霍尔开关)等4.1.5 其它:桥堆、蜂鸣器、电池、电池脚座、数码管、点阵屏等4.2常见有方向性电子元件种类:4.2.1 电阻:可调电阻、排阻等4.2.2 线圈:滤波电感、变压器、互感器(互感线圈)、贴片功率电感等4.2.3 开关:拨码开关、船形开关、按键开关等4.2.4 晶体振荡器4.2.5 各种封装集成块(IC):较常见的有 SIP(单列直插封装)、DIP(双列直插封装,含光耦)、SOP(小外型封装)、QFP(四方扁平封装)、PLCC(无线引脚塑料封装)、SOJ(小外形 J 引脚封装)、BGA(球栅阵列封装)等4.2.6 接插件:牛角插座、电源插座、围墙插座、靠背插座、FCC 排线座、凤凰端子等4.3常见有极性电子元件极性及对应 PCB 丝印极性说明元件类别元件名称实物图片元件极性说明PCB 丝印符号PCB 丝印极性说明电容直插电解电容阴影部分带“—”标识一侧为负极丝印符号中“+”表示正极,斜线阴影端表示负极元件类别元件名称实物图片元件极性说明PCB 丝印符号PCB 丝印极性说明电容直插电解电容阴影部分带“—”标识一侧为负极丝印符号中小扇形一端为负极(左图红色圈)丝印符号中有两条线一端为负极(左图红色圈)丝印符号中边缘有黑色阴影一端为负极(左图红色圈)贴片电解电容元件本体上部黑色阴影一侧为负极丝印缺角对应元件本体下端缺角一般标示为正极插件钽电容1.元件本体标有“+”为正极2.长脚一侧为正...

1、当您付费下载文档后,您只拥有了使用权限,并不意味着购买了版权,文档只能用于自身使用,不得用于其他商业用途(如 [转卖]进行直接盈利或[编辑后售卖]进行间接盈利)。
2、本站所有内容均由合作方或网友上传,本站不对文档的完整性、权威性及其观点立场正确性做任何保证或承诺!文档内容仅供研究参考,付费前请自行鉴别。
3、如文档内容存在违规,或者侵犯商业秘密、侵犯著作权等,请点击“违规举报”。

碎片内容

元件及PCB丝印极性认识

您可能关注的文档

一帆文传+ 关注
实名认证
内容提供者

欢迎光临店铺,各类公文供您挑选。

确认删除?
VIP
微信客服
  • 扫码咨询
会员Q群
  • 会员专属群点击这里加入QQ群
客服邮箱
回到顶部