电脑桌面
添加小米粒文库到电脑桌面
安装后可以在桌面快捷访问

地下室自粘防水卷材施工方案

地下室自粘防水卷材施工方案_第1页
1/11
地下室自粘防水卷材施工方案_第2页
2/11
地下室自粘防水卷材施工方案_第3页
3/11
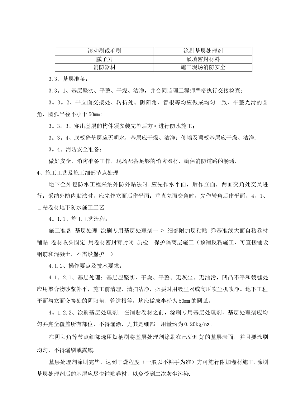
1、编制依据1。1、《地下工程防水技术法律规范》GB50108-281.2、《地下防水工程质量验收法律规范》GB50208-222、工程概况本工程地下室防水工程采纳两层 3。0mm 厚 SAM—930 1 型自粘防水卷材。底板及外墙做法如下图:3、施工条件3.1、材料准备:3.1.1、防水主材:“雨虹”牌 3。0mm 厚 S AM-930 1 型自粘防水卷材.3。1。2、防水辅材:BPS-201 环保型基层处理剂、BSR-242 沥青基密封膏、材、镀锌收压条及固定螺钉3.2、施工机具准备:包括清理基层用工具,卷材铺贴用施工机具和辅助加热专用机具,必须配备的机具。机具名称用途吹风机清除基层灰尘电热风焊枪卷材搭接处受灰尘污染后处理用或特别部位加强粘合用手持压辊卷材使压粘结手持压轮特别部位密闭粘合小平铲清理基层用扫帚清扫卷层用卷尺30 米长,度量尺寸盒尺3 米长,度量尺寸剪刀裁剪卷材用壁纸刀裁剪卷材用弹线盒弹基准线用基础附加层专用卷墙护保久永砌砖钢筋混凝土结枸底板2.0mm 自粘卷材 1.5mm 自粘盖,材——板防水做大样砖砌永久保护墙钢筋混凝土结构侧墙BPS-201 混凝土基层处理1.5mm 自粘卷材3.3、基层准备:3.3。1、基层坚实、平整、干燥、洁净,并会同监理工程师严格执行交接检查;3。3。2、平立面交接处、转折处、阴阳角、管根等均应做成均匀一致、平整光滑的圆角,圆弧半径不小于 50mm;3。3。3、穿出基层的构件须安装完毕后方可进行防水施工;3。3。4、底板砼垫层应无明水,基层应干燥、洁净;侧墙及顶板基层应干燥、洁净.3。4、消防安全准备:做好安全、消防准备工作,现场配备足够的消防器材,确保消防道路的畅通.4、施工工艺及施工细部节点处理地下全外包防水工程采纳外防外贴法时,应先作水平面,后作立面,两面交角处交叉进行;采纳外防内贴法时,应先作立面后作平面;垂直立面交角时,先作转角后作平面。4。1、自粘卷材地下防水施工工艺4。1.1、施工工艺流程:施工准备 基层处理 涂刷专用基层处理剂一> 细部附加层粘贴 弹基准线大面自粘卷材铺贴 卷材收头固定 用卷材密封膏封闭 质检一保护隔离层施工(预铺反粘施工,可直接铺设钢筋和混凝土,不需设保护层)4.1.2、操作要点及技术要求:4.1。2.1、基层处理:基层应坚实、干燥、平整、无灰尘、无油污,凹凸不平和裂缝处应用聚合物砂浆补平,施工前清理、清扫洁净,必要时用吸尘器或高压吹尘机吹净。地下工程平面与立面交接处的阴阳角、管道根等,均应做成半径为 50mm 的圆弧。4。1.2.2、涂刷基层...

1、当您付费下载文档后,您只拥有了使用权限,并不意味着购买了版权,文档只能用于自身使用,不得用于其他商业用途(如 [转卖]进行直接盈利或[编辑后售卖]进行间接盈利)。
2、本站所有内容均由合作方或网友上传,本站不对文档的完整性、权威性及其观点立场正确性做任何保证或承诺!文档内容仅供研究参考,付费前请自行鉴别。
3、如文档内容存在违规,或者侵犯商业秘密、侵犯著作权等,请点击“违规举报”。

碎片内容

地下室自粘防水卷材施工方案

您可能关注的文档

确认删除?
VIP
微信客服
  • 扫码咨询
会员Q群
  • 会员专属群点击这里加入QQ群
客服邮箱
回到顶部