电脑桌面
添加小米粒文库到电脑桌面
安装后可以在桌面快捷访问

心脏二尖瓣合并主动脉瓣人工瓣替换及三尖瓣手术临床路径表单

心脏二尖瓣合并主动脉瓣人工瓣替换及三尖瓣手术临床路径表单_第1页
1/4
心脏二尖瓣合并主动脉瓣人工瓣替换及三尖瓣手术临床路径表单_第2页
2/4
心脏二尖瓣合并主动脉瓣人工瓣替换及三尖瓣手术临床路径表单_第3页
3/4
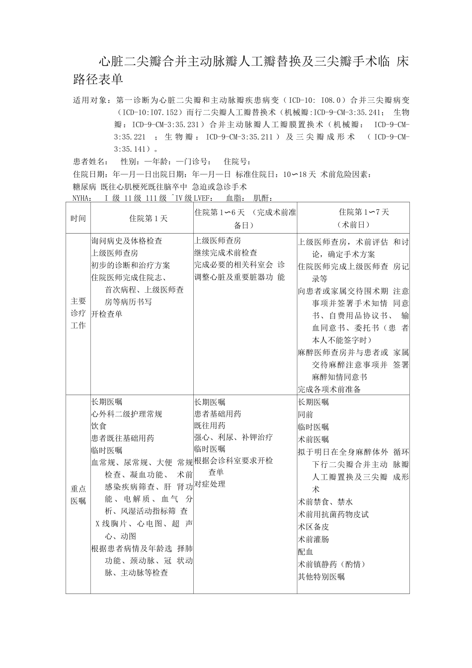
心脏二尖瓣合并主动脉瓣人工瓣替换及三尖瓣手术临 床路径表单适用对象:第一诊断为心脏二尖瓣和主动脉瓣疾患病变(ICD-10: I08.0)合并三尖瓣病变 (ICD-10:I07.152)而行二尖瓣人工瓣替换术(机械瓣:ICD-9-CM-3:35.241; 生物瓣:ICD-9-CM-3:35.231)合并主动脉瓣人工瓣膜置换术(机械瓣: ICD-9-CM-3:35.221 ; 生 物 瓣 : ICD-9-CM-3:35.211 ) 及 三 尖 瓣 成 形 术 ( ICD-9-CM-3:35.141)。患者姓名: 性别:—年龄:—门诊号: 住院号: 住院日期:年—月—日出院日期:年—月—日 标准住院日:10〜18 天 术前危险因素:糖尿病 既往心肌梗死既往脑卒中 急迫或急诊手术NYHA: I 级 11 级 111 级 ^IV 级 LVEF: 血脂: 肌酐:时间住院第 1 天住院第 1〜6 天 (完成术前准备日)住院第 1〜7 天(术前日)主要诊疗工作询问病史及体格检查上级医师查房初步的诊断和治疗方案住院医师完成住院志、首次病程、上级医师查房等病历书写开检查单上级医师查房继续完成术前检查完成必要的相关科室会 诊调整心脏及重要脏器功 能上级医师查房,术前评估 和讨论,确定手术方案住院医师完成上级医师查 房记录等向患者或家属交待围术期 注意事项并签署手术知情 同意书、自费用品协议书、 输血同意书、委托书(患 者本人不能签字时)麻醉医师查房并与患者或 家属交待麻醉注意事项并 签署麻醉知情同意书完成各项术前准备重点医嘱长期医嘱心外科二级护理常规饮食患者既往基础用药临时医嘱血常规、尿常规、大便 常规检查、凝血功能、 术前感染疾病筛查、肝 肾功能 、 电 解 质 、 血 气 分析、风湿活动指标筛 查 X 线胸片、心电图、超 声心、动图根据患者病情及年龄选 择肺功能、颈动脉、冠 状动脉、主动脉等检查长期医嘱患者基础用药既往用药强心、利尿、补钾治疗临时医嘱根据会诊科室要求开检查单对症处理长期医嘱同前临时医嘱术前医嘱拟于明日在全身麻醉体外 循环下行二尖瓣合并主动 脉瓣人工瓣置换及三尖瓣 成形术术前禁食、禁水术前用抗菌药物皮试术区备皮术前灌肠配血术前镇静药(酌情)其他特别医嘱主要护理工作入院宣教(环境、设施、 人员等)入院护理评估(营养状 况、性格变化等)病史询问,相应查体联系相关检查术前实验室检查必要的相关科室会诊调整心脏及重要脏器功能□汇总检查结果完成术前评估术前宣教(提醒患者按时禁水等)□完成术前准备(备皮等)病情变异记...

1、当您付费下载文档后,您只拥有了使用权限,并不意味着购买了版权,文档只能用于自身使用,不得用于其他商业用途(如 [转卖]进行直接盈利或[编辑后售卖]进行间接盈利)。
2、本站所有内容均由合作方或网友上传,本站不对文档的完整性、权威性及其观点立场正确性做任何保证或承诺!文档内容仅供研究参考,付费前请自行鉴别。
3、如文档内容存在违规,或者侵犯商业秘密、侵犯著作权等,请点击“违规举报”。

碎片内容

心脏二尖瓣合并主动脉瓣人工瓣替换及三尖瓣手术临床路径表单

您可能关注的文档

确认删除?
VIP
微信客服
  • 扫码咨询
会员Q群
  • 会员专属群点击这里加入QQ群
客服邮箱
回到顶部