电脑桌面
添加小米粒文库到电脑桌面
安装后可以在桌面快捷访问

基于光纤通信的简易有线电报机的实现 电子信息专业VIP免费

基于光纤通信的简易有线电报机的实现 电子信息专业_第1页
1/109
基于光纤通信的简易有线电报机的实现 电子信息专业_第2页
2/109
基于光纤通信的简易有线电报机的实现 电子信息专业_第3页
3/109
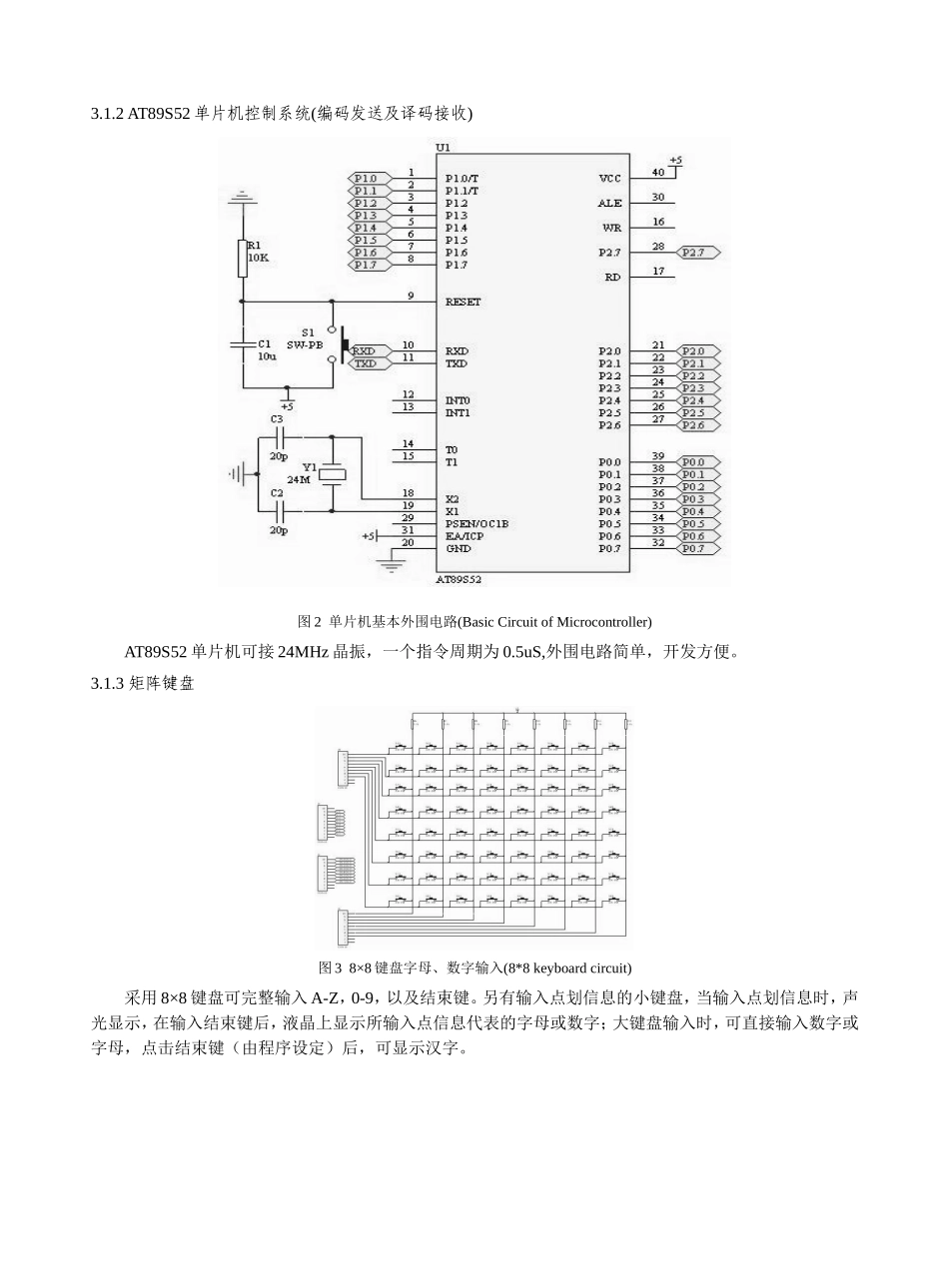
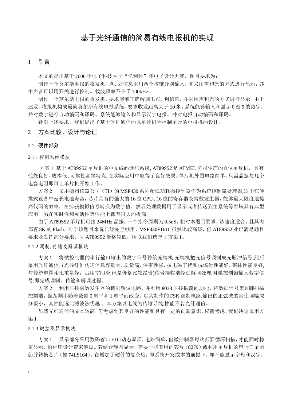
1基于光纤通信的简易有线电报机的实现1引言本文的提出基于2006年电子科技大学“亿利达”杯电子设计大赛,题目要求为:制作一个莫尔斯电报的收发机,点、划信息采用两个按键分别输入,并采用声和光的方式进行显示,其中声音可以用开关进行控制。载波频率不小于100kHz。制作一个莫尔斯电报的收发机,要求能够正确解调出点、划信息,并采用声和光的方式进行显示。由上述发、收报机构成最简莫尔斯有线电报系统,要求收发距离大于10米。系统能够输入和显示0至9的数字,并对数字进行自动编码和译码。系统能够输入和显示汉字电报,并对电报自动编码和译码。针对上述要求,我们提出了基于光纤通信的以单片机为控制单元的电报机的设计。2方案比较、设计与论证2.1硬件部分2.1.1控制系统模块方案1基于AT89S52单片机的电文编码译码系统,AT89S52是ATMEL公司生产的8位单片机,具有性能良好、成本低、可靠性高等特点,在实际应用中取得了良好效果。单片机外围电路简单,只需晶振与几个电容电阻即可让单片机开始工作。方案2采用德州仪器公司(TI)的MSP430系列超低功耗微控制器作为系统控制微处理器,适于在便携式设备中延长电池寿命,芯片具有的强大的16位CPU、16位的寄存器及常数发生器,能够最大限度地提高代码的效率,在捕获模拟信号转换为数字值、然后处理数据用于显示或者传送到主系统等领域具有典型应用。另在实时性和灵活性等性能上都有很大的提高。由于AT89S52单片机可接24MHz晶振,一个指令周期为0.5uS。相对本题目要求,该速度适合。且其内部有8K的Flash,对于该题目来说已经完全够用,MSP430F1610虽然比较高级,但AT89S52业已满足题目要求及发挥部分要求,且AT89S52价格较低,所以我们选择了方案1。2.1.2调制,传输及解调模块方案1将微控制器的串行输口输出的数字信号传给光端机,光端机把光信号调制成光脉冲信号,然后采用光纤通信,(光导纤维传送信息容量大,质量高,保密性强,抗电磁干扰和抗辐射性能好,整体性能良好,与传统电缆相比重量轻,占用空间少,但是价格比较昂贵)信号接收端经过解调处理,对微控制器输入数字信号,即完成调制、传输和解调过程。方案2利用压控函数发生器的调制解调电路,并利用8038压控振荡的功能,将数据信号第8脚扫描控制端,振荡频率随着数据0电平和1电平而改变。以其制作的FSK调制电路,输出的正弦波的寄生调幅成分极小,其性能远比滤波法优越。本方案以电线为传输导线,性能不若光纤通信。虽然光纤通信的成本较高,但考虑到其良好的性能和具有一定的创新意识,权衡考虑,我们决定采用方案12.1.3键盘及显示模块方案1显示部分采用数码管(LED)动态显示,电路简单,但微控制器每次都要循环扫描,才能同时稳定显示,给程序设计带来麻烦。若结合静态显示,需要一些专用的芯片(8279)或利用单片机的串行口采用船并转换芯片(如74LS164),在增加了硬件的复杂度,即系统开发成本的前提下,却不能显示字母和汉字,1对发挥部分造成了限制。键盘输入采用点、划输入,另加一确认键,即仅提供一小键盘输入。方案2采用液晶显示器(LCD)显示,虽然成本也较高,相对其能显示汉字和所有的字母的功能它具有体积小、功耗低、清晰度好等优点。键盘输入采用8×8矩阵键盘,可以完成输入字母\数字,字符的任务。为了顺利完成题目的要求,我们选择方案2。2.2软件部分方案1采用汇编语言。对硬件可直接操作,生成代码小,人机对话效果好,易于实现单片机的简单操作。但实现复杂数学运算较困难。方案2采用C语言。C语言直接操作硬件效果不佳,生成代码较长,编译软件不能很好的按我们预期的编译,不易找出错误。但C语言很容易实现各种复杂算法。由于该题目并不涉及到复杂的数学运算,故汇编语言和C语言并没有太大的优劣区分,根据我们的擅长我们选择方案1,采用汇编语言进行程序设计。3系统方案的具体设计与实现3.1硬件部分3.1.1系统框图图1总系统框图设定(TheDiagramofSystem)以双AT89S52为控制核心,并配以双键盘输入、液晶静态显示,使CPU有足够的时间做算法数据处理且可各自外接声光显示电路。3.1.2AT89S52单片机控制系统(编码发送及译码接收)图2单片机基本外围电路(BasicCircuitofMicr...

1、当您付费下载文档后,您只拥有了使用权限,并不意味着购买了版权,文档只能用于自身使用,不得用于其他商业用途(如 [转卖]进行直接盈利或[编辑后售卖]进行间接盈利)。
2、本站所有内容均由合作方或网友上传,本站不对文档的完整性、权威性及其观点立场正确性做任何保证或承诺!文档内容仅供研究参考,付费前请自行鉴别。
3、如文档内容存在违规,或者侵犯商业秘密、侵犯著作权等,请点击“违规举报”。

碎片内容

基于光纤通信的简易有线电报机的实现 电子信息专业

文章天下+ 关注
实名认证
内容提供者

各种文档应有尽有

确认删除?
VIP
微信客服
  • 扫码咨询
会员Q群
  • 会员专属群点击这里加入QQ群
客服邮箱
回到顶部