电脑桌面
添加小米粒文库到电脑桌面
安装后可以在桌面快捷访问

企业IT信息部职责

企业IT信息部职责_第1页
1/7
企业IT信息部职责_第2页
2/7
企业IT信息部职责_第3页
3/7
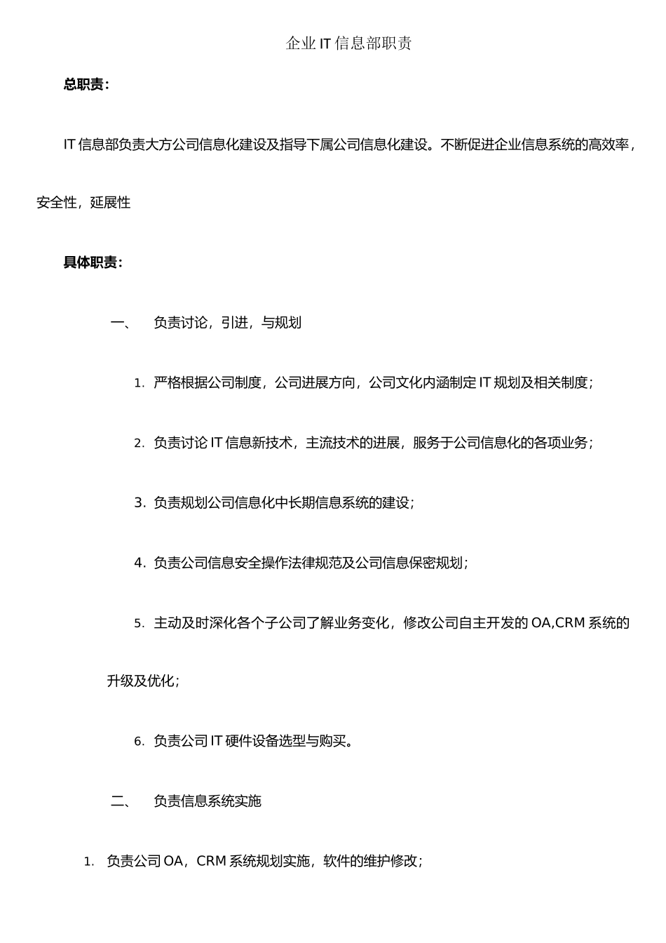
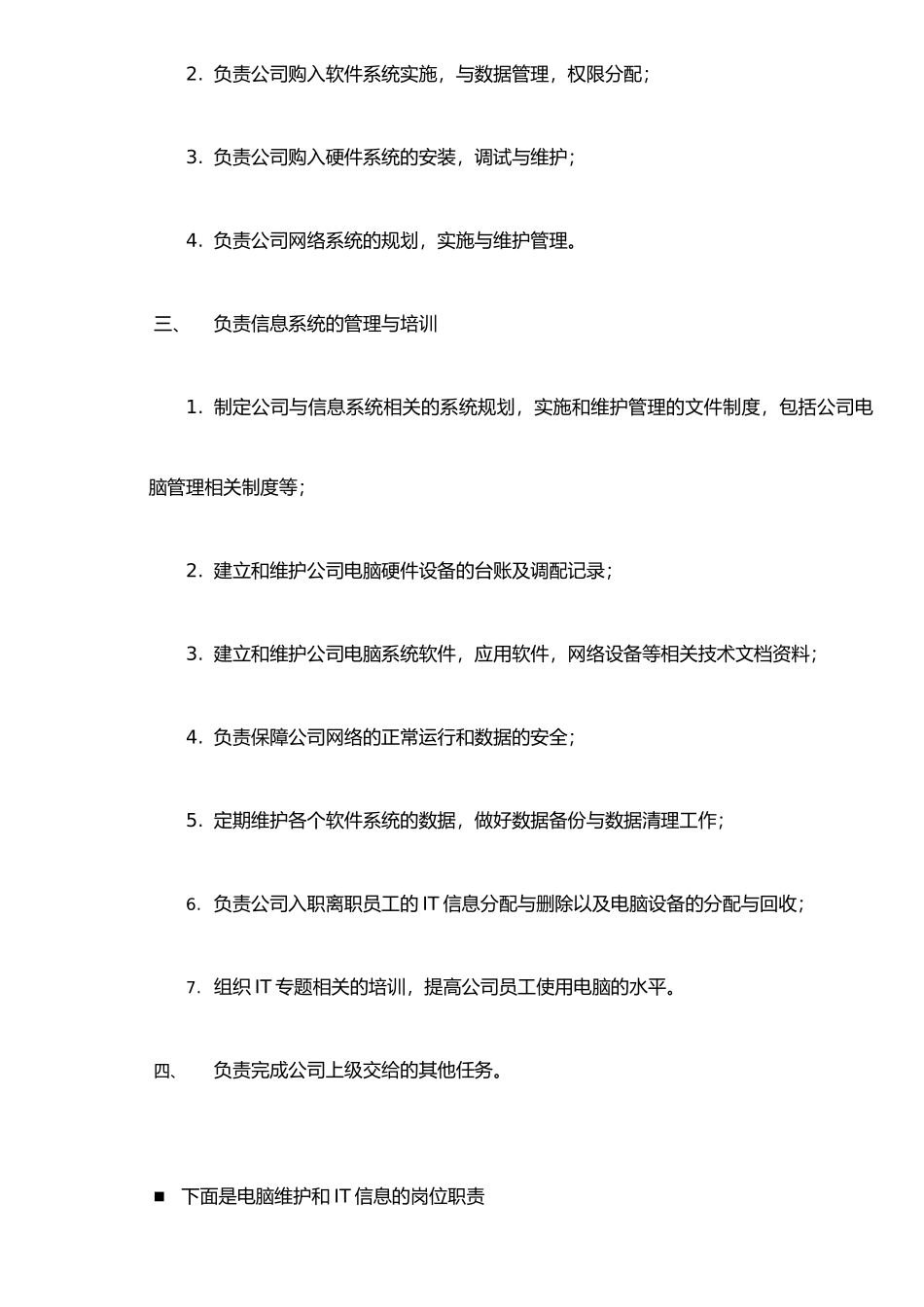
企业 IT 信息部职责总职责:IT 信息部负责大方公司信息化建设及指导下属公司信息化建设。不断促进企业信息系统的高效率,安全性,延展性具体职责:一、负责讨论,引进,与规划1. 严格根据公司制度,公司进展方向,公司文化内涵制定 IT 规划及相关制度;2. 负责讨论 IT 信息新技术,主流技术的进展,服务于公司信息化的各项业务;3. 负责规划公司信息化中长期信息系统的建设;4. 负责公司信息安全操作法律规范及公司信息保密规划;5. 主动及时深化各个子公司了解业务变化,修改公司自主开发的 OA,CRM 系统的升级及优化;6. 负责公司 IT 硬件设备选型与购买。二、负责信息系统实施1.负责公司 OA,CRM 系统规划实施,软件的维护修改;2. 负责公司购入软件系统实施,与数据管理,权限分配;3. 负责公司购入硬件系统的安装,调试与维护;4. 负责公司网络系统的规划,实施与维护管理。三、负责信息系统的管理与培训1. 制定公司与信息系统相关的系统规划,实施和维护管理的文件制度,包括公司电脑管理相关制度等;2. 建立和维护公司电脑硬件设备的台账及调配记录;3. 建立和维护公司电脑系统软件,应用软件,网络设备等相关技术文档资料;4. 负责保障公司网络的正常运行和数据的安全;5. 定期维护各个软件系统的数据,做好数据备份与数据清理工作;6. 负责公司入职离职员工的 IT 信息分配与删除以及电脑设备的分配与回收;7. 组织 IT 专题相关的培训,提高公司员工使用电脑的水平。四、负责完成公司上级交给的其他任务。下面是电脑维护和 IT 信息的岗位职责 网络维护岗位职责1. 全面负责公司电脑硬件设备(服务器、工作机、打印机、移动存储设备)的安装与维护,确保系统正常运行;2. 建立并维护办公电脑设备台帐,维护各个电脑设备的相关资料;3.负责对网络设备的管理及维护,包括防火墙,路由器,交换机,网线,网络接口等以及对网络中各个 IP 的分配;4. 负责公司电脑设备的维护保养,及时解决电脑系统中出现的故障和问题;5. 负责公司电脑设备购入,分配与回收;6. 负责建立和维护公司电脑系统软件,应用软件,网络设备等相关技术文档资料;7. 负责公司的电脑和网络系统的防病毒,网络安全的维护与监控;8. 负责公司电脑使用的相关培训工作;9. 负责完成公司上级交给的其他任务。IT 信息岗位职责1.负责编写公司自主开发的 OA,CRM 等的需求文档,详细设计说明书,代码及软件使用说明书;2.负责...

1、当您付费下载文档后,您只拥有了使用权限,并不意味着购买了版权,文档只能用于自身使用,不得用于其他商业用途(如 [转卖]进行直接盈利或[编辑后售卖]进行间接盈利)。
2、本站所有内容均由合作方或网友上传,本站不对文档的完整性、权威性及其观点立场正确性做任何保证或承诺!文档内容仅供研究参考,付费前请自行鉴别。
3、如文档内容存在违规,或者侵犯商业秘密、侵犯著作权等,请点击“违规举报”。

碎片内容

企业IT信息部职责

您可能关注的文档

确认删除?
VIP
微信客服
  • 扫码咨询
会员Q群
  • 会员专属群点击这里加入QQ群
客服邮箱
回到顶部