电脑桌面
添加小米粒文库到电脑桌面
安装后可以在桌面快捷访问

供应商分级管理办法标准

供应商分级管理办法标准_第1页
1/2
供应商分级管理办法标准_第2页
2/2
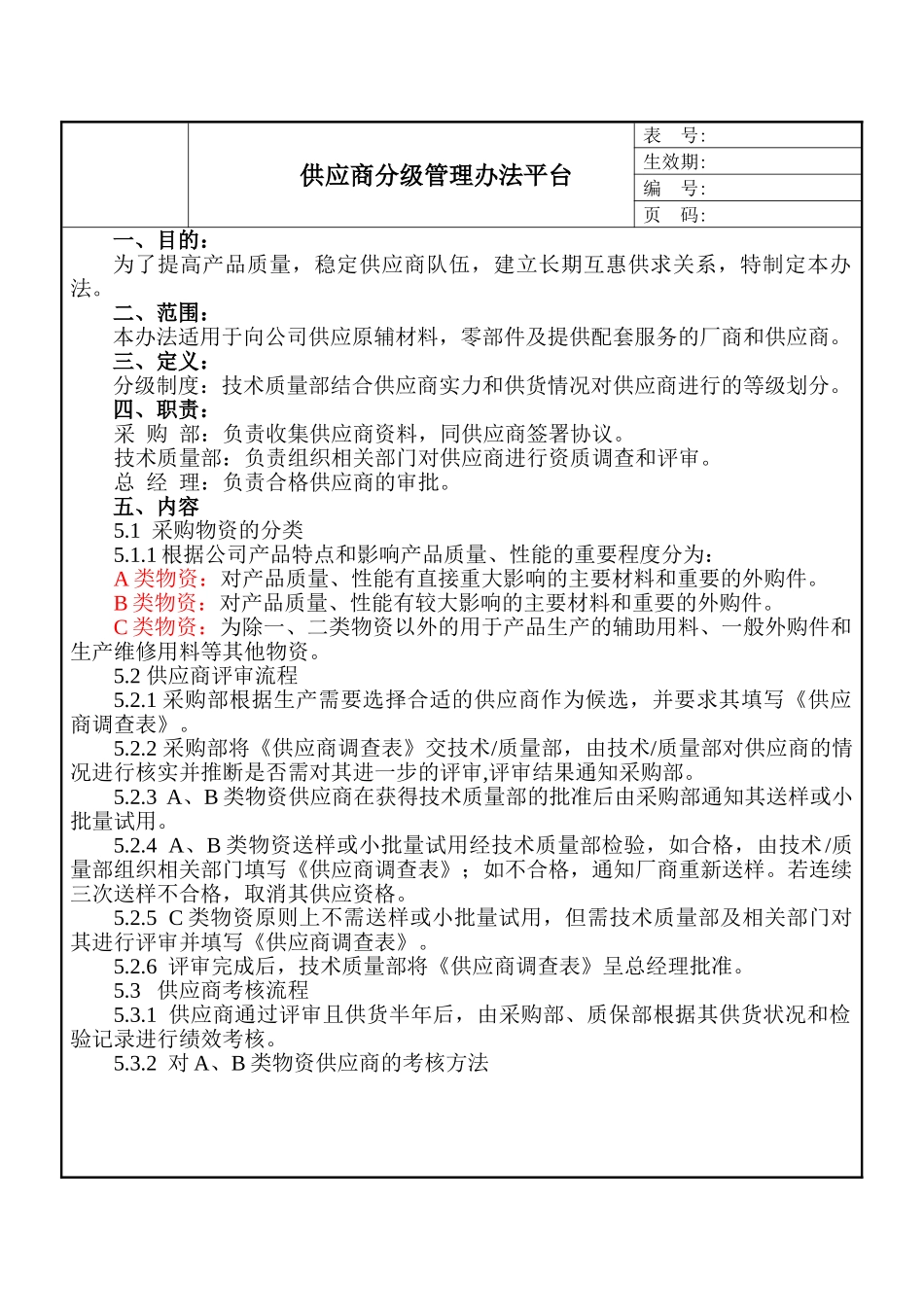
供应商分级管理办法平台表 号:生效期:编 号:页 码:一、目的:为了提高产品质量,稳定供应商队伍,建立长期互惠供求关系,特制定本办法。二、范围:本办法适用于向公司供应原辅材料,零部件及提供配套服务的厂商和供应商。三、定义:分级制度:技术质量部结合供应商实力和供货情况对供应商进行的等级划分。四、职责:采 购 部:负责收集供应商资料,同供应商签署协议。技术质量部:负责组织相关部门对供应商进行资质调查和评审。总 经 理:负责合格供应商的审批。五、内容5.1 采购物资的分类5.1.1 根据公司产品特点和影响产品质量、性能的重要程度分为:A 类物资:对产品质量、性能有直接重大影响的主要材料和重要的外购件。B 类物资:对产品质量、性能有较大影响的主要材料和重要的外购件。C 类物资:为除一、二类物资以外的用于产品生产的辅助用料、一般外购件和生产维修用料等其他物资。5.2 供应商评审流程5.2.1 采购部根据生产需要选择合适的供应商作为候选,并要求其填写《供应商调查表》。5.2.2 采购部将《供应商调查表》交技术/质量部,由技术/质量部对供应商的情况进行核实并推断是否需对其进一步的评审,评审结果通知采购部。5.2.3 A、B 类物资供应商在获得技术质量部的批准后由采购部通知其送样或小批量试用。5.2.4 A、B 类物资送样或小批量试用经技术质量部检验,如合格,由技术/质量部组织相关部门填写《供应商调查表》;如不合格,通知厂商重新送样。若连续三次送样不合格,取消其供应资格。5.2.5 C 类物资原则上不需送样或小批量试用,但需技术质量部及相关部门对其进行评审并填写《供应商调查表》。5.2.6 评审完成后,技术质量部将《供应商调查表》呈总经理批准。5.3 供应商考核流程5.3.1 供应商通过评审且供货半年后,由采购部、质保部根据其供货状况和检验记录进行绩效考核。5.3.2 对 A、B 类物资供应商的考核方法编制: 审核: 批准:供应商分级管理办法平台表 号: 生效期:编 号:页 码:产品质量占 70 分:产品质量分数=进厂合格率×40+出厂批次率×30产品交货期占 20 分:交货期分数=供应商及时交付率 (按批次计算,不按件数)×20服务沟通占 10 分:衡量厂商能否及时交货及对我公司提出的问题是否给予及时回复。评分标准为:很差 0 分,一般 5 分,及时 10 分。考核总分≥90 分的,采购室应在订货时优先考虑; 80≤总分<90 分的厂商应按正常程序订货;总分<80 分的,应暂停...

1、当您付费下载文档后,您只拥有了使用权限,并不意味着购买了版权,文档只能用于自身使用,不得用于其他商业用途(如 [转卖]进行直接盈利或[编辑后售卖]进行间接盈利)。
2、本站所有内容均由合作方或网友上传,本站不对文档的完整性、权威性及其观点立场正确性做任何保证或承诺!文档内容仅供研究参考,付费前请自行鉴别。
3、如文档内容存在违规,或者侵犯商业秘密、侵犯著作权等,请点击“违规举报”。

碎片内容

供应商分级管理办法标准

确认删除?
VIP
微信客服
  • 扫码咨询
会员Q群
  • 会员专属群点击这里加入QQ群
客服邮箱
回到顶部