电脑桌面
添加小米粒文库到电脑桌面
安装后可以在桌面快捷访问

薪资与奖金制度

薪资与奖金制度 _第1页
1/3
薪资与奖金制度 _第2页
2/3
薪资与奖金制度 _第3页
3/3
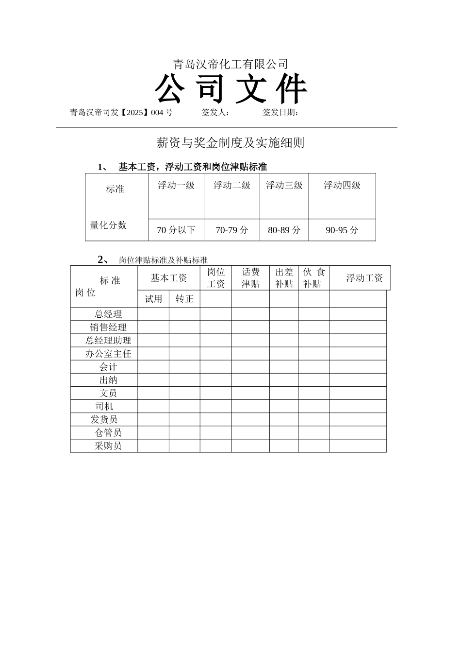
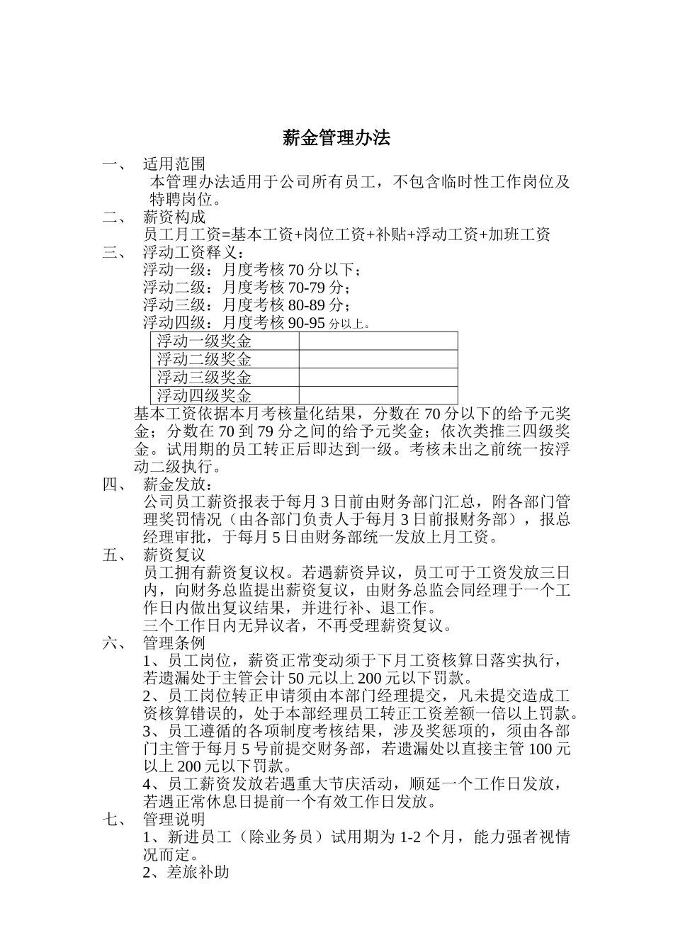
青岛汉帝化工有限公司公 司 文 件青岛汉帝司发【2025】004 号 签发人: 签发日期:薪资与奖金制度及实施细则1、 基本工资,浮动工资和岗位津贴标准 标准 量化分数浮动一级浮动二级浮动三级浮动四级70 分以下70-79 分80-89 分90-95 分2、 岗位津贴标准及补贴标准 标 准岗 位基本工资岗位 工资话费 津贴出差补贴伙 食补贴浮动工资试用转正总经理销售经理总经理助理办公室主任会计出纳文员司机发货员仓管员采购员薪金管理办法一、 适用范围本管理办法适用于公司所有员工,不包含临时性工作岗位及特聘岗位。二、 薪资构成员工月工资=基本工资+岗位工资+补贴+浮动工资+加班工资三、 浮动工资释义:浮动一级:月度考核 70 分以下;浮动二级:月度考核 70-79 分;浮动三级:月度考核 80-89 分;浮动四级:月度考核 90-95 分以上。浮动一级奖金浮动二级奖金浮动三级奖金浮动四级奖金基本工资依据本月考核量化结果,分数在 70 分以下的给予元奖金;分数在 70 到 79 分之间的给予元奖金;依次类推三四级奖金。试用期的员工转正后即达到一级。考核未出之前统一按浮动二级执行。四、 薪金发放:公司员工薪资报表于每月 3 日前由财务部门汇总,附各部门管理奖罚情况(由各部门负责人于每月 3 日前报财务部),报总经理审批,于每月 5 日由财务部统一发放上月工资。五、 薪资复议员工拥有薪资复议权。若遇薪资异议,员工可于工资发放三日内,向财务总监提出薪资复议,由财务总监会同经理于一个工作日内做出复议结果,并进行补、退工作。三个工作日内无异议者,不再受理薪资复议。六、 管理条例1、员工岗位,薪资正常变动须于下月工资核算日落实执行,若遗漏处于主管会计 50 元以上 200 元以下罚款。2、员工岗位转正申请须由本部门经理提交,凡未提交造成工资核算错误的,处于本部经理员工转正工资差额一倍以上罚款。3、员工遵循的各项制度考核结果,涉及奖惩项的,须由各部门主管于每月 5 号前提交财务部,若遗漏处以直接主管 100 元以上 200 元以下罚款。4、员工薪资发放若遇重大节庆活动,顺延一个工作日发放,若遇正常休息日提前一个有效工作日发放。七、 管理说明1、新进员工(除业务员)试用期为 1-2 个月,能力强者视情况而定。2、差旅补助公司员工(除业务员外)出差补助: 50 元/天,交通费用按实际发生额报销。公司副总以上补助出差补助:100 元/天,若有随行人员,所有发生费用按实际发...

1、当您付费下载文档后,您只拥有了使用权限,并不意味着购买了版权,文档只能用于自身使用,不得用于其他商业用途(如 [转卖]进行直接盈利或[编辑后售卖]进行间接盈利)。
2、本站所有内容均由合作方或网友上传,本站不对文档的完整性、权威性及其观点立场正确性做任何保证或承诺!文档内容仅供研究参考,付费前请自行鉴别。
3、如文档内容存在违规,或者侵犯商业秘密、侵犯著作权等,请点击“违规举报”。

碎片内容

薪资与奖金制度

文森传品+ 关注
实名认证
内容提供者

一家传播文化教育的小店,资料丰富,随意挑选。

确认删除?
VIP
微信客服
  • 扫码咨询
会员Q群
  • 会员专属群点击这里加入QQ群
客服邮箱
回到顶部