电脑桌面
添加小米粒文库到电脑桌面
安装后可以在桌面快捷访问

财务部经理岗位说明

财务部经理岗位说明_第1页
1/5
财务部经理岗位说明_第2页
2/5
财务部经理岗位说明_第3页
3/5
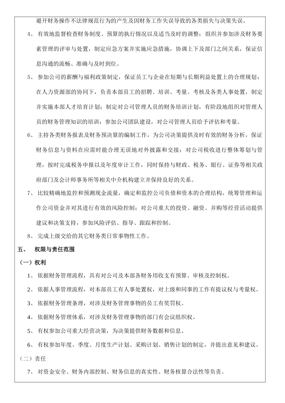
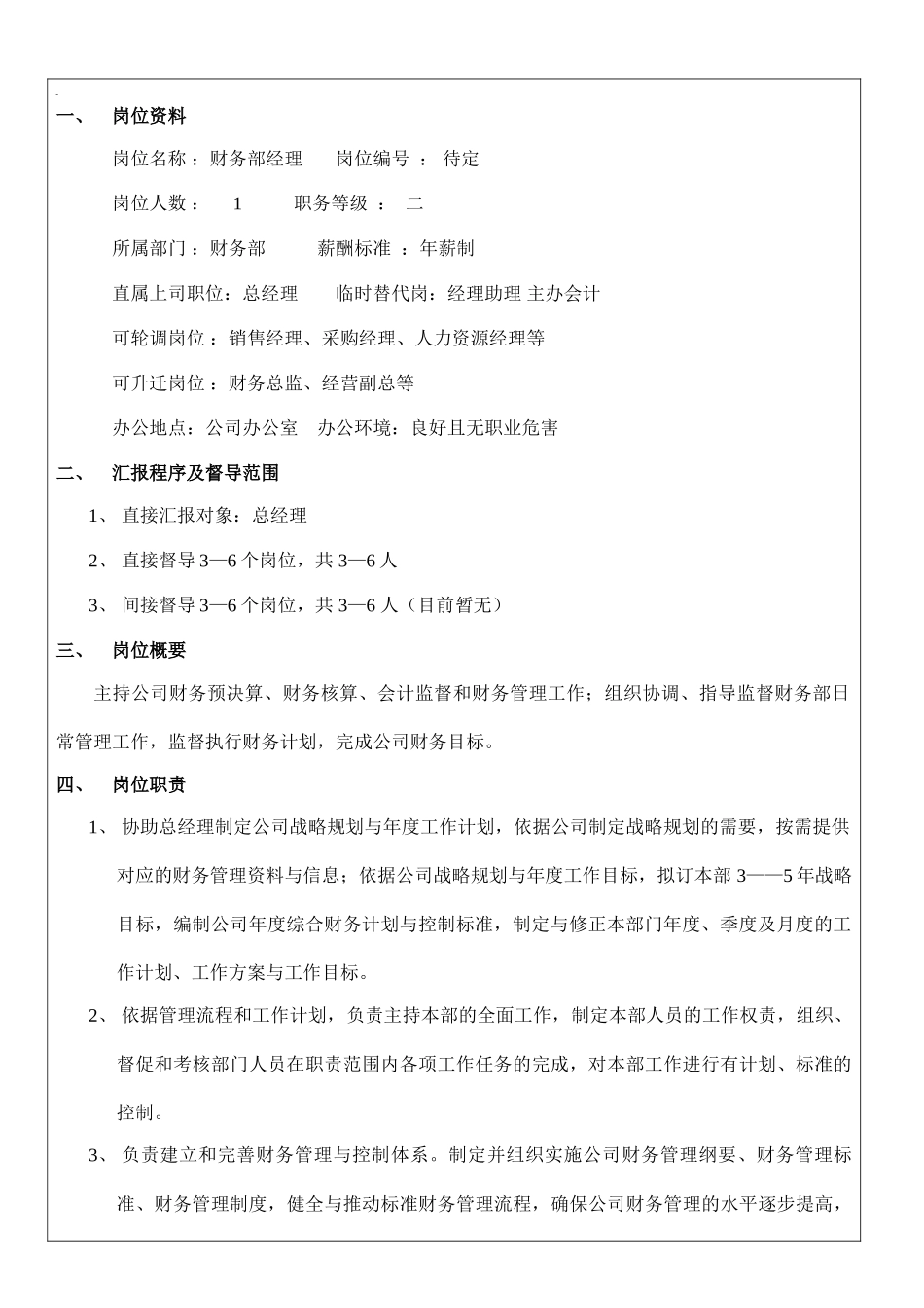
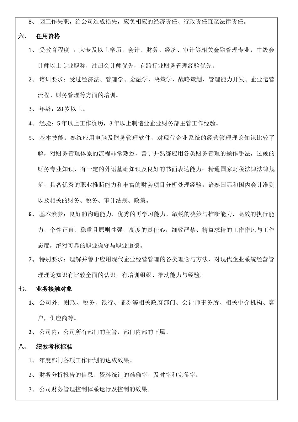
一、岗位资料岗位名称 :财务部经理 岗位编号 : 待定 岗位人数 : 1 职务等级 : 二所属部门 :财务部 薪酬标准 :年薪制直属上司职位:总经理 临时替代岗:经理助理 主办会计可轮调岗位 :销售经理、采购经理、人力资源经理等 可升迁岗位 :财务总监、经营副总等办公地点:公司办公室 办公环境:良好且无职业危害二、汇报程序及督导范围1、 直接汇报对象:总经理2、 直接督导 3—6 个岗位,共 3—6 人3、 间接督导 3—6 个岗位,共 3—6 人(目前暂无)三、岗位概要主持公司财务预决算、财务核算、会计监督和财务管理工作;组织协调、指导监督财务部日常管理工作,监督执行财务计划,完成公司财务目标。四、岗位职责1、 协助总经理制定公司战略规划与年度工作计划,依据公司制定战略规划的需要,按需提供对应的财务管理资料与信息;依据公司战略规划与年度工作目标,拟订本部 3——5 年战略目标,编制公司年度综合财务计划与控制标准,制定与修正本部门年度、季度及月度的工作计划、工作方案与工作目标。2、 依据管理流程和工作计划,负责主持本部的全面工作,制定本部人员的工作权责,组织、督促和考核部门人员在职责范围内各项工作任务的完成,对本部工作进行有计划、标准的控制。3、 负责建立和完善财务管理与控制体系。制定并组织实施公司财务管理纲要、财务管理标准、财务管理制度,健全与推动标准财务管理流程,确保公司财务管理的水平逐步提高,避开财务操作不法律规范行为的产生及因财务工作失误导致的各类损失与决策失误。4、 有效地监督检查财务制度、预算的执行情况以及适当及时的调整;组织并参加涉及财务要素管理的评审与处置,制定应急方案并实施应急措施,协调上下及部门之间关系,保证信息沟通的流畅、准确与及时到位。5、 参加公司的薪酬与福利政策制定,保证员工与企业在短期与长期利益处置上的合理规划;在人力资源部的协同下,负责本部员工的招聘、培训、考量、考核及各类人事处置,制定并实施本部人才培育计划;制定对公司管理人员的财务培训计划,有阶段地组织对管理人员的财务管理知识的培训;参加公司团队建设,对公司管理人员给予评估和考量。6、 主持各类财务报表及财务预决算的编制工作,为公司决策提供及时有效的财务分析,保证财务信息与资料在应需时能合理无误地对外披露和交接;对公司税收进行整体筹划与管理,按时完成税务申报以及年度审计工作,同时保持与财政、税务、...

1、当您付费下载文档后,您只拥有了使用权限,并不意味着购买了版权,文档只能用于自身使用,不得用于其他商业用途(如 [转卖]进行直接盈利或[编辑后售卖]进行间接盈利)。
2、本站所有内容均由合作方或网友上传,本站不对文档的完整性、权威性及其观点立场正确性做任何保证或承诺!文档内容仅供研究参考,付费前请自行鉴别。
3、如文档内容存在违规,或者侵犯商业秘密、侵犯著作权等,请点击“违规举报”。

碎片内容

财务部经理岗位说明

确认删除?
VIP
微信客服
  • 扫码咨询
会员Q群
  • 会员专属群点击这里加入QQ群
客服邮箱
回到顶部