电脑桌面
添加小米粒文库到电脑桌面
安装后可以在桌面快捷访问

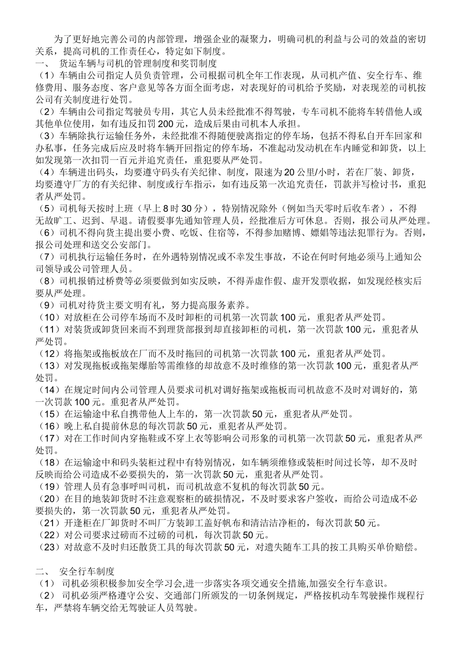
货运车辆与司机的管理制度和奖罚制度

货运车辆与司机的管理制度和奖罚制度 _第1页
1/2
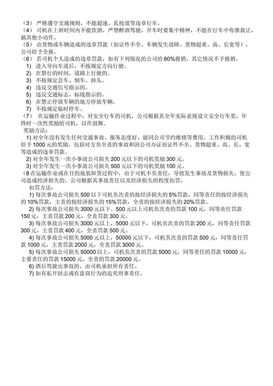
货运车辆与司机的管理制度和奖罚制度 _第2页
2/2
为了更好地完善公司的内部管理,增强企业的凝聚力,明确司机的利益与公司的效益的密切关系,提高司机的工作责任心,特定如下制度。一、 货运车辆与司机的管理制度和奖罚制度(1)车辆由公司指定人员负责管理,公司根据司机全年工作表现,从司机产值、安全行车、维修费用、服务态度、客户意见等各方面全面考虑,对表现好的司机给予奖励,对表现差的司机按公司有关制度进行处罚。(2)车辆由公司指定驾驶员专用,其它人员未经批准不得驾驶,专车司机不能将车转借他人或其他单位使用,如有违反扣罚 200 元,造成后果由司机本人承担。(3)车辆除执行运输任务外,未经批准不得随便驶离指定的停车场,包括不得私自开车回家和办私事,任务完成后应及时将车辆开回指定的停车场,不准起动发动机在车内睡觉和卸货,以上如发现第一次扣罚一百元并追究责任,重犯要从严处罚。(4)车辆进出码头,均要遵守码头有关纪律、制度,限速为 20 公里/小时,若在厂装、卸货,均要遵守厂方的有关纪律、制度或行车指示,如有违反第一次追究责任,罚款并写检讨书,重犯者从严处罚。(5)司机每天按时上班(早上 8 时 30 分),特别情况除外(例如当天零时后收车者),不得无故旷工、迟到、早退。请假要事先通知管理人员,经批准后方可休息。否则,报公司从严处理。(6)司机不得向货主提出要小费、吃饭、住宿等,不得参加赌博、嫖娼等违法犯罪行为。否则,报公司处理和送交公安部门。(7)司机执行运输任务时,在外遇特别情况或不幸发生事故,不论在何时何地必须马上通知公司领导或公司管理人员。(8)司机报销过桥费等必须要做到如实反映,不得弄虚作假、虚开发票收据,如发现经核实后要从严处理。(9)司机对待货主要文明有礼,努力提高服务素养。(10)对放柜在公司停车场而不及时卸柜的司机第一次罚款 100 元,重犯者从严处罚。(11)对装货或卸货回来而不到理货部报到却直接卸柜的司机,第一次罚款 100 元,重犯者从严处罚。(12)将拖架或拖板放在厂而不及时拖回的司机第一次罚款 100 元,重犯者从严处罚。(13)对发现拖板或拖架爆胎等需维修的却故意不及时维修的第一次罚款 100 元,重犯者从严处罚。(14)在规定时间内公司管理人员要求司机对调好拖架或拖板而司机故意不及时对调好的,第一次罚款 100 元。重犯者从严处罚。(15)在运输途中私自携带他人上车的,第一次罚款 50 元,重犯者从严处罚。(16)晚上私自提前休息的每次罚款 50 元...

1、当您付费下载文档后,您只拥有了使用权限,并不意味着购买了版权,文档只能用于自身使用,不得用于其他商业用途(如 [转卖]进行直接盈利或[编辑后售卖]进行间接盈利)。
2、本站所有内容均由合作方或网友上传,本站不对文档的完整性、权威性及其观点立场正确性做任何保证或承诺!文档内容仅供研究参考,付费前请自行鉴别。
3、如文档内容存在违规,或者侵犯商业秘密、侵犯著作权等,请点击“违规举报”。

碎片内容

货运车辆与司机的管理制度和奖罚制度

MY shop+ 关注
实名认证
内容提供者

欢迎挑选适合自己的材料。

确认删除?
VIP
微信客服
  • 扫码咨询
会员Q群
  • 会员专属群点击这里加入QQ群
客服邮箱
回到顶部