电脑桌面
添加小米粒文库到电脑桌面
安装后可以在桌面快捷访问

软件开发作业流程管理新规制度

软件开发作业流程管理新规制度_第1页
1/8
软件开发作业流程管理新规制度_第2页
2/8
软件开发作业流程管理新规制度_第3页
3/8
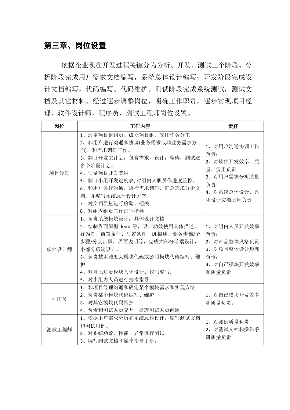
软件开发步骤管理制度(讨论稿)为加强对定制软件开发工作管理,缩短开发周期,提升软件开发质量,降低开发成本,提升定开发效率和效益,特制订软件开发步骤管理制度。第一章、总则为确保日常工作正常有序进行,让开发中各个环境更紧凑,更可控,需要尽可能实现项目管理正规化,工作过程步骤化,方便提升软件质量,按期交付。1、软件开发总体遵照项目管理和软件工程基础标准。2、项目管理包含项目立项、项目计划和监控、配置管理。3、软件工程包含需求分析、系统设计、软件实现、系统测试、用户测试、试运行、系统验收、系统上线和数据迁移、产品维护。第二章、阶段结果依据软件工程过程,制订以下工作步骤,并要求了各个关键步骤需要提交交付物。各阶段需提交文档:1、立项:项目申请表,软件需求汇报或设计方案。2、需求分析:项目研发主计划、需求规格说明书3、总体设计:概要设计说明书或功效模块描述4、具体设计:具体设计说明书,包含软件接口说明、单元测试计划。5、软件实现:软件功效说明、源代码说明或注释6、产品测试:测试汇报7、产品公布:产品说明书、使用手册8、产品维护:问题反馈统计9、项目总结:提交用户方项目总结和企业项目汇报 PPT。软件过程结果表:阶段形成文档职责及文档结果描述责任人包含范围备注需求阶段项目立项汇报(Word)明确甲乙双方责任及义务,需双方签字确定项目经理验收汇报大部分业务建模和需求,少部分分析设计业务需求说明书(Word)需求定义,叙述业务范围及内容,开发组负责制订最优技术设计方案项目经理/分析员验收汇报项目开发计划(Project)用户、领导、项目组全部了解项目进度项目经理验收汇报设计阶段业务步骤总体设计书、具体设计说明书(Word/Visio)项目组组员分配任务,并召开讨论会议,讨论项目标技术架构和可能存在技术难点,梳理业务步骤,统一开发规则和风格等项目经理/分析员验收汇报大部分分析设计,部分实施编程及测试,开始考虑布署数据库关系设计图、步骤图(PowerDesigner)便于项目开发分析员验收汇报任务分配文档(Word)明确每个组员开发任务及职责项目经理过程汇报问题说明汇报(Word)让用户、领导及组员立即了解和发觉问题项目经理过程汇报业务变更文档(Word)统计开发过程中用户提出业务需求变更情况分析员过程汇报测试阶段项目测试方案及汇报(Word)统计项目测试方法,验证系统功效和性能统计测试员验收汇报反复测试直至系统稳定用户使用手册(Word)方便用户使用软件而提供使用说明书测试员...

1、当您付费下载文档后,您只拥有了使用权限,并不意味着购买了版权,文档只能用于自身使用,不得用于其他商业用途(如 [转卖]进行直接盈利或[编辑后售卖]进行间接盈利)。
2、本站所有内容均由合作方或网友上传,本站不对文档的完整性、权威性及其观点立场正确性做任何保证或承诺!文档内容仅供研究参考,付费前请自行鉴别。
3、如文档内容存在违规,或者侵犯商业秘密、侵犯著作权等,请点击“违规举报”。

碎片内容

软件开发作业流程管理新规制度

您可能关注的文档

确认删除?
VIP
微信客服
  • 扫码咨询
会员Q群
  • 会员专属群点击这里加入QQ群
客服邮箱
回到顶部