电脑桌面
添加小米粒文库到电脑桌面
安装后可以在桌面快捷访问

通信原理课程实验指导书

通信原理课程实验指导书_第1页
1/21
通信原理课程实验指导书_第2页
2/21
通信原理课程实验指导书_第3页
3/21
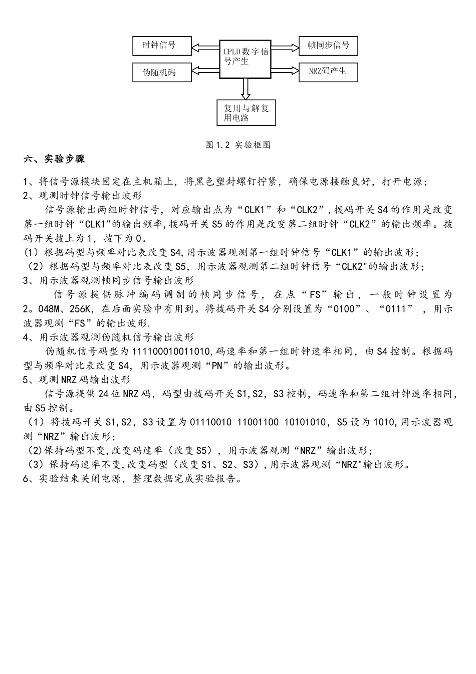
开发平台介绍实验箱名称:LTE-TX-02E 通信原理综合实验系统;实验平台的开发单位:湖北武汉凌特电子技术有限公司地址:武汉市洪山区卓刀南路 3-21 号联系电话:027—87800788实验箱为模块化结构,外形图如图 1 所示:图 1 通信原理实验箱外观图实验一 信号源生成实验一、实验目的1、熟悉各种时钟信号的特点及波形;2、熟悉各种数字信号的特点及波形。二、实验内容1、熟悉CPLD可编程信号发生器各测量点波形;2、测量并分析各测量点波形及数据;3、学习 CPLD可编程器件的编程操作。三、实验仪器1、信号源模块 一块2、连接线 若干3、20M 双踪示波器 一台四、实验原理 CPLD可编程模块用来产生实验系统所需要的各种时钟信号和各种数字信号。它由CPLD可编程器件ALTERA公司的EPM240T100C5、下载接口电路和一块晶振组成。晶振JZ1用来产生系统内的32.768MHz主时钟.本实验要求参加实验者了解这些信号的产生方法、工作原理以及测量方法,才可通过CPLD可编程器件的二次开发生成这些信号,理论联系实验,提高实际操作能力。1、CPLD数字信号发生器,包括以下五个部分 ①时钟信号产生电路; ②伪随机码产生电路; ③帧同步信号产生电路; ④NRZ码复用电路及码选信号产生电路; ⑤终端接收解复用电路.2、24位NRZ码产生电路本单元产生NRZ信号,信号速率可根据输入时钟不同自行选择,帧结构如下图所示。帧长为24位,其中首位无定义,第2位到第8位是帧同步码(7位巴克码1110010),另外16路为2路数据信号,每路8位.此NRZ信号为集中插入帧同步码时分复用信号。LED亮状态表示1码,熄状态表示0码.图1。1 播码开关设置五、实验框图图 1.2 实验框图六、实验步骤1、将信号源模块固定在主机箱上,将黑色塑封螺钉拧紧,确保电源接触良好,打开电源;2、观测时钟信号输出波形 信号源输出两组时钟信号,对应输出点为“CLK1”和“CLK2”,拨码开关 S4 的作用是改变第一组时钟“CLK1"的输出频率,拨码开关 S5 的作用是改变第二组时钟“CLK2”的输出频率。拨码开关拨上为 1,拨下为 0。(1)根据码型与频率对比表改变 S4,用示波器观测第一组时钟信号“CLK1”的输出波形;(2)根据码型与频率对比表改变 S5,用示波器观测第二组时钟信号“CLK2"的输出波形;3、用示波器观测帧同步信号输出波形 信 号 源 提 供 脉 冲 编 码 调 制 的 帧 同 步 信 号 , 在 点 “ FS” 输 出 , 一 般 时 钟 设 置 为2。048M、256K,在后面实验中...

1、当您付费下载文档后,您只拥有了使用权限,并不意味着购买了版权,文档只能用于自身使用,不得用于其他商业用途(如 [转卖]进行直接盈利或[编辑后售卖]进行间接盈利)。
2、本站所有内容均由合作方或网友上传,本站不对文档的完整性、权威性及其观点立场正确性做任何保证或承诺!文档内容仅供研究参考,付费前请自行鉴别。
3、如文档内容存在违规,或者侵犯商业秘密、侵犯著作权等,请点击“违规举报”。

碎片内容

通信原理课程实验指导书

您可能关注的文档

确认删除?
VIP
微信客服
  • 扫码咨询
会员Q群
  • 会员专属群点击这里加入QQ群
客服邮箱
回到顶部