电脑桌面
添加小米粒文库到电脑桌面
安装后可以在桌面快捷访问

[山东]道路设计招标文件

[山东]道路设计招标文件_第1页
1/37
[山东]道路设计招标文件_第2页
2/37
[山东]道路设计招标文件_第3页
3/37
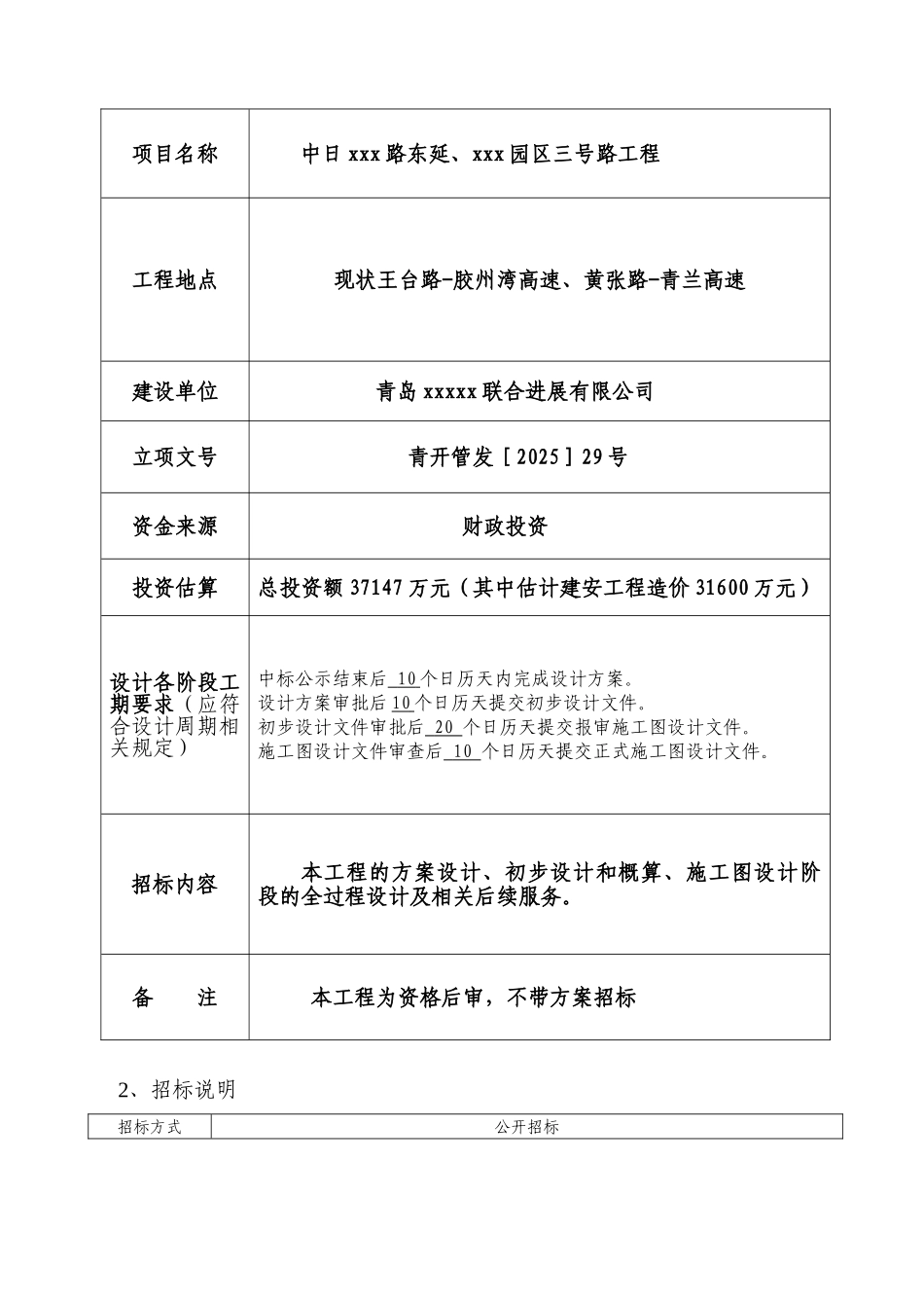
青岛经济技术开发区设 计 招 标 文 件 项目名称: 中日 xxx 路东延、 xxx 园区三号路工程 招标单位: 青岛 xxxxx 联合进展有限公司 (盖章) 代理单位: 青岛 xx 建设工程招标代理有限公司 (盖章) 日 期: 2025 年 4 月 3 日目 录一、投标须知前附表二、投标须知三、设计任务书四、合同主要条款五、投标文件格式六、评标办法一、投标须知前附表1、工程概况项目名称中日 xxx 路东延、xxx 园区三号路工程工程地点现状王台路-胶州湾高速、黄张路-青兰高速建设单位青岛 xxxxx 联合进展有限公司立项文号青开管发[2025]29 号资金来源财政投资投资估算总投资额 37147 万元(其中估计建安工程造价 31600 万元)设计各阶段工期要求(应符合设计周期相关规定)中标公示结束后 10 个日历天内完成设计方案。设计方案审批后 10 个日历天提交初步设计文件。初步设计文件审批后 20 个日历天提交报审施工图设计文件。 施工图设计文件审查后 10 个日历天提交正式施工图设计文件。 招标内容本工程的方案设计、初步设计和概算、施工图设计阶段的全过程设计及相关后续服务。备 注本工程为资格后审,不带方案招标2、招标说明招标方式公开招标投标单位资质等级具有工程设计综合甲级,或同时具有市政行业甲级和风景园林专项甲级资质,或同时具有市政行业(同时具有桥梁工程、道路工程、给水工程、排水工程)专业设计甲级资质和风景园林专项甲级资质项目负责人资质等级具有道路或桥梁相关专业高级职称且为本单位在职人员招标文件发放时间 2014 年 4 月 3 日 至2014 年 4 月 11 日地 点青岛经济技术开发区公共资源交易网(以下简称资源交易网)“建设工 程 -- 专 栏 — 财 政 招 标 文 件 发放”。工程疑问时间 2014 年 4 月 16 日 17 时前电子邮件至答疑专用邮箱,逾期不予受理。邮 箱标书送达截止时间(投标截止时间)详见资源交易网“建设工程—专栏—开标安排”。地 点详见资源交易网“建设工程—专栏—开标安排”。开标时间详见资源交易网“建设工程—专栏—开标安排”。地 点详见资源交易网“建设工程—专栏—开标安排”。投标保证金金额10 万元交纳方式投标单位从其基本存款账户电汇或网上银行的方式交纳投标保证金(或年度投标保证金)。交纳账号户名:青岛经济技术开发区行政审批和公共资源交易管理中心开户行:青岛银行井冈山路支行账号: 8703 到账截止时间各投...

1、当您付费下载文档后,您只拥有了使用权限,并不意味着购买了版权,文档只能用于自身使用,不得用于其他商业用途(如 [转卖]进行直接盈利或[编辑后售卖]进行间接盈利)。
2、本站所有内容均由合作方或网友上传,本站不对文档的完整性、权威性及其观点立场正确性做任何保证或承诺!文档内容仅供研究参考,付费前请自行鉴别。
3、如文档内容存在违规,或者侵犯商业秘密、侵犯著作权等,请点击“违规举报”。

碎片内容

[山东]道路设计招标文件

您可能关注的文档

确认删除?
VIP
微信客服
  • 扫码咨询
会员Q群
  • 会员专属群点击这里加入QQ群
客服邮箱
回到顶部